Curiosii for ever!: Car repair manuals for everyone.

Driver Side Power Window Does Not Operate With Power Window Master Switch








WINDSHIELD / WINDOWGLASS: POWER WINDOW CONTROL SYSTEM (w/ Jam Protection Function): Driver Side Power Window does not Operate with Power Window Master Switch

Driver Side Power Window does not Operate with Power Window Master Switch

DESCRIPTION

If the manual UP/DOWN function does not operate, a malfunction may be present in the power window regulator motor, the power window regulator master switch or the wire harness.

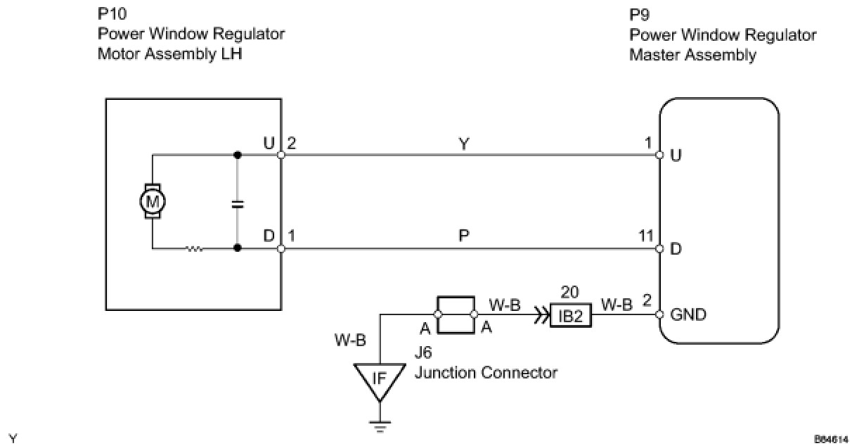
WIRING DIAGRAM





INSPECTION PROCEDURE

PROCEDURE

1. CHECK AUTO UP/DOWN FUNCTION (DRIVER SIDE)
(a) Check that the power window AUTO UP/DOWN function operates normally.
OK -- REPLACE POWER WINDOW REGULATOR MASTER SWITCH ASSEMBLY
NG -- Continue to next step.
2. CHECK WIRE HARNESS (POWER WINDOW MASTER SWITCH - POWER WINDOW MOTOR)





(a) Disconnect the P9 master switch connector.
(b) Disconnect the P10 motor connector.
(c) Measure the resistance of the wire harness side connectors.
Standard resistance:






NG -- REPAIR OR REPLACE HARNESS AND CONNECTOR
OK -- Continue to next step.
3. CHECK POWER WINDOW REGULATOR MASTER SWITCH ASSEMBLY





(a) Remove the master switch but do not disconnect the connector.
(b) Turn the ignition switch ON.
(c) Measure the voltage of the connector.
Standard voltage:






NG -- REPLACE POWER WINDOW REGULATOR MASTER SWITCH ASSEMBLY
OK -- REPLACE POWER WINDOW REGULATOR MOTOR ASSEMBLY LH (DRIVER SIDE)