Component Tests and General Diagnostics
2AZ-FE ENGINE CONTROL SYSTEM: SFI SYSTEM: ECM Power Source Circuit
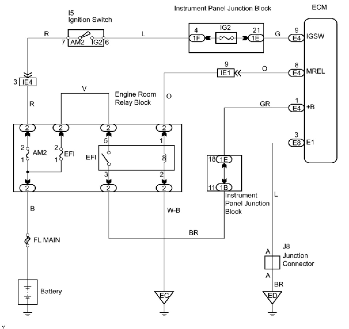
ECM Power Source Circuit
DESCRIPTION
When the ignition switch is turned to the ON position, the battery voltage is applied to terminal IGSW of the ECM. The ECM MREL output signal causes a current to flow to the coil, closing the contacts of the EFI relay and supplying power to terminal +B of the ECM.
WIRING DIAGRAM
INSPECTION PROCEDURE
PROCEDURE
1. INSPECT ECM (+B VOLTAGE)
(a) Disconnect the E4 and E8 ECM connectors.
(b) Turn the ignition switch to the ON position.
(c) Measure the voltage according to the value(s) in the table below.
Standard voltage:
OK -- PROCEED TO NEXT CIRCUIT INSPECTION SHOWN IN PROBLEM SYMPTOMS TABLE
NG -- Continue to next step.
2. CHECK WIRE HARNESS (ECM - BODY GROUND)
(a) Disconnect the negative battery cable.
(b) Disconnect the E8 ECM connector.
(c) Measure the resistance according to the value(s) in the table below.
Standard resistance:
NG -- REPAIR OR REPLACE HARNESS OR CONNECTOR
OK -- Continue to next step.
3. INSPECT ECM (IGSW VOLTAGE)
(a) Disconnect the E4 and E8 ECM connectors.
(b) Turn the ignition switch to the ON position.
(c) Measure the voltage according to the value(s) in the table below.
Standard voltage:
OK -- INSPECT ECM (MREL VOLTAGE)
NG -- Continue to next step.
4. CHECK FUSE (AM2)
(a) Remove the AM2 fuse from the engine room relay block.
(b) Measure the resistance of the AM2 fuse.
Standard resistance:
Below 1 Ohms
NG -- CHECK FOR SHORT IN ALL HARNESSES AND COMPONENTS CONNECTED TO FUSE
OK -- Continue to next step.
5. INSPECT IGNITION SWITCH ASSEMBLY
(a) Disconnect the I5 ignition switch connector.
(b) Measure the resistance according to the value(s) in the table below.
Standard resistance:
NG -- REPLACE IGNITION SWITCH ASSEMBLY
OK -- CHECK AND REPLACE HARNESS AND CONNECTOR (BATTERY - IGNITION SWITCH, IGNITION SWITCH - ECM)
6. INSPECT ECM (MREL VOLTAGE)
(a) Turn the ignition switch to the ON position.
(b) Measure the voltage according to the value(s) in the table below.
Standard voltage:
NG -- REPLACE ECM
OK -- Continue to next step.
7. CHECK FUSE (EFI)
(a) Remove the EFI fuse from the engine room relay block.
(b) Measure the resistance of the EFI fuse.
Standard resistance:
Below 1 Ohms
NG -- CHECK FOR SHORT IN ALL HARNESSES AND COMPONENTS CONNECTED TO FUSE
OK -- Continue to next step.
8. INSPECT EFI RELAY (EFI)
(a) Remove the EFI relay from the engine room relay block.
(b) Measure the resistance according to the value(s) in the table below.
Standard resistance:
NG -- REPLACE EFI RELAY
OK -- Continue to next step.
9. CHECK WIRE HARNESS (EFI RELAY - ECM, BODY GROUND)
(a) Check the wire harness between the EFI relay and ECM.
(1) Remove the EFI relay from the engine room relay block.
(2) Disconnect the E4 ECM connector.
(3) Measure the resistance according to the value(s) in the table below.
Standard resistance:
(b) Check the wire harness between the EFI relay and body ground.
(1) Remove the EFI relay from the engine room relay block.
(2) Measure the resistance according to the value(s) in the table below.
Standard resistance:
(3) Reinstall the EFI relay.
NG -- REPAIR OR REPLACE HARNESS OR CONNECTOR
OK -- CHECK AND REPAIR HARNESS AND CONNECTOR (TERMINAL 5 OF EFI RELAY - BATTERY POSITIVE TERMINAL)