Curiosii for ever!
: Car repair manuals for everyone.
Home
>>
Scion
>>
2004
>>
xB L4-1.5L (1NZ-FE)
>>
Repair and Diagnosis
>>
Powertrain Management
>>
Computers and Control Systems
>>
Information Bus
>>
Testing and Inspection
>>
Symptom Related Diagnostic Procedures
>>
Steering Angle Sensor Communication Stop Mode
Steering Angle Sensor Communication Stop Mode
STEERING ANGLE SENSOR COMMUNICATION STOP MODE
DTC Detecting Condition:
CIRCUIT DESCRIPTION
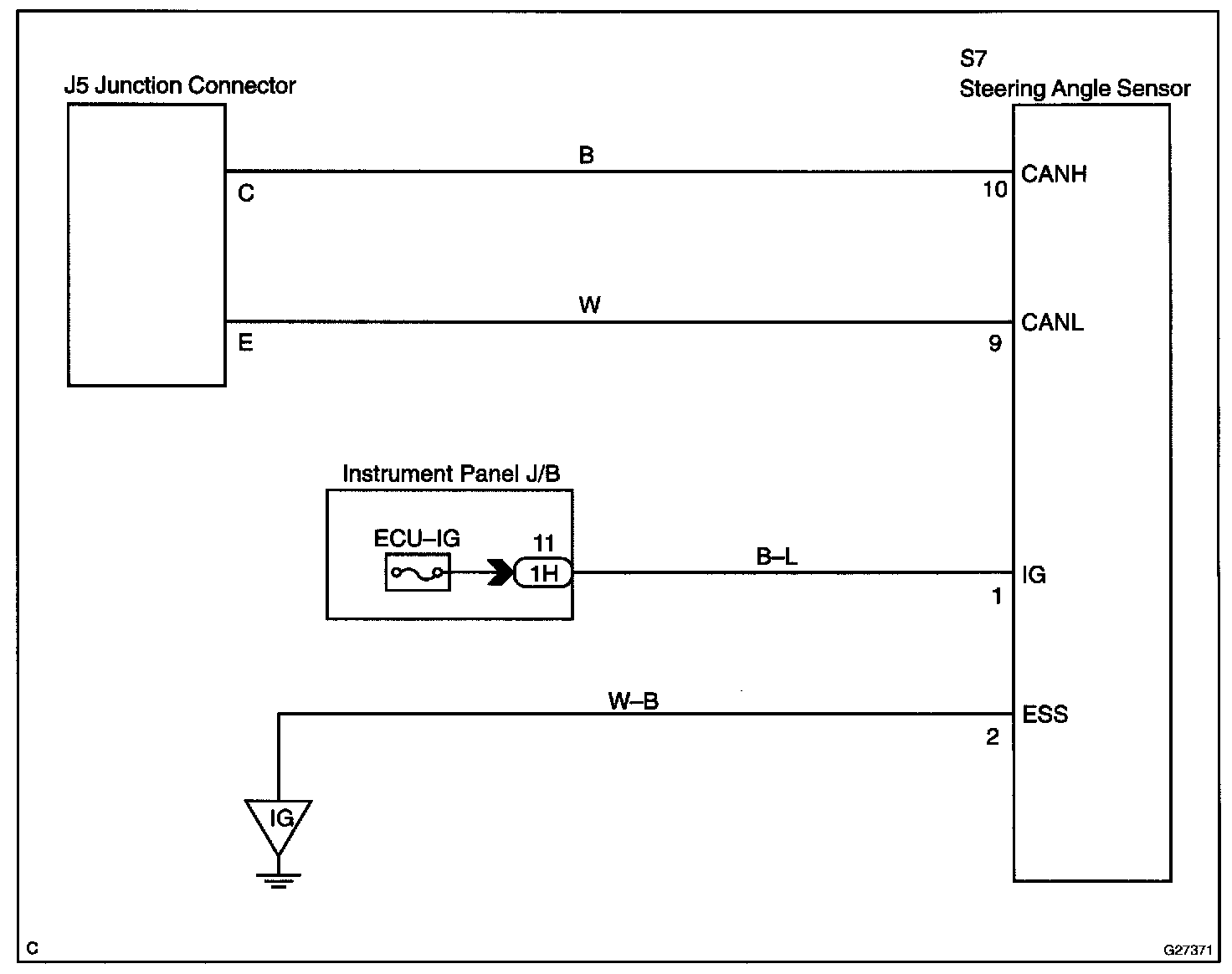
Wiring Diagram:
Step 1 - 2:
Step 3:
INSPECTION PROCEDURE