Curiosii for ever!: Car repair manuals for everyone.

Transmission Temperature Sensor/Switch: Service and Repair




Fluid Temperature Sensor and Wiring Harness Assembly Replacement

Removal Procedure

1. Remove the control valve body cover. Refer to Control Valve Body Cover Replacement (Control Valve Body Cover Replacement).




2. Remove the fluid temperature sensor (32).
3. Disconnect the 5 solenoid wire connectors.




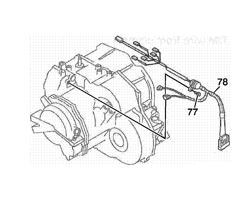
4. Remove the wiring harness assembly (78) wire from clamps.




5. Remove the wiring harness bolt (77).
6. Remove the wiring harness (78) through the hole in the case.

Installation Procedure




1. Install the wiring harness assembly (78).

Caution: Refer to Fastener Caution (Fastener Caution).

2. Install the one wiring harness bolt (77).

Tighten the bolts to 4.0-7.0 Nm (35-61 lb in).




3. Clamp the wiring harness assembly (78).




4. Connect the 5 solenoid wire connectors.
5. Clamp the transmission fluid temperature sensor (32).
6. Install the control valve body cover. Refer to Control Valve Body Cover Replacement (Control Valve Body Cover Replacement).