Curiosii for ever!
: Car repair manuals for everyone.
Home
>>
Saturn
>>
2002
>>
L300 V6-3.0L VIN R
>>
Repair and Diagnosis
>>
Powertrain Management
>>
Transmission Control Systems
>>
Diagrams
>>
Electrical Diagrams
>>
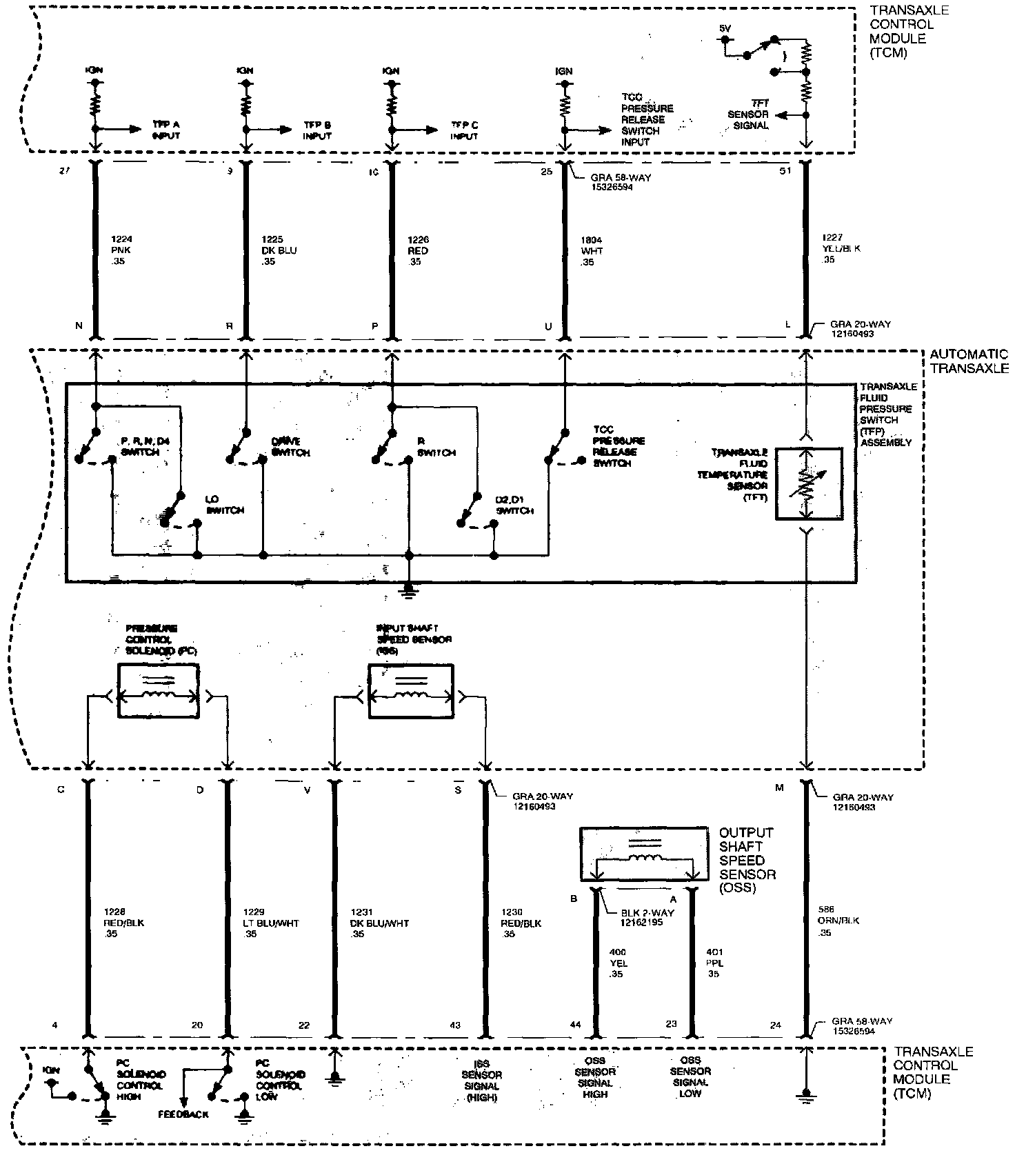
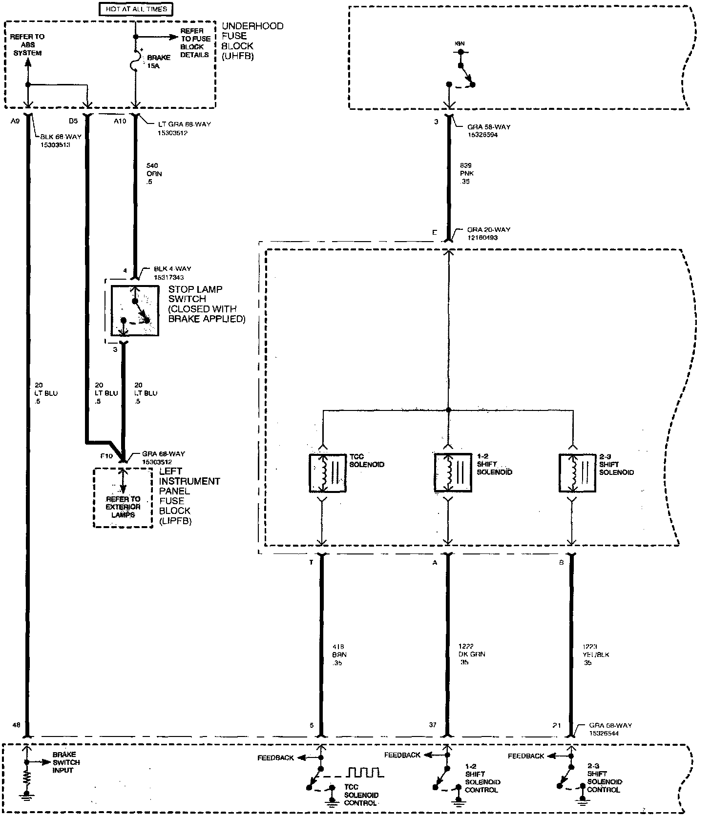
Transaxle Control Module (TCM) Inputs and Outputs Schematics
Transaxle Control Module (TCM) Inputs and Outputs Schematics
TRANSAXLE CONTROL MODULE (TCM) INPUTS AND OUTPUTS (L81 ONLY) SCHEMATICS
Part 1 of 2
Part 2 of 2