Curiosii for ever!: Car repair manuals for everyone.

Diagnosing Fuel Fill Problems

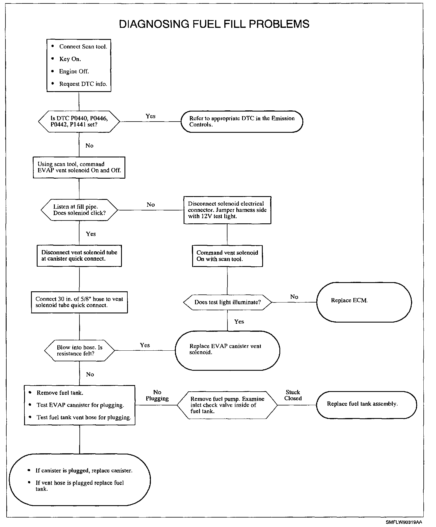
Diagnostic Chart:




Symptoms for a blocked inlet path will include
^ Inability to dispense fuel at anything above "trickle" rate. Fuel evident at fill head.
^ Nozzle will shut-off virtually immediately, since no volume of fuel can be dispensed.
^ Suspect a stuck inlet check valve. Check for operation with siphon hose.

Symptoms for a blocked/restricted vent path include:
^ Pre-mature shut-off of fill nozzle at medium to high flow rates.
^ Nozzle will shut-off after dispensing only 0.2-0.3 gallons (may be less with higher temperatures and/or higher RVP fuels). After a few second wait, this process can be repeated.

1. Connect Scan tool and look for DTC's P0446, P0440 or P1441.
2. Verify vent path.
^ Ignition On, engine Off.
^ Using Scan tool, monitor fuel tank pressure sensor.
^ Normal fuel tank pressure sensor signal voltage with no pressure or vacuum should read between 2.30-2.80 volts.
^ Check vent path from EVAP vent solenoid backwards to isolate problem component (vent solenoid, vent pipe/hose, canister, FLVV [fill limit vent valve], etc.)