Curiosii for ever!: Car repair manuals for everyone.

Chart 4

Schematic 4:




Diagnostic Chart Part 4:




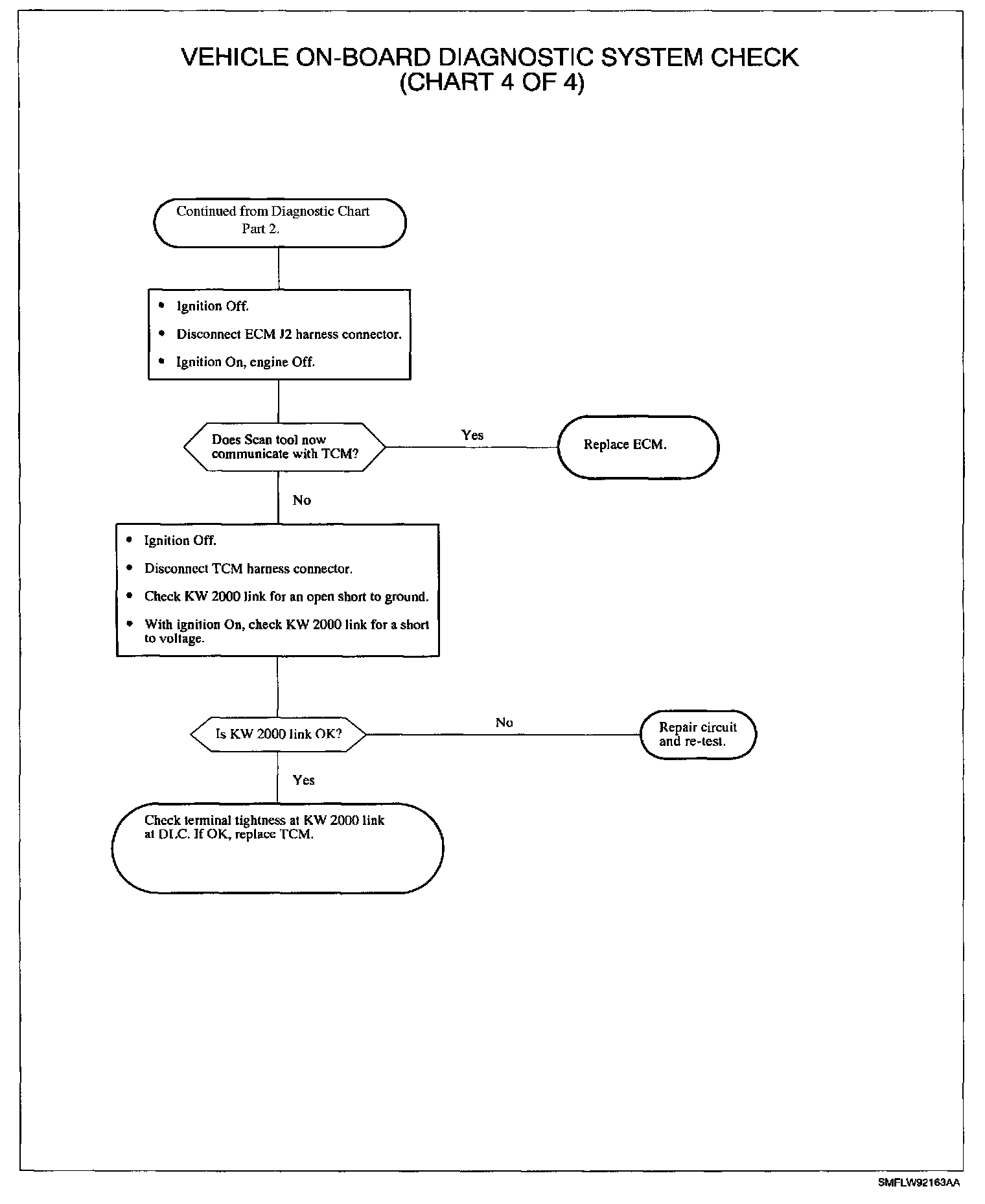
On the V6 (L81) application, the Scan tool communicates over a KW 2000 data link.

The BCM did not indicate any DTCs relating to the ECM or TCM up to this point in the "Vehicle On-Board Diagnostic System Check." Since the Scan tool cannot communicate with the ECM or TCM, this chart will diagnose faults associated with the KW 2000 data link.