Curiosii for ever!
: Car repair manuals for everyone.
Home
>>
Saturn
>>
2002
>>
L300 V6-3.0L VIN R
>>
Repair and Diagnosis
>>
Cruise Control
>>
Testing and Inspection
>>
Component Tests and General Diagnostics
>>
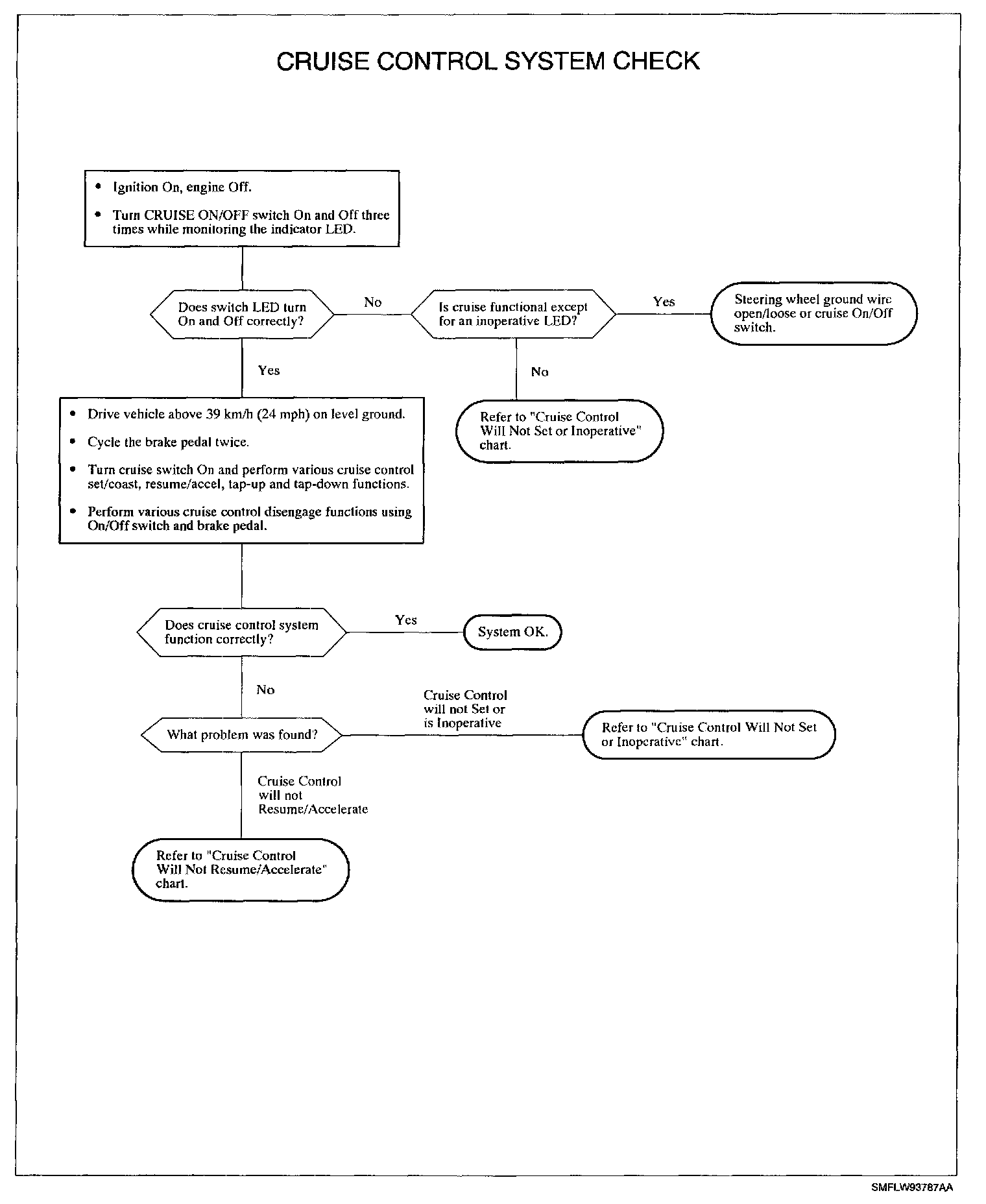
System Check - Cruise Control
System Check - Cruise Control
Diagnostic Chart: