Oil Pressure Sensor: Testing and Inspection
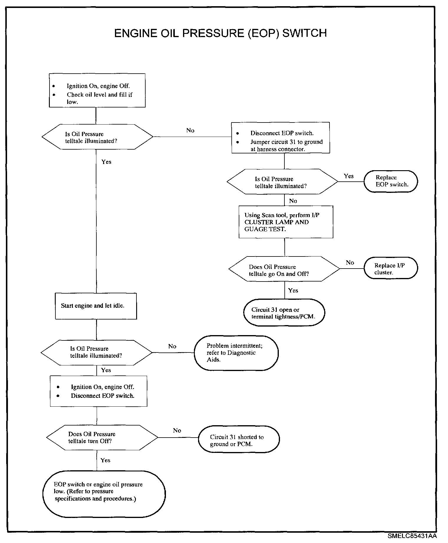
Diagnostic Chart:
Schematic:
The Engine Oil Pressure (EOP) switch is located in the back of the engine block near the starter motor. The EOP switch is a normally closed switch that opens when engine oil pressure exceeds 3.6 ± 2.2 psi. The PCM supplies ignition voltage through a pull-up resistor to the EOP switch. With ignition On and engine Off, the PCM EOP input will be low (near 0 volts, switch closed). When the engine is started, and engine oil pressure exceeds 3.6 ± 2.2 psi, the switch opens and the PCM EOP input goes high (ignition voltage). The PCM will command the Instrument Panel (I/P) cluster over the Class II link to turn On the Oil Pressure telltale whenever the ignition is turned On and the input at the EOP switch is low.
DIAGNOSTIC AIDS
Check oil level.
To locate an intermittent problem, ground and unground circuit 31 at the EOP switch harness connector. The Oil Pressure telltale should illuminate when the circuit is pulled to ground and go out when the circuit is open.
An intermittent short to ground in the EOP switch circuit will cause the Oil Pressure telltale to illuminate.
The normally closed EOP switch should have under 2 ohms resistance between the terminal pin and metal housing.