Curiosii for ever!: Car repair manuals for everyone.

Diagnosing Fuel Fill Problems

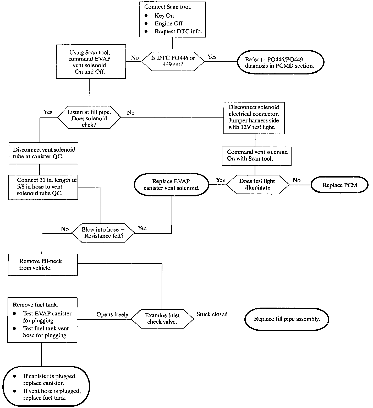
Diagnostic Chart:






Problems associated with refueling the vehicle such as pre-mature shutoffs of the fill nozzle or inability to dispense fuel at a high rate are related to two areas:

1) Either a blocked inlet: i.e. the fill pipe or
2) The primary vent path is blocked or severely restricted.

Redesign of the fuel fill inlet and vent path was done as a result of Onboard Refueling and Vapor Recovery (ORVR) requirements.

DIAGNOSTIC AIDS
Symptoms of a blocked inlet path will include:

^ Problem will be inability to dispense fuel at anything above "trickle" rate, if that. Fuel evident at fill head.
^ Nozzle will shut-off virtually immediately, since no volume of fuel can be dispensed.
^ Suspect a stuck inlet check valve. Check for operation with siphon hose.

Symptoms of a blocked/restricted vent path include:

^ Problem will be"pre-mature" shut-off of fill nozzle at medium to high flow rates.
^ Nozzle will shut-off after dispensing only 0.2-0.3 gallons (may be less with higher temperatures and/or higher RVP fuels). After a few seconds wait, this process can be repeated.
^ Connect Scan tool and look for DTC's P0446 or P0449.
^ Verify vent path during refueling. Connect Scan tool and go into enhanced [1][2]EVAP tests to control vent solenoid and read fuel tank pressure sensor.
- Normal sensor voltage is 1.4 to 1.6 volts. It will decrease with rising tank pressure (during refueling) and during refueling will stabilize just below 1.0 volt.
- If voltage drops rapidly below this value towards 0.2-0.3 volts during refueling this is indication that the major vent path is blocked.
- Check vent path from [1][2]EVAP vent solenoid backwards to isolate problem component (vent solenoid, vent pipe/hose, canister, FLVV (fill limit vent valve), etc.