Curiosii for ever!: Car repair manuals for everyone.

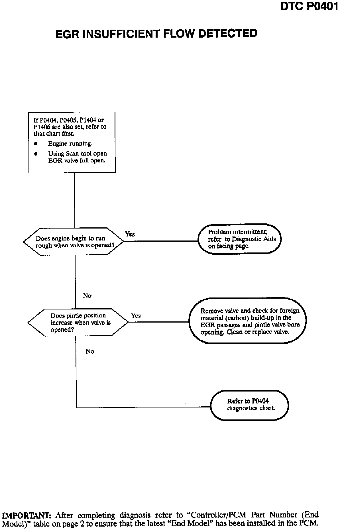
EGR - Insufficient Flow Detected








The linear EGR system consists of a linear EGR valve, the PCM and its associated wiring. The PCM directly controls the ground for the EGR valve when certain conditions have been met. Voltage is supplied by the UHJB to the EGR valve when the ignition is turned On. When the PCM grounds the valve, a diagnostic feedback signal can determine if the valve had actually moved. Since the correct feedback voltage is possible, but the passage has restricted flow, P0401 was implemented.

DTC PARAMETERS
EGR flow restrictions are diagnosed during a deceleration. The EGR valve is commanded closed during a normal deceleration. To run the P0401 test the valve is opened during deceleration and a change in MAP is expected. If the change in MAP is below a threshold it indicates flow is restricted.

DTC P0401 will set if a calculated value compared to an engine speed vs barometric pressure determines there is a restriction in EGR flow when:

^ Engine speed is between 1350-2000 rpm.

^ VSS is greater than 48 km/h (30 mph).

^ Throttle is closed.

^ Engine coolant temperature is greater than 70°C (150°F).

^ Vehicle is in top gear.

^ No EGR pintle, TP Sensor, MAF, VSS, IAT ECT or IAC DTCs have been set.

IMPORTANT:
The EGR flow insufficient test is checked once per ignition cycle during deceleration.

DIAGNOSTIC AIDS
The Scan tool can read the number of deceleration tests that have been performed since the DTCs were cleared. The Scan tool also displays the EGR decel average value as well as the FAIL threshold when the DTC is set. The average must be greater than the threshold to set P0401.

^ Carbon buildup around the EGR pintle valve bore opening may restrict exhaust gas flow. Build-up of carbon in the EGR passages will result in P0401.

^ Diagnose the other DTCs listed under parameters, especially a MAP sensor DTC before diagnosing P0401.