Curiosii for ever!: Car repair manuals for everyone.

Speedometer/Odometer Circuit

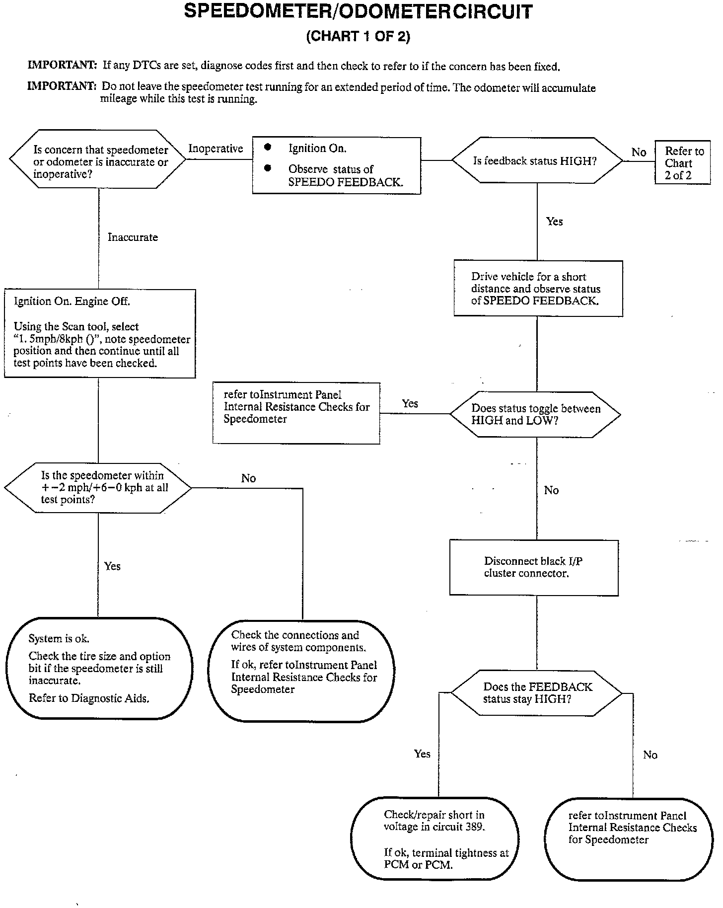
Diagnostic Chart:




Diagnostic Chart:




Wiring Diagram:







The speedometer/odometer is controlled by electronics within the instrument panel cluster and by the vehicle speed signal (5000 pulses per mile) provided by the PCM. This signal is based on the raw vehicle speed signal that the PCM receives from the vehicle speed sensor (VSS), and the tire size information programmed into the PCM.

NOTE: Do not leave the speedometer test running for an extended period of time. The odometer will accumulate mileage while this test is running.

DIAGNOSTIC AIDS

Speedometer test points can be accessed on the Scan tool by selecting SPECIAL TEST and then INSTRUMENT PANEL (if using a Saturn scan Tool).


SPEEDO FEEDBACK can be accessed on the Scan tool by selecting SCANNER, ECM and then GENERAL INFORMATION (if using a Saturn scan Tool).

If problem is intermittent:


^ Use the Scan tool to view the status of the SPEEDO FEEDBACK. Wiggle wires while monitoring FEEDBACK and watch for a change in status.

^ Using the Scan tool, monitor the VSS input and verify that the signal is steady.