Curiosii for ever!
: Car repair manuals for everyone.
Home
>>
Saturn
>>
1994
>>
Sedan L4-1.9L SOHC VIN 9
>>
Repair and Diagnosis
>>
Powertrain Management
>>
PROM - Programmable Read Only Memory
>>
Technical Service Bulletins
>>
All Technical Service Bulletins
>>
Engine - Stalls After Start
>>
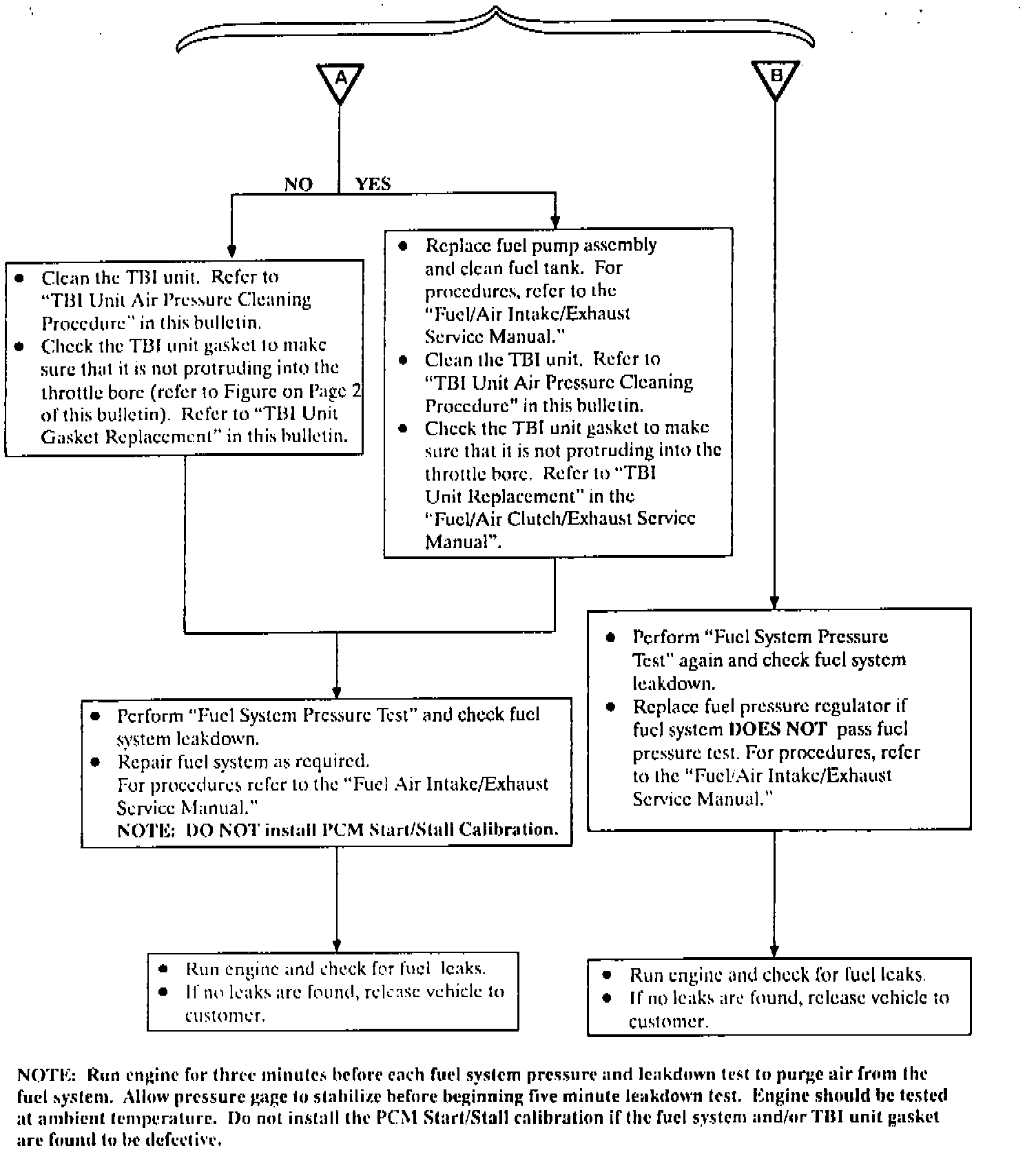
Start/Stall Fuel System Diagnostic Flow Chart
Start/Stall Fuel System Diagnostic Flow Chart
Chart 1-3
Chart 2-3
Chart 3-3