Curiosii for ever!: Car repair manuals for everyone.

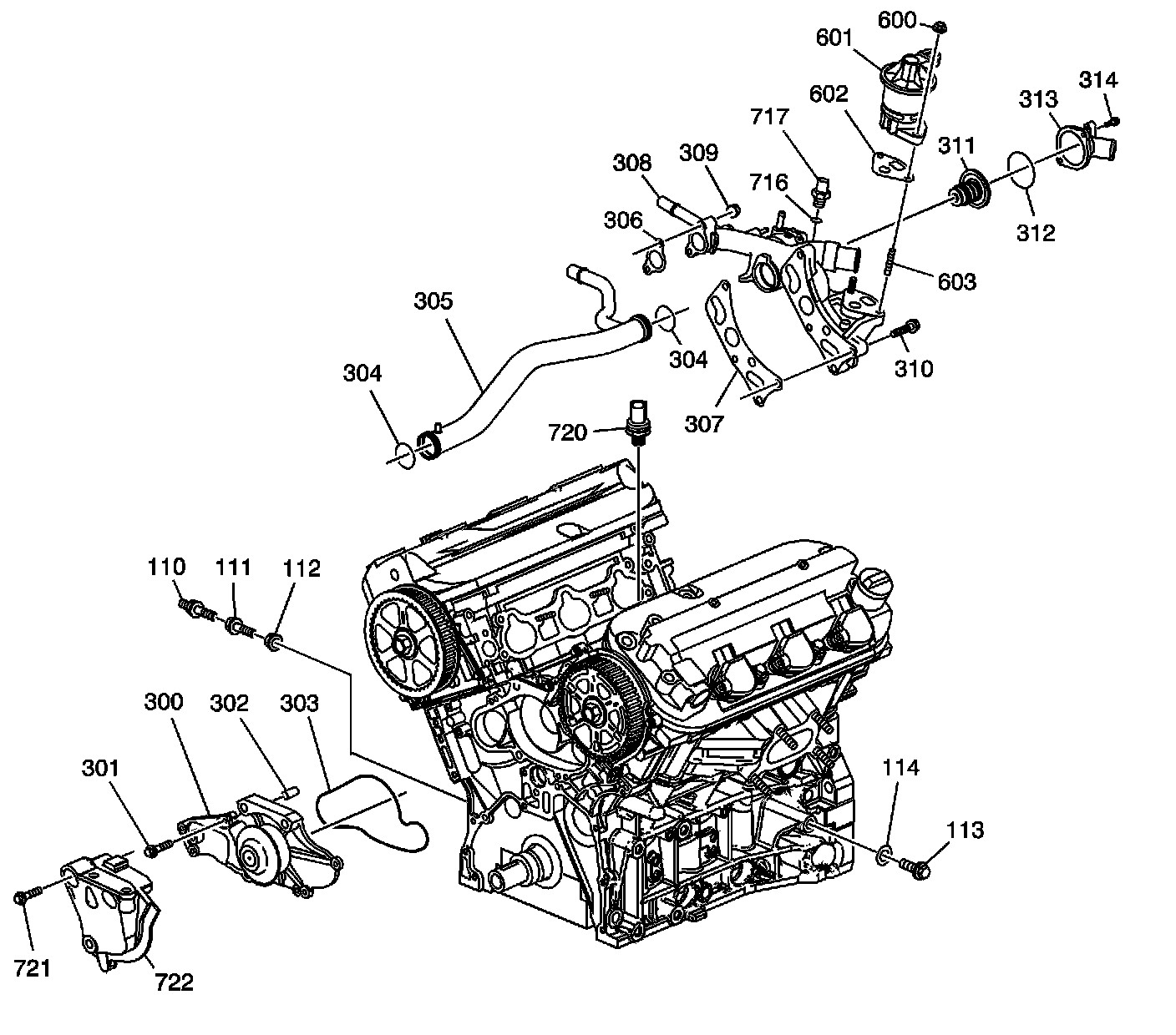
Cooling System/EGR

Cooling System/EGR





110 - Coolant Drain Plug
111 - Coolant Drain Fitting
112 - Washer
113 - Coolant Drain Plug
114 - Washer
300 - Water Pump
301 - Bolt
302 - Pin
303 - O-Ring
304 - O-Ring
304 - O-Ring
305 - Coolant Crossover Pipe
306 - Gasket
307 - Gasket
308 - Housing
309 - Nut
310 - Bolt
311 - Thermostat
312 - O-Ring
313 - Housing
314 - Bolt
600 - Nut
601 - Exhaust Gas Recirculation (EGR) Valve
602 - Gasket
603 - Stud
716 - O-Ring
717 - Coolant Temperature Sensor (CTS)
720 - Knock Sensor
721 - Bolt
722 - Mount - Front