Curiosii for ever!: Car repair manuals for everyone.

Crankshaft Position Sensor: Service and Repair

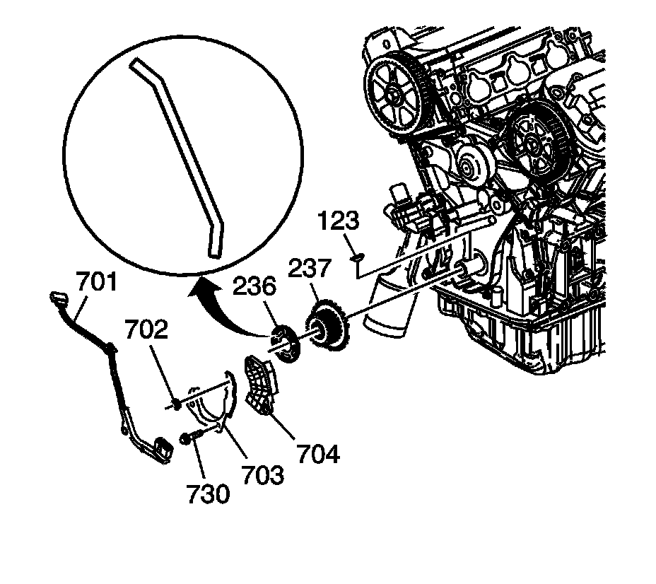
CRANKSHAFT POSITION (CKP) SENSOR REPLACEMENT

REMOVAL PROCEDURE
1. Remove the engine front cover.




2. Remove the timing belt guide (703).
3. Remove the crank sensor and harness.

INSTALLATION PROCEDURE




1. Install the crank sensor and harness.
2. Install the timing belt guide (703).

NOTE: Refer to Fastener Notice in Service Precautions.

Tighten the timing belt fasteners to 10 N.m (88 lb in).

3. Install the front cover.
4. Perform the idle learn procedure. Programming and Relearning