Curiosii for ever!: Car repair manuals for everyone.

66. Oil Flow Control Module Installation

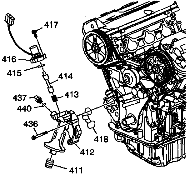
Oil Flow Control Module Installation





1. Install the spring (413) and valve (414). The valve must move freely in the bore.

Notice: Refer to Fastener Notice in Service Precautions.

2. Install the NEW O-ring (415), solenoid (416) and bolts (417).
^ Tighten the bolts to 12 Nm (106 inch lbs.).
3. Install a NEW O-ring (418).
4. Install the module (412) and bolts (436).
^ Tighten the bolts to 22 Nm (16 ft. lbs.).
5. Install 2 M20 x 1.5 mm nuts onto the fitting (411).
6. Install the fitting (411), if required.
^ Tighten the fitting to 49 Nm (36 ft. lbs.).
7. Remove the 2 M20 x 1.5 mm nuts from the fitting.
8. Install a NEW O-ring (440) and switch (437).
^ Tighten the switch to 22 Nm (16 ft. lbs.).