Curiosii for ever!
: Car repair manuals for everyone.
Home
>>
Saturn Truck
>>
2003
>>
VUE V6-3.0L VIN B
>>
Repair and Diagnosis
>>
Powertrain Management
>>
Computers and Control Systems
>>
Relays and Modules - Computers and Control Systems
>>
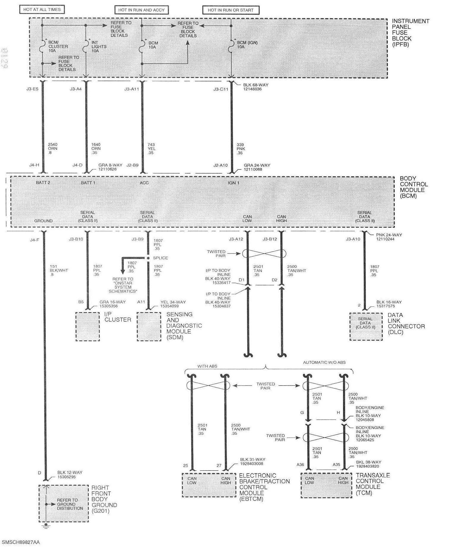
Body Control Module
>>
Diagrams
>>
Electrical Diagrams
Electrical Diagrams
Body Control Module Schematics: