Scan Tool Does Not Communicate With Class 2 Device
CIRCUIT OPERATIONModules connected to the Class II serial data circuit monitor for serial data communication during normal vehicle operation. Operation and commands are exchanged among the modules. Connecting a scan tool to the DLC allows communication with the modules for diagnostic purposes.
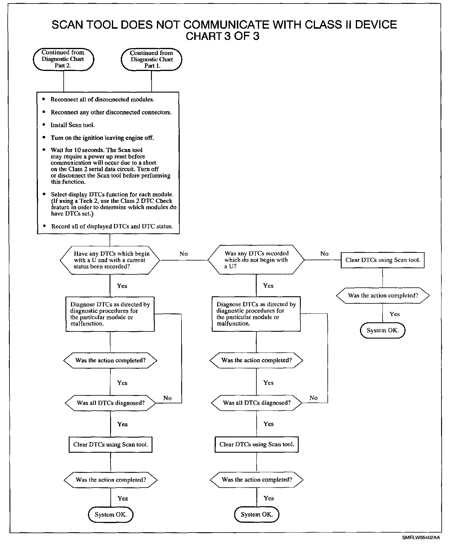
Diagnostic trouble codes (DTCs) may be set do to this symptom and during this diagnostic procedure. Complete the diagnostic procedure in order to ensure all the DTCs are diagnosed and cleared from memory.
DIAGNOSTIC AIDS
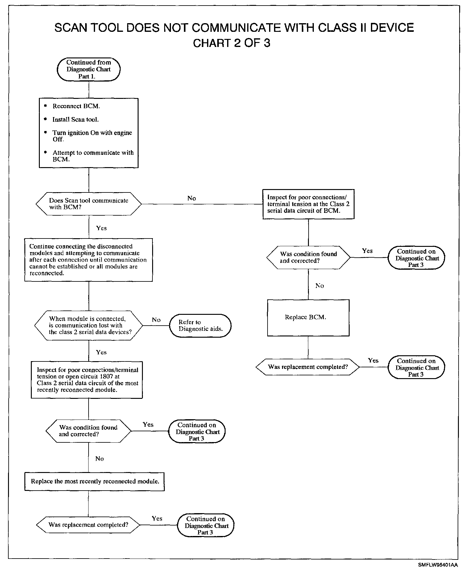
^ The BCM detects that the ignition switch is ON and sends the appropriate power mode message to the other modules connected to the Class II serial data circuit. The BCM must be connected to the Class II serial data circuit for many other modules to communicate with the scan tool.
^ If the Class II serial data circuit was shorted to B+, a history U1301 will set in the modules. Refer to DTC U1301.
^ If the Class II serial data circuit was shorted to ground a history U1300 will set in the modules. Refer to DTC U1300.
^ If the malfunction is intermittent check for poor connections at the suspect module. Wiggling harness wiring may help in locating the fault.
TEST