Curiosii for ever!: Car repair manuals for everyone.

Oil Pressure Sensor: Testing and Inspection

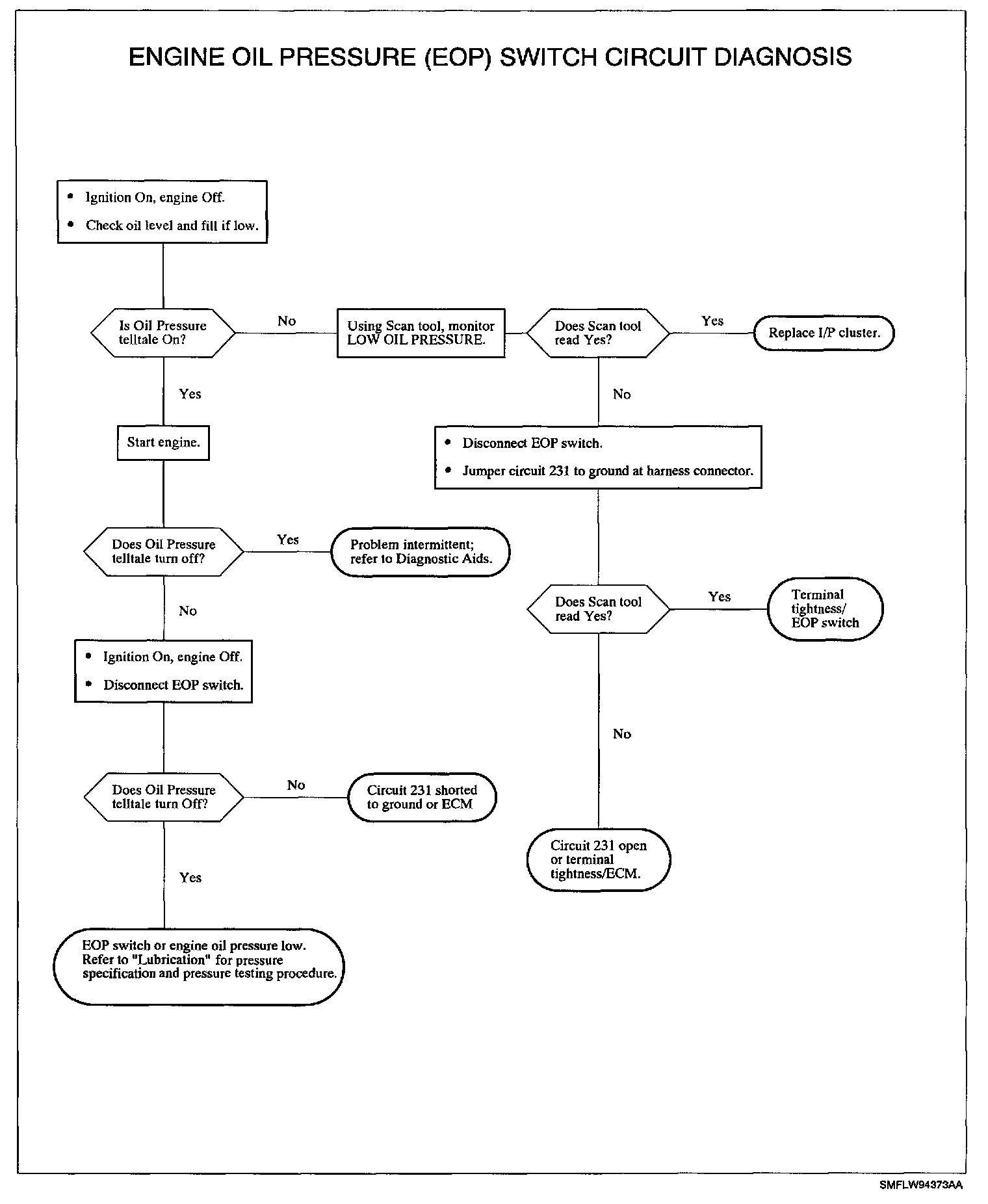
Diagnostic Chart:




Schematic:




The engine oil pressure (EOP) switch is located in the front of the engine block, underneath the intake manifold. The EOP switch is a normally closed switch that opens when the engine oil pressure exceeds 25 ± 15 kPA (3.6 ± 2.2 psi). The ECM supplies ignition voltage through a pull-up resistor to the EOP switch. With ignition On and engine Off, the ECM EOP input will be low (near 0 volts, switch closed). When the engine is started, and engine oil pressure exceeds 25 ± 15 kPA (3.6 ± 2.2 psi), the switch opens and the ECM EOP input goes high (ignition voltage). The ECM will command the instrument panel ("P") cluster over the Class II link via the CAN BUS to turn On the Oil Pressure telltale whenever the ignition is turned On and the input at the EOP switch is low.

DIAGNOSTIC AIDS
Check oil level.

To locate an intermittent problem, use a Scan tool to monitor LOW OIL PRESSURE while grounding and ungrounding circuit 231 at the EOP switch harness connector. The Scan tool should indicate YES when circuit 231 is grounded and NO when circuit 231 is not grounded.

The Oil Pressure telltale should illuminate when circuit 231 is pulled to ground and go out when the circuit is open anytime the ignition is On.

An intermittent short to ground in the EOP switch circuit will cause the Oil Pressure telltale to illuminate.

Refer to Lubrication for oil pressure specification and pressure test procedure.

The normally closed EOP switch should have less than 5 ohm resistance between the terminal pin and metal housing.