Curiosii for ever!: Car repair manuals for everyone.

Other Systems



Other Systems

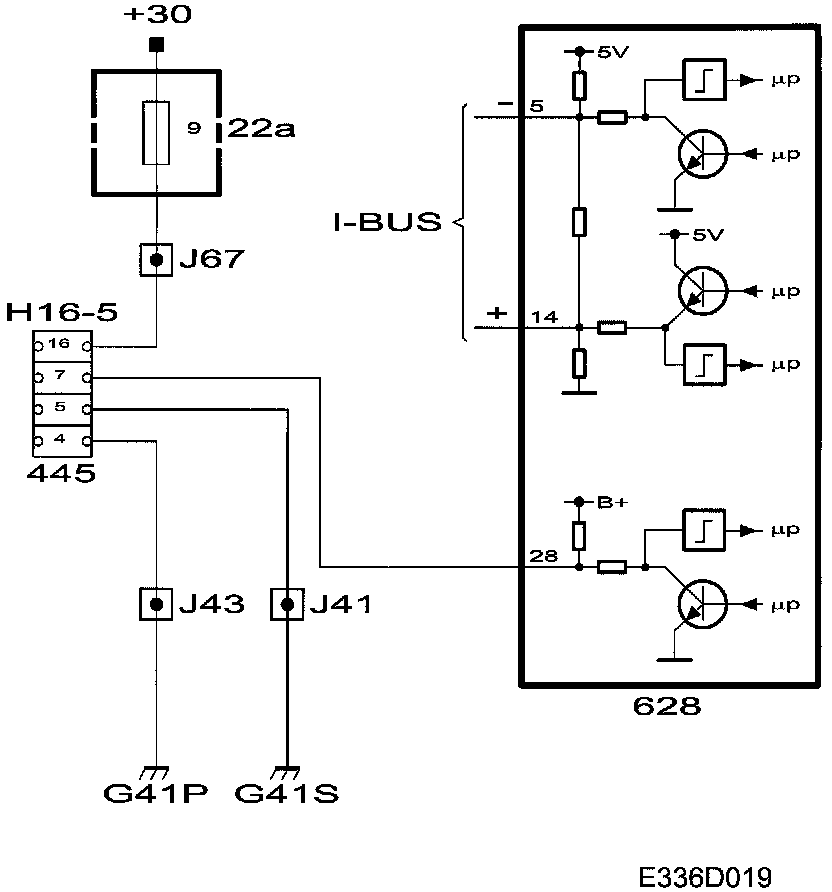
All other systems are connected to a bus and communicate with each other via the bus. The DICE is connected by a communications lead to pin 7 of the data link connector.

The diagnostic tool communicates digitally and serially with the DICE. Digitally means that the voltage difference between the lead and ground has only two values, in this case about 0 V and B+.

Serial means that the information is sent in "packets" which are transmitted one after the other in rapid succession.

Through contact with the DICE, the diagnostic tool has access to all control modules that are connected to a bus.

If, for example, the TCM is contacted, the diagnostic tool will first call the DICE and request diagnostics communication with the TCM. The DICE passes along the diagnostic tool's request on the I bus, following which the MIU forwards the diagnostics communication request to the P bus and the TCM.

This means that both the DICE and the MIU must be supplied with current (awakened) before the TCM can be contacted.










Diagnostics
If no system connected to a bus can be contacted, the fault could be either in the car or the diagnostic tool. If the diagnostic tool can contact any of the systems concerned in another car, then the fault is in the car.

For further information on diagnosing faults in diagnostics communication with the DICE or other system connected to a bus, see "Bus diagnosis".