Curiosii for ever!: Car repair manuals for everyone.

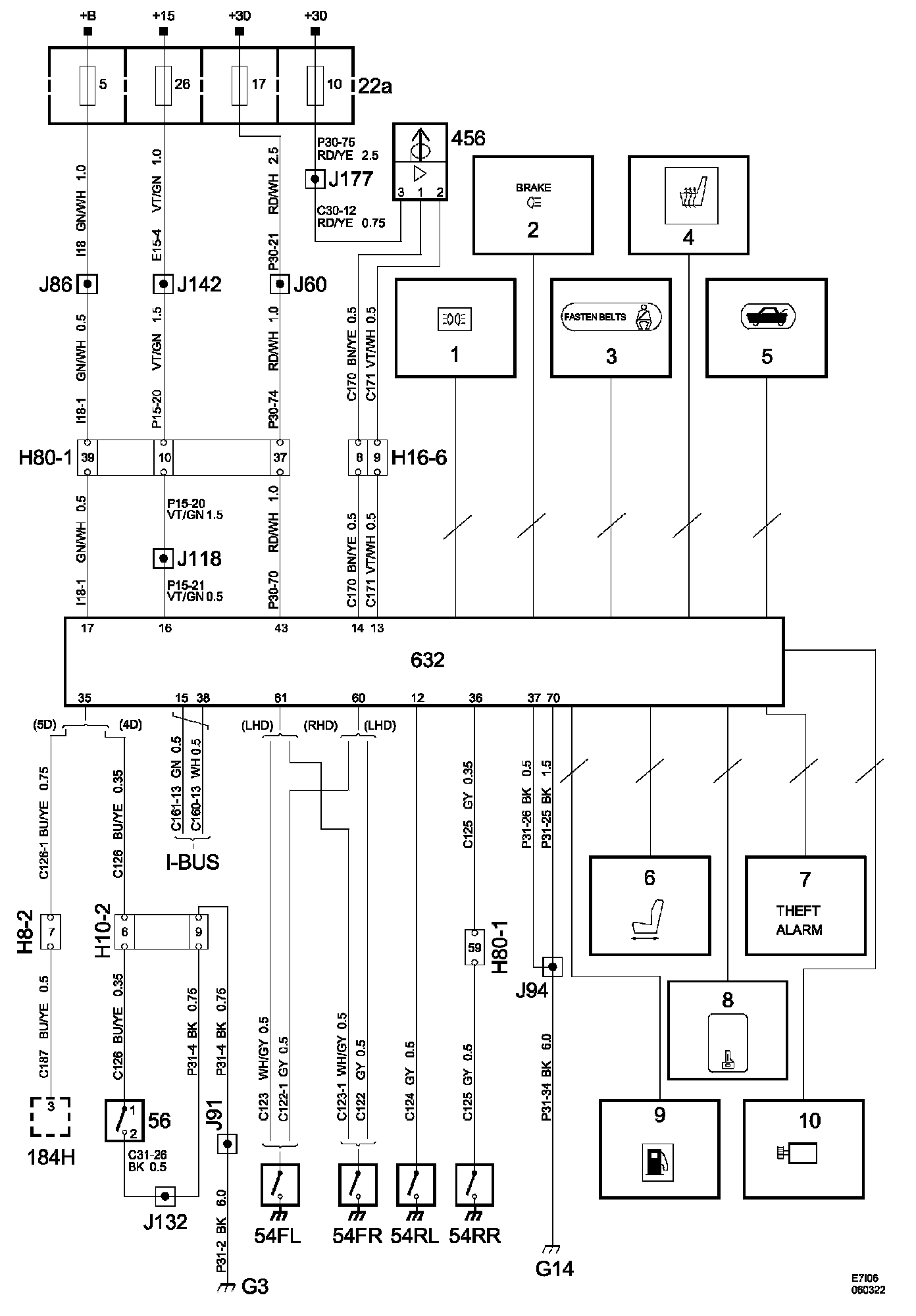
Keyless Entry Module




TWICE:






1. Parking lights
- 4D
- 5D

2. Brake lights
3. Seat belt warning
4. Electrically heated rear seat
5. Electrical opening of boot lid/tailgate
- 4D
- 5D

6. Electric powered passenger seat
- LHD
- RHD

7. Anti-theft alarm
- 4D
- 5D

8. Central locking system
- LHD
- RHD

9. Electric filler cap hatch release
10. Starting system with immobilizer


List Of Components (Part 1):




List Of Components (Part 2):




List Of Components (Part 3):






Power Supply Diagrams: The diagrams for the power supplies that may be feeding this system (+30, +15, +54, +X, and +B) can be found at Power and Ground Distribution diagrams. Electrical Diagrams