Curiosii for ever!: Car repair manuals for everyone.

Torque Request From the System



Torque Request From The System





General
The highest value is chosen from among the functions that can limit torque, e.g. accelerator pedal 400 Nm. This value is sent on to the function for limitations, at which time the lowest value is selected. It is usually "maximum permissible engine torque" that is the limiting function. This value may change as it is dependent on engine variant. Let's say the value is 350 Nm. The driver requests 400 Nm via the accelerator pedal, but the system only allows 350 Nm for this engine variant. The value 350 Nm is the one chosen by the system.

If the engine begins to knock due to poor fuel, "knock control" limits torque to 300 Nm, for example, to prevent engine damage. In this case "knock control" is lower than "maximum permissible torque", thus "knock control is selected.

The system's torque request is sent on to the sub-functions:
^ Throttle adjustment
^ Ignition
^ Turbo adjustment
^ CVCP control

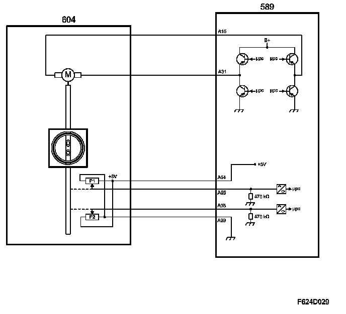
Throttle adjustment, general
The throttle is turned by a DC motor via a reduction gear. ECM supplies the motor a PWM signal from pins 15(A) and 31(A). ECM can turn the throttle disc in either direction, i.e. in a closing or opening direction. A spring strives to keep the throttle in a slightly open position, which is its rest position.





During limp-home in the throttle control, it is this position that provides the throttle area and thereby controls the air mass/combustion that can enter the engine. Cylinder cut-off (fuel cut-off) and ignition timing are used as regulating instruments to control engine torque. Idling speed is about 900 rpm. The engine runs unevenly at low load due to cylinder cut-off. The car can be driven, but with greatly reduced performance.

Two throttle position sensors are connected to the shaft. The sensors comprise potentiometers that are supplied 5 V from ECM pin 54(A) and are grounded in ECM pin 39(A).

The voltage from potentiometer 1 is connected to ECM pin 55(A) and increases as the throttle opening (area) increases. Voltage from potentiometer 2 is connected to ECM pin 8(A) and reduces as the throttle opening (area) increases. Thus, the total of the voltages is always 5 V.





ECM uses the value from potentiometer 1 to detect the current throttle opening (area).

Throttle control, principle
The value from torque control is converted to air mass/combustion. Throttle control converts this to a specific requested value for throttle position sensor 1 and compares the requested value with the actual sensor value. The difference (deviation) gives rise to a throttle motor PWM of a magnitude and polarity that will turn the throttle until the desired value (area) is obtained. If there is a major fault in throttle control, it is deactivated and the throttle disc assumes its rest position, which is controlled by a spring. At this time, engine torque can only be regulated through cylinder (fuel) cut-off and ignition timing.

When the system's total requested air mass/combustion (engine torque) has bee calculated it is realized by the throttle and, if necessary (high engine load) turbo control. CVCP control works in parallel with the throttle and turbo control.

Requested air mass/combustion is corrected with the density of the charge air (air before throttle). Thinner air (lower density) gives a greater throttle opening angle (larger area) so that the same air mass/combustion is obtained as with normal air density.

Air density is calculated using the charge air absolute pressure and the temperature.

This value is converted to a certain requested value for throttle position sensor 1. The requested value is compared to the current value of the sensor. The difference (deviation) gives rise to a throttle motor PWM of a magnitude and polarity that will turn the throttle until the desired value (area) is obtained.

The PWM value is finely adjusted if necessary so that the requested position agrees with the current one, i.e. zero deviation.

If the requested air mass/combustion is too high to be treated (attained) by throttle control only, the excess (difference) is handled by turbo control.

In the event of a safety-related fault in throttle control, it will go into limp-home mode. The Check Engine symbol will illuminate immediately. A message appears in SID to indicate that engine performance is limited.

NOTE: It is entirely normal if the throttle is not completely open when the accelerator pedal is completely depressed.