Engine Torque (Engine Control Module)
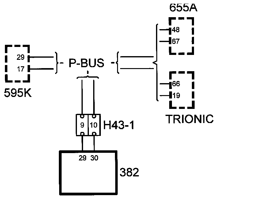
Engine torqueThe engine control module converts the current air mass/combustion into information on engine torque. This information is transmitted on the P-bus.
The TC/ABS control module uses the engine torque information to calculate the current drive wheel torque and detect faults in the system.
Engine speed and vehicle speed are used to calculate the current ratio for cars with manual transmission. The control module in cars with automatic transmission leaves information about the ratio on the P-bus.
When engine torque and the current ratio are known, the control module can calculate the drive wheel torque. This is used to calculate the magnitude of any braking and limiting of engine torque.
Diagnostics
In the event of erroneous engine torque information, the diagnostic trouble code C1928 is set, the TCS function is disabled and the TCS OFF lamp lights up.
In the event of a fault in the engine management system throttle control (limp-home), the CHECK ENGINE lamp will come on and the fault can be found in the engine control module.
If TC/ABS is programmed for wrong engine variant or transmission, diagnostic trouble code C0551 is set.