Curiosii for ever!: Car repair manuals for everyone.

Remote Control



Remote Control










The remote control integrated in the key is used to operate the central locking system and anti-theft alarm.

The remote control has three buttons
A. Locking
B. Unlock
C. Open luggage compartment

When a button is pressed, the remote control transmits a signal, which is received by a receiver. The receiver processes the signal and sends it on to the TWICE control module.

The signal from the remote control contains a unique identification code. It is a so called "rolling code" that changes each time a button is pressed. If the code is correct, the control module carries out the command. To lock the car, the remote control transmits codes continuously as long as the button is depressed. To unlock the car, the remote control transmits only one code when the button is pressed. This means that if the receiver does not register the code immediately, the unlock button must be pressed again.

The transmitting range of the remote control is normally 5 - 15 meters.

NOTE:
- Because the remote control also works from within the car, avoid unintentionally pressing the button when turning, inserting or removing the key from the ignition switch.
- Otherwise, it is possible to lock the doors and/or unlock the boot lid/tailgate.

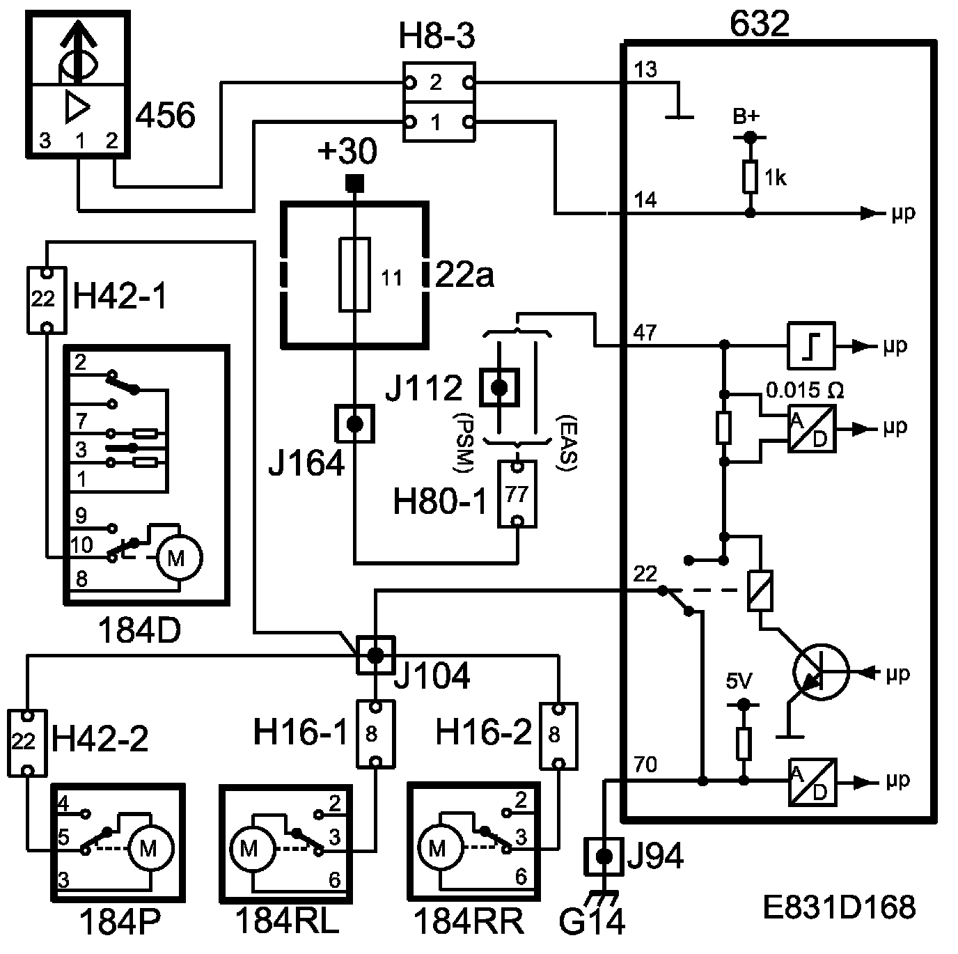
Receiver










The remote control receiver is located between the front seats, in the back of the centre console.

The receiver is supplied with power on pin 3 with +30 from fuse 9. It is also connected to the TWICE control module as follows:
- signal, to pin 14
- ground, to pin 13










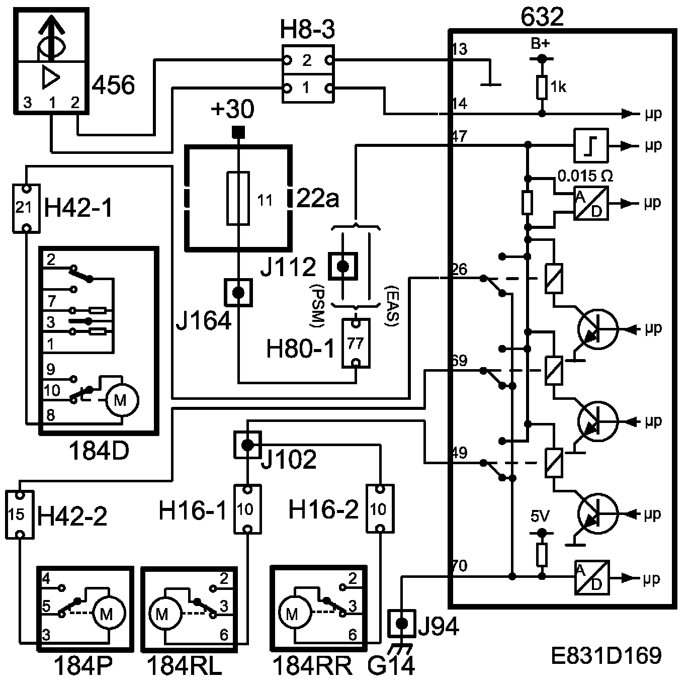
To lock with the remote control - press button A once and all the doors will be locked.

When the button on the remote control is pressed, it transmits a signal to the receiver. The receiver processes the signal and transmits it to the TWICE control module.

A short voltage pulse (0.8 sec.) is output from pin 22 on the TWICE control module to the doors' electric motors, which locks the car.

The lock motors are grounded to the TWICE control module by
- pins 26 and 42, driver's door
- pins 69 and 66, passenger door
- pins 49 and 20, rear doors










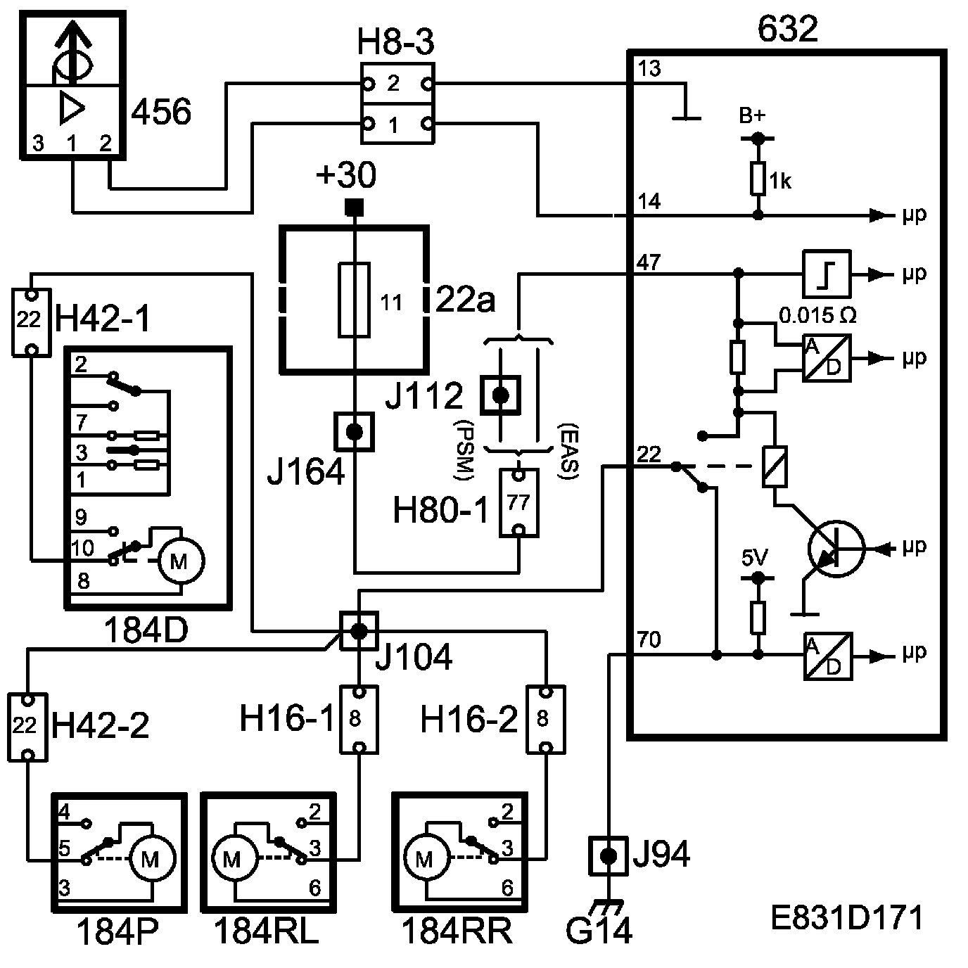
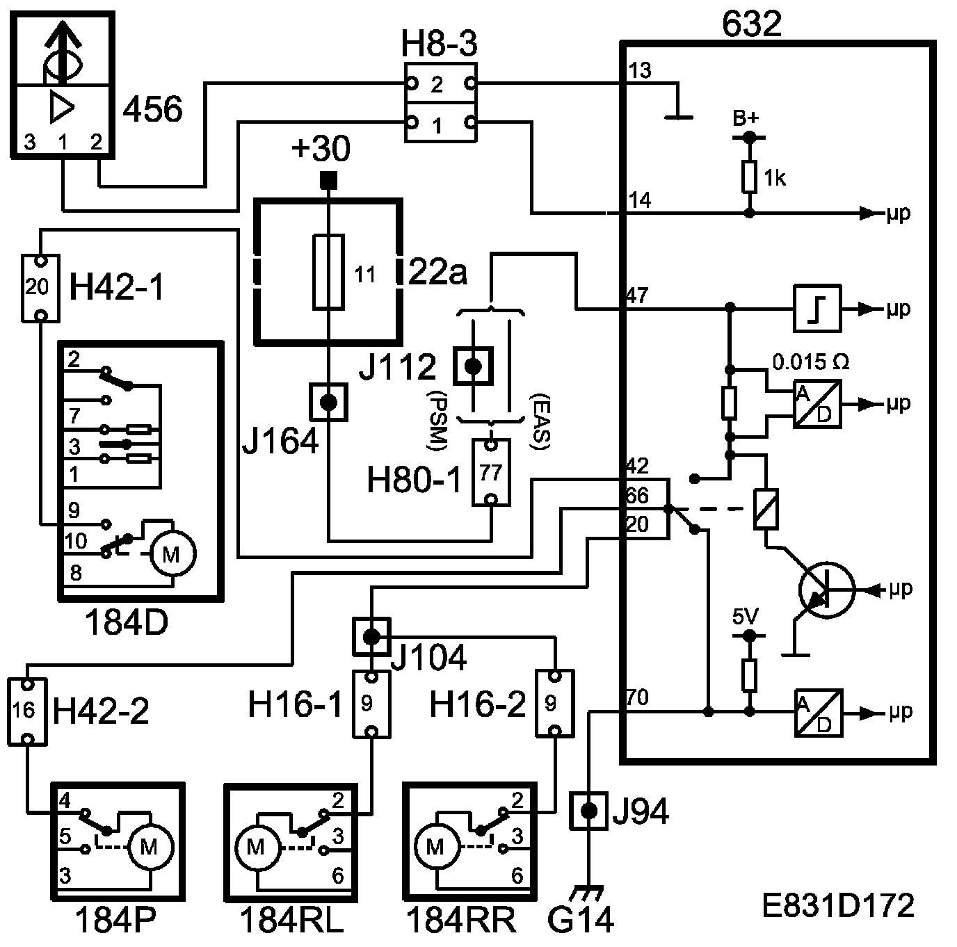
To unlock with the remote control - press button B once and all the doors will be unlocked.

When the button on the remote control is pressed, it transmits a signal to the receiver. The receiver processes the signal and transmits it to the TWICE control module.

A short voltage pulse (0.8 sec.) is emitted from the TWICE control module
- pin 26 to the driver's door
- pin 69 to the passenger door
- pin 49 to the rear doors

The lock motors are grounded to the TWICE control module by
- pins 42 and 22, driver's door
- pins 66 and 22, passenger door
- pins 20 and 22, rear doors

Unlocking the luggage compartment with the remote control










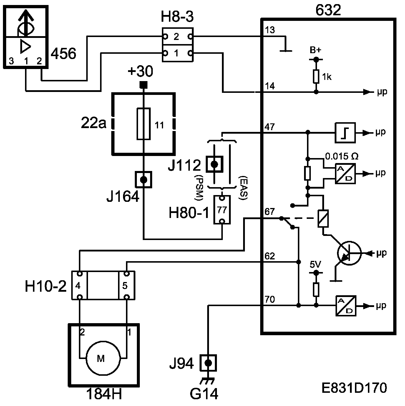
To unlock the luggage compartment - press button C once and only the luggage compartment will be unlocked.

A short voltage pulse (0.8 sec.) is output from pin 67 on the TWICE control module to the boot lid.

The lock motor is grounded to pin 62 on the TWICE control module.

When the motor has unlocked the boot lid, it returns to its rest, locked, position.

When the key is in the ignition the boot lid cannot be operated with the remote control.

Activating TSL with the remote control










Activate TSL with the remote control - press button A twice within five seconds to activate TSL.

When the button is pressed the first time, the remote control transmits a signal to the receiver. The receiver processes the signal, which is sent on to the TWICE control module.

A short voltage pulse (0.8 sec.) is output from pin 22 on the TWICE control module to the doors' electric motors, which locks the car.

The lock motors are grounded to the TWICE control module by
- pins 26 and 42, driver's door
- pins 69 and 66, passenger door
- pins 49 and 20, rear doors

When the button is pressed the second time within five seconds, the remote control transmits a signal to the receiver. The receiver processes the signal, which is sent on to the TWICE control module.










A short voltage pulse (0.8 sec.) is emitted from the TWICE control module
- pin 42 to the driver's door
- pin 66 to the passenger door
- pin 20 to the rear doors
- pin 22 to all doors to ensure the lock motors reach their end positions.

The lock motors are grounded to the TWICE control module by
- pin 26, driver's door
- pin 69, passenger door
- pin 49, driver's door

Inactivating TSL with the remote control










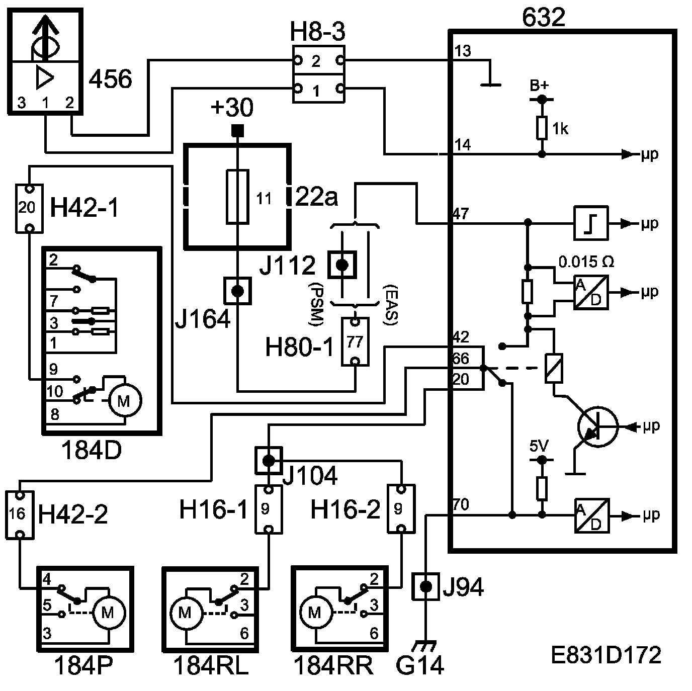
Inactivate TSL with the remote control - press button B once and all the doors will be unlocked and TSL inactivated.

When the button on the remote control is pressed, it transmits a signal to the receiver. The receiver processes the signal and transmits it to the TWICE control module.

A short voltage pulse (0.8 sec.) is emitted from the TWICE control module
- pin 26 to the driver's door
- pin 69 to the passenger door
- pin 49 to the rear doors

The lock motors are grounded to the TWICE control module by
- pins 22 and 42, driver's door
- pins 22 and 66, passenger door
- pins 22 and 20, rear doors

Separate unlocking of driver's door with the remote control (US/CA)










The function can also be programmed for other markets.

To separately unlock with the remote control - press button B once and the driver's door will be unlocked.

When the button is pressed the first time, the remote control transmits a signal to the receiver. The receiver processes the signal, which is sent on to the TWICE control module.

A short voltage pulse (0.8 sec.) is output from pin 26 on the TWICE control module to the driver's door electric motor, which unlocks the door.

The lock motor is grounded to pins 42 and 22 on the TWICE control module.

When the button is pressed the second time, the remote control transmits a signal to the receiver. The receiver processes the signal, which is sent on to the TWICE control module.

A short voltage pulse (0.8 sec.) is emitted from the TWICE control module
- pin 69 to the passenger door
- pin 49 to the rear doors

The lock motors are grounded to the TWICE control module by
- pins 66 and 22, passenger door
- pins 20 and 22, rear doors