Curiosii for ever!: Car repair manuals for everyone.

Crankshaft Position Sensor: Testing and Inspection

22. Camshaft and Crankshaft Sensor

22.1 Camshaft Sensor

Camshaft position sensor (CMP)

Description:
The purpose of the diagnosis is to detect when the camshaft reference position is outside the designed range relative to the engine position from crankshaft and to detect a signal which is not valid.

Monitoring Function
The detection of each camshaft position is done by an active hall sensor and a cam wheel, "3 asymmetric teeth". The camshaft sensor delivers 3 high and 3 low phases of different length per 720° CRK. The high or low level of the signal at the reference gap of the crankshaft signal determines the position of the engine within the combustion cycle. With that information, a engine position is calculated from the crankshaft position sensor within a range from [0 to 720° CRK]

The following malfunctions are detected:
- CMP sensor signal plausibility
- CMP sensor signal segment period
- CMP sensor signal loss of synchronization
- CMP sensor signal reference to CRK position
- CMP sensor signal jump of chain

Diagnosis of signal plausibility
The monitor checks once per combustion cycle the edge counter of the camshaft. If the edge counter has not changed during the last cycle, a cycle counter is incremented. When the counter reaches a threshold, the error CAM plaus. is delivered to the error management.

Flowchart: Diagnosis of signal plausibility






Diagnosis of period length
The monitor checks at every edge of the CMP signal the length of the last signal period. If the difference to the designed length exceeds a max value, the corresponding debounce counter is incremented. When the counter reaches a threshold the error CAM_period is delivered to the error management.

Flowchart: Diagnosis of period length






Diagnosis of synchronization state
The monitor checks at every reference gap of the crankshaft sensor signal whether the camshaft is synchronized or not. If the camshaft is not synchronized, a revolution counter for the camshaft is incremented. When the counter reaches a threshold the error CAM sync is delivered to the error management.

Flowchart: Diagnosis of synchronization state






Diagnosis of mechanical reference position
The monitor checks at least once per driving cycle the position of the camshaft in reference position compared to the crankshaft position. The deviation of all camshaft edges compared to the designed position is averaged. If the average value exceeds a max value, the corresponding debounce counter is incremented. When the counter reaches a threshold the error CAM_ref_crk_cam is delivered to the error management.

Flowchart: Diagnosis of mechanical reference position and diagnosis of chain jump






Diagnosis of mechanical chain jump
The diagnosis is performed after the reference position adaptation and uses the same calculated average value. The average value is stored in the non volatile RAM of the ECU as an adaptation value. Before storing the value, the new adapted value is compared with the stored value. If the deviation exceeds a max value, the error CAM_one_tooth_off is delivered to the error management and the new value is not stored in RAM. With this diagnosis a chain jump of the timing chain is detected.

Flowchart for diagnosis of chain jump: see Diagnosis of mechanical reference position

22.2 Camshaft Crankshaft synchronization

Description:
The purpose of the diagnosis is to determine whether the inlet (first) camshaft is used for engine synchronization.

Monitoring Function
The diagnosis is performed at every edge of the selected camshaft signal and at the reference gap of the sensor signal. With the period between current event and the last event, the function eliminates the edges of the camshaft which are not inside the designed window. The window is calculated from the designed position plus / minus a tolerance. The tolerance is expanded by the range of the variable valve timing, when the camshaft is not in lock position.

The following malfunctions are detected:
- CMP sensor signal not valid for synchronization

Diagnosis of camshaft crankshaft synchronization
The monitor eliminates with every event the edges from the list of all 6 cam edges, which are not insides the pattern. If only one edge is left, the edge number is identified and the camshaft is valid for synchronization. If no edge is left in the list, synchronization failed and is started again. If a calibrated number of synchronizations failed, the error CAM syn crk is delivered to the error management. Afterwards, and only if synchronization fails with the intake camshaft, the same procedure is started with the exhaust camshaft.

22.3 Crankshaft position sensor (CRK)

Description:
The purpose of this diagnostic is to check the integrity of the crankshaft sensor signal and/or electrical malfunctions. (Open line, SCG, SCVB)

Monitoring Function
The detection of crankshaft position is done by an active hall sensor and a crank wheel, "e.g. 60 minus 2 teeth". A reference gap, "e.g. of two teeth" allows the detection of the top dead center of cylinder 0. The crankshaft sensor delivers a certain number of high and low phases per 360° CRK. The transition from high to low is a falling edge; from low to high is a rising edge. Only the falling edges are counted. The difference between two falling edges is 6° CRK.

The following malfunctions are detected:
- missing CRK sensor signal
- no plausible CRK signal
- wrong tooth number
- wrong tooth period
- sync error

Diagnosis of crankshaft signal tooth number & synchronization error
The monitor checks the number of teeth every reference gap.

A teeth counter is incremented at every falling edge of the CRK sensor signal. If plus or minus one tooth is detected during the last 360° CRK at the reference gap, the tooth number debounce counter will be incremented. If the counter exceeds a limit, a CRK tooth error is delivered to the error management.

If more than two tooth plus or minus is detected the CRK looses synchronization and a CRK sync debounce counter will be incremented. If the counter exceeds a limit, a CRK sync error is delivered to the error management.

Flowchart: Diagnosis of crankshaft tooth number & synchronization error:






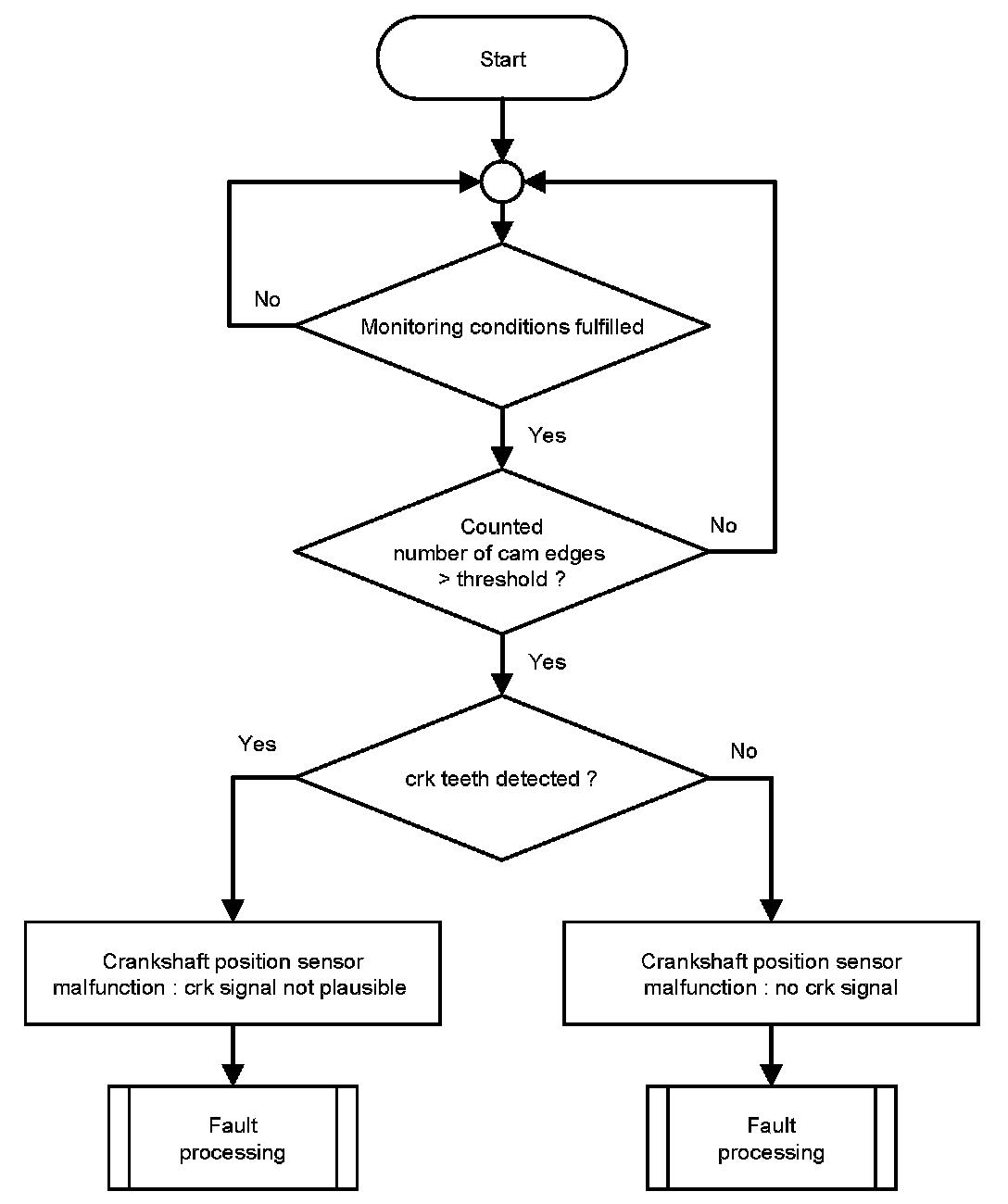
Diagnosis of crankshaft signal plausibility and missing signal
The monitor of implausible crankshaft signal is based on the detection of CAM signals without receiving correct CRK signal. If 9 or more CAM edges are detected (eg. 2 engine cycles), without valid synchronization of the crankshaft, then CRK plaus error is detected and delivered to the error management. If no CRK signal at all is received, the symptom is "missing signal", else the symptom is "implausible signal".

Flowchart: Diagnosis of crankshaft signal plausibility & missing signal:






Diagnosis of crankshaft signal tooth period
The detection of a tooth period error is done by an acceptance window. The expected tooth period is multiplied and divided with an engine speed dependency factor. The result is a bottom and a top limit of tooth period, in which the transition from high to low of the electrical signal has to occur. If a tooth period is out of range, the tooth period error debounce counter will be incremented. If the counter exceeds a limit, a CRK tooth per error is delivered to the error management.