Curiosii for ever!: Car repair manuals for everyone.

Variable Valve Timing and/Or Control (VVT) System Monitoring

13 VARIABLE VALVE TIMING AND/OR CONTROL (VVT) SYSTEM MONITORING

13.1 Intake and Exhaust Camshaft Adjustment, Bank 1/2






13.1.1 General Description
The variable valve timing system allows displacement in a uniform direction of the valve timing of all the valves driven by each camshaft. Therefore the size and position of the valve overlap can be changed on engines with two overhead camshafts and adjusted to the individual gas exchange rate, thereby improving the operating characteristics at part load and full load. On engines with a single camshaft (e.g. OBD Group CBE-V), variable valve timing enables simultaneous adjustment of all valve control events relative to crankshaft.






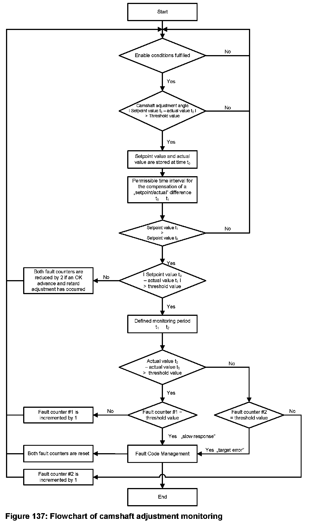
Monitoring of the camshaft adjustment continuously checks whether the camshaft adjustment angle reaches the setpoint value within a defined period of time following an adjustment request. At this point a distinction is made between two fault types: "camshaft adjustment too slow" and "camshaft adjustment setpoint value not attained".

13.1.2 Camshaft Adjustment Slow Response, P000A/P000B/P000C/P000D
Intake side, bank 1: P000A; intake side, bank 2: P000C
Exhaust side, bank 1: P000B; exhaust side, bank 2: P000D

Monitoring Strategy
The difference between the setpoint value and the actual value of the camshaft adjustment angle is compared against a threshold value at a defined point in time.

Typical Enable Conditions
- Modeled oil temperature within a defined range
- Engine speed greater than threshold value
- Time after engine start greater than threshold value

Malfunction Criteria
If all enable conditions are fulfilled, a continuous comparison of setpoint and actual values will detect an adjustment request. If the difference between the setpoint and actual value exceeds a defined angle, the two values are stored. After a defined time interval the setpoint and actual values are compared again. If the difference between setpoint and actual values still exceeds a defined angle, a fault is diagnosed.

The setpoint values are continuously monitored from the time an adjustment request is detected until the fault diagnosis produces a result. If an adjustment request leads to a reversal of direction during this period, the current monitoring is canceled and restarted at the next adjustment request. If a fault is detected, the type of fault is determined after a defined monitoring period has elapsed. The actual value at the start of the monitoring is compared against the actual value at the end of the monitoring period. If the difference between the two actual values is greater than a defined threshold value, the fault "camshaft adjustment too slow" (slow response) is detected. If the threshold value is not exceeded, the fault "camshaft adjustment setpoint value not attained" (target error) is detected.

A fault is registered in the fault memory only if the fault has occurred a defined number of times, as ascertained by means of a fault counter that registers the monitoring results "camshaft adjustment too slow" and "camshaft adjustment setpoint value not attained". Following a fault entry the fault counter is reset.










13.1.3 Camshaft Adjustment Target error, P0011/P0014/P0021/P0024
Intake side, bank 1: P0011; intake side, bank 2: P0021;
Exhaust side, bank 1: P0014; exhaust side, bank 2: P0024;

Monitoring Strategy
The difference between the setpoint value and the actual value of the camshaft adjustment angle is compared against a threshold value at a defined point in time.

Typical Enable Conditions
- Modeled oil temperature within a defined range
- Engine speed greater than threshold value
- Time after engine start greater than threshold value

Malfunction Criteria
Monitoring of the camshaft adjustment continuously checks whether the camshaft adjustment angle reaches the setpoint value within a defined period of time following an adjustment request. At this point a distinction is made between two fault types: "camshaft adjustment too slow" and "camshaft adjustment setpoint value not attained".

If all enable conditions are fulfilled, a continuous comparison of setpoint and actual values will detect an adjustment request. If the difference between setpoint and actual values exceeds a defined angle, the two values are stored. After a defined time interval the setpoint and actual values are compared again. If difference between the setpoint and actual values still exceeds a defined angle, a fault is diagnosed.

The setpoint values are continuously monitored from the time an adjustment request is detected until the fault diagnosis produces a result. If an adjustment request leads to a reversal of direction during this period, the current monitoring is canceled and restarted at the next adjustment request. If a fault was detected, the type of fault is determined after a defined monitoring period has elapsed. The actual value at the start of the monitoring is compared against the actual value at the end of the monitoring period. If the difference between the two actual values is greater than a defined threshold value, the fault "camshaft adjustment too slow" (slow response) is detected. If the threshold value is not exceeded, the fault "camshaft adjustment setpoint value not attained" (target error) is detected.

A fault is registered in the fault memory only if the fault has occurred a defined number of times, as ascertained by means of a fault counter that registers the monitoring results "camshaft adjustment too slow" and "camshaft adjustment setpoint value not attained". Following a fault entry the fault counter is reset.










13.1.4 In-Use Monitor Performance Ratio

Incrementing of Numerator:
The numerator is incremented by one after the cycle flag of the camshaft adjustment monitoring is set.

Incrementing of Denominator:
The denominator is incremented by one when the conditions for incrementing the general denominator according to CCR (d) (4.3.2.) (F) (ii) are fulfilled and the camshaft is changed by a defined value cumulatively for 10 s or twice for 2 s.

13.2 VVT system monitoring during cold start
The camshaft control is monitored by the camshaft timing monitoring function.
This function monitors whether the actual camshaft positions are close enough to the setpoint positions for the catalyst heating phase.

13.2.1 Signal Range Fault P052A, P052C, P054A, P054C
Intake Side, Bank 1: P052A; Intake Side, Bank 2: P052C
Outlet Side, Bank 1: P054A; Outlet Side, Bank 2: P054C

Monitoring Strategy
This monitoring function assesses whether the difference between the actual camshaft position and the setpoint camshaft position exceeds an upper or falls below a lower defined threshold value for longer than a defined time period.

Typical Enable Conditions
- Engine running
- Commanded idle speed increase for catalyst heating is active
- Time since engine start ≥ defined threshold value

Malfunction Criteria
A malfunction is detected when the camshaft actuator is blocked and the camshaft will not reach a setpoint value within a defined time period. To this purpose, the difference between the setpoint value and the actual value of each camshaft is compared to a calibrated threshold value which is determined based on the engine speed and the modeled oil temperature.






13.2.2 In-Use Monitoring Performance Ratio

Incrementing the Numerator:
The numerator is incremented when the engine is running, the camshaft control is activated, the catalyst heating phase is active, and the defined minimum waiting time of the diagnostic has elapsed.

Incrementing the Denominator:
The denominator is incremented when the conditions for incrementing the general denominator are fulfilled, and when, in accordance with CCR (d) (4.3.2.) (E) (ii), the commanded camshaft timing correction for catalyst heating has been active for a cumulative time greater than or equal to ten seconds.

13.3 Circuit Monitoring VVT System Power Stage

13.3.1 Short to Battery/Ground or Open Circuit, P2088, P2089, P0010

Monitoring Strategy
For short to ground and open circuit:
The voltage at the output of the VVT system power stage is continuously monitored by the ECM.

For short to battery:
The current at the output of the VVT system power stage is continuously monitored by the ECM.

Typical Enable Conditions
For all monitors:
- Engine speed greater than defined threshold value

For short to ground and open circuit:
- Control signal for the position "Closed" is present at the VVT valve

For short to battery:
- Control signal for the position "Open" is present at the VVT valve

Malfunction Criteria
Short to ground, P2088:
If the voltage at the output of the VVT system power stage in the ECM is less than a defined lower threshold value for a defined time period, a short to ground is detected and the corresponding fault is stored in the fault memory.

Short to battery, P2089:
If the current at the output of the VVT system power stage in the ECM is greater than a defined threshold value for a defined time period, a short to battery is detected and the corresponding fault is stored in the fault memory.

Open circuit, P0010:
If the voltage at the output of the VVT system power stage in the ECM is greater than a defined upper threshold value for a defined time period, an open circuit is detected and the corresponding fault is stored in the fault memory.