Curiosii for ever!: Car repair manuals for everyone.

Part 9

14 COMPREHENSIVE COMPONENTS MONITORING Contd.

14.24 Fuel System Pressure Sensor Monitoring, high pressure side (FSI)

Applicable only for test groups






14.24.1 Fuel System Pressure Sensor, Rationality check, Signal too low / high, P12A1 / P12A2

Monitoring Strategy

The control action of the high-pressure fuel control system and the control action of the fuel mixture adaptation are each compared to the respectively defined threshold values. From the result both a stuck fuel-supply control valve and a defective high-pressure sensor can be detected (pinpointing).

Typical Enable Conditions
- Engine speed in defined range
- Engine load in defined range
- Evaporative system purge adaptation factor less than defined threshold value
- Engine coolant temperature greater than or equal to defined threshold value
- Intake air temperature less than defined threshold value
- Lambda control-loop closed
- Deceleration fuel cut-off not active

Malfunction Criteria
The injection time is calculated on the basis of the measured pressure in the fuel distributor rail. If the fuel pressure sensor supplies a signal that is too low, an injection time is calculated that is too long. If the high-pressure sensor supplies a signal that is too high, an injection time is calculated that is too short.The incorrect injected fuel amount results in a corresponding response of the lambda control system. In this case the correction value of the lambda control action falls below or exceeds a defined threshold value. In contrast, a stuck open or stuck closed fuel rail control valve has no effect on the lambda-based mixture control, since a fuel pressure that is too low or too high is compensated by a corresponding adjustment of the injection time.

If the signal of the fuel pressure sensor is irrationally low, the high-pressure fuel rail control system attempts to increase the fuel pressure in the fuel distributor rail through a corresponding control action in the fuel injection pre-control system. If the signal of the high-pressure sensor is irrationally high, the fuel rail control system attempts to decrease the fuel pressure in the distributor rail.

In the case of an offset fault in the fuel pressure sensor, the difference between the setpoint value and the actual value can be adjusted. However, in the case of an invariably low or high faulty signal being present for a defined time period, the correction value of the control action will exceed a defined threshold value.

If the control action by the fuel rail control system including the P-part, the I-part and the adaptation part is greater than a defined positive threshold value, AND the control action of the fuel mixture adaptation including the additive and multiplicative fuel mixture corrections remains less than a defined lower threshold value, an irrationally low signal of the fuel pressure sensor is detected and a fault is registered.

If the control action by the fuel rail control system including the P-part, the I-part and the adaptation part is less than a defined negative threshold value, AND the control action of the fuel mixture adaptation including the additive and multiplicative fuel mixture corrections remains greater than a defined upper threshold value, an irrationally high signal of the fuel pressure sensor is detected and a fault is registered.

14.24.2 Fuel System Pressure Sensor, Signal Range Fault, too high / low, P0190 / P0192

Monitoring Strategy
The voltage signal of the fuel system pressure sensor is evaluated.

Typical Enable Conditions
- None

Malfunction Criteria
If the voltage signal of the fuel system pressure sensor exceeds a defined threshold value, a voltage signal is detected that is too high, and the corresponding fault is entered.

If the voltage signal of the pressure sensor falls below a defined threshold value, a signal is detected that is too low and the corresponding fault is registered.






14.24.3 Fuel System Pressure Sensor: Rationality Check High, P0101

Monitoring Strategy
The pressure signal of the fuel system pressure sensor is evaluated.

Typical Enable Conditions
- None

Malfunction Criteria
If the pressure signal of the fuel system pressure sensor exceeds a defined threshold value corresponding to the maximum possible pressure at the high pressure side of the fuel system, an irrationally high fuel pressure is detected, and a fault is registered.

14.25 Knock Sensor

14.25.1 General Description

A knock sensor (piezoceramic accelerometer) detects the combustion noises of the engine and converts them into electrical signals. A reference level is generated using a low- pass filter applied to the measured values of several combustion events. The reference level corresponds to the combustion noises during non-knocking operation. Knocking combustion is detected when a defined difference between the current measured value and the reference level is detected.

14.25.2 Knock Sensor Signal too high / low, P0328 / P0327

Monitoring Strategy
The normalized reference level of the knock sensor is compared to a threshold value.

Typical Enable Conditions
- Engine speed > threshold value
- Engine coolant temperature > threshold value
- Engine load > threshold value

Malfunction Criteria
A normalized reference level is calculated from the reference level and the cylinder-specific gain factors. If the normalized reference level is greater than a threshold value, the fault "Knock sensor signal too high" is detected. If the normalized reference level is less than a threshold value, the fault "Knock sensor signal too low" is detected. The threshold value is taken from a characteristic curve depending on the engine speed.






14.25.3 Circuit Monitoring Short to Battery/Ground

Monitoring Strategy
The signal voltage of the knock sensor is continuously monitored.

Typical Enable Conditions
- Engine speed greater than defined threshold value

Malfunction Criteria
Short to ground, P0327:
If the signal voltage of pin A or B of the knock sensor is less than a defined threshold value for a defined time period, a short to ground is detected and the corresponding fault is stored in the fault memory.

Short to battery, P0328:
If the signal voltage of pin A or B of the knock sensor is greater than a defined threshold value for a defined time period, a short to battery is detected and the corresponding fault is stored in the fault memory.

14.26 Knock Control

14.26.1 General Description

Knocking combustion produces characteristic high-frequency oscillation segments in the cylinder head. These are detected by a knock sensor (piezoceramic accelerometer) due to the structure-borne noise spreading in the cylinder head.
For each cylinder, one measurement window per combustion cycle is defined during which the signal of the knock sensor is conditioned and evaluated. A measurement window starts a defined time after the TDC of the corresponding cylinder and has a length defined so that the measurement windows don't overlap. The starting points and the length of the measurement windows are calculated by a configuration function depending on the engine speed, the ignition timing and the cylinder air charge.
The signal of the knock sensor is amplified and digitized in the ECM. The digitized signal is filtered by the signal conditioning function, rectified and integrated. Subsequently, the integration result from one measurement window is evaluated by the knock detection function. If knocking combustion is detected in the evaluation, the knock control retards the ignition timing until no more knocking is detected. After that, the ignition timing is advanced stepwise, until either the setpoint ignition angle is reached or knocking is re-detected. In this way, an optimal combustion close to the knock limit is always realized.

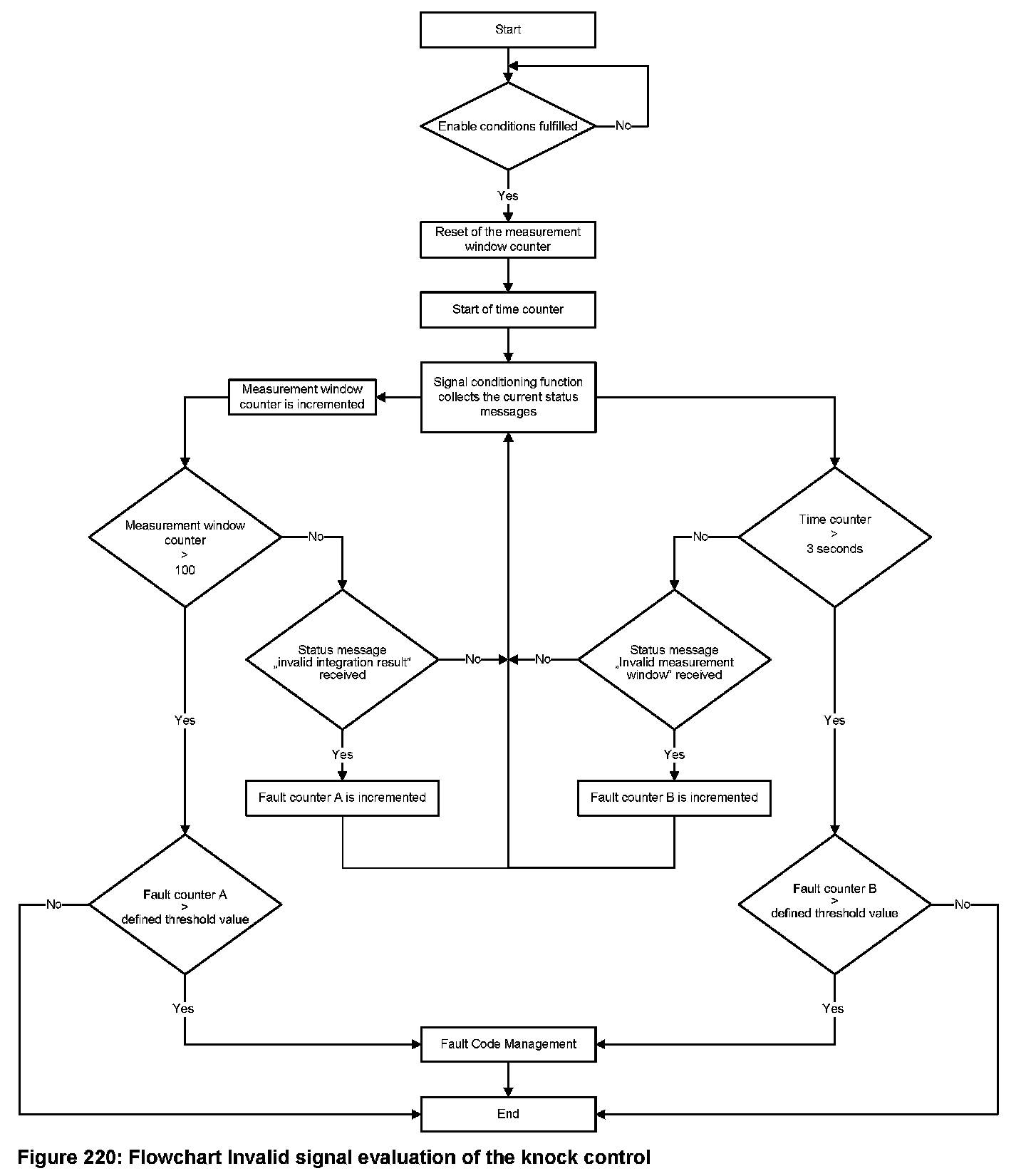
14.26.2 Fault in the Signal Evaluation of the Knock Control, P0324

Monitoring Strategy
The faults detected by the signal evaluation function are counted by the monitoring function.

Typical Enable Conditions
- Engine speed greater than defined threshold value

Malfunction Criteria
For each measurement window, the signal conditioning function delivers a corresponding status message that states whether the integration result is valid and whether the number of detected measurement values was sufficient.

The conditioning of the sensor signal is carried out with an electronic module, which is monitored by a self-monitoring function. If this self-monitoring function detects a fault in the module, the signal conditioning function puts out the status message "invalid integration result".

Taking into account the engine speed, a defined number of measured values are expected within a measurement window. If the difference between the number of expected measured values and recorded measured values is greater than a defined threshold value, a measurement window is detected that is too short, and the status message "invalid measurement window" is put out by the signal conditioning function.

The monitoring function separately counts the status messages "invalid integration result" and "invalid measurement window" from the signal conditioning function.

If the number of invalid integration results is greater than a defined threshold value after 100 measurement windows have been carried out, the corresponding fault is stored in the fault memory.

If the number of invalid measurement windows occurring within a time period of 3 seconds is greater than a defined threshold value, the corresponding fault is stored in the fault memory.






14.27 Signal range check for input sensor
Refer to Input / Output table in applicable OBD Group submission for list of sensors.

14.28 Output Stage Check
The output stages are integrated in manufacturer specific IC's:

The IC has a binary diagnostic line (e.g. SJ401).
If the control line of one stage has a different signal than the output line, the logic circuit inside the IC detects a malfunction. The logic circuit within the IC can separate the type of fault to a short circuit to minus, an open line, or a short circuit to plus. The check result will be sent to the ECM via diagnosis line.






14.29 Circuit Monitoring

14.29.1 Supply Relay Power Stage for Engine Components

Short to Battery/Ground or Open Circuit

Monitoring Strategy

For short to ground and open circuit:
The voltage at the output of the supply relay power stage for engine components is continuously monitored by the ECM.
For short to battery:
The current at the output of the supply relay power stage for engine components is continuously monitored by the ECM.

Typical Enable Conditions
For all monitors:
- Engine speed greater than defined threshold value

For short to ground and open circuit:
- Control signal for the state "Off" is present at the supply relay for engine components

For short to battery:
- Control signal for the state "On" is present at the supply relay for engine components

Malfunction Criteria
Short to ground, P0658:
If the voltage at the output of the supply relay power stage in the ECM is less than a defined threshold value for a defined time period, a short to ground is detected and a fault is stored in the fault memory.

Short to battery, P0659:
If the current at the output of the supply relay power stage in the ECM is greater than a defined threshold value for a defined time period, a short to battery is detected and a fault is stored in the fault memory.

Open circuit, P0657:
If the voltage at the output of the supply relay power stage in the ECM is in a defined upper range for a defined time period, an open circuit is detected and a fault is stored in the fault memory.

14.29.2 Voltage Supply for the Sensors connected to the ECM

Short to Battery/Ground

Monitoring Strategy
The supply voltages for the sensors connected to the ECM are continuously monitored.

Typical Enable Conditions
- Ignition On

Malfunction Criteria
Short to battery/ground, P0641, P0651, P0697:
(Output A: P0641, output B: P0651, output C: P0697)

The voltages at the outputs A, B and C of the integrated circuit (ASIC) CY320 that provides the power supply for the sensors connected to the ECM are continuously monitored. If the voltage at any of the outputs is outside a defined range for a defined time period, a fault is stored in the fault memory. In this way, the monitoring detects sensor voltage supply short circuits to ground and to battery. The upper threshold value and the lower threshold value for fault detection are defined by the hardware and cannot be changed.

14.30 Low-temperature cooling circuit

Applicable only for test group:






14.30.1 General Description
The low-temperature cooling circuit is used to cool the power electronics (pulse-controlled inverter with DC-to-DC converter) and the charge-air coolers (CAC) in the supercharger module. The cold coolant initially flows through the cooling elements of the power electronics and then through the charge-air coolers. Having left the charge-air coolers, the hot coolant is cooled down in the heat exchanger (fender low-temperature radiator and front end low-temperature radiator). The coolant is circulated by an auxiliary, variable electric coolant pump. The pump is activated depending on the intake air temperature of the supercharger or one of the temperatures of the power electronics (DC-to-DC-converter or pulse-controlled inverter). From the three measured temperatures, three requests for the pump (setpoint speeds) are calculated, respectively. The highest of the requests for the pump is used.






14.30.2 Charge-air cooler, efficiency too low, P026A

Monitoring Strategy
The measured charge air temperature is compared to a modeled charge air temperature.

Typical Enable Conditions
- Mass air flow through the supercharger > threshold value
- Time since last start of combustion engine in current driving cycle > threshold value
- Commanded performance for the low-temperature circuit pump > threshold value

Malfunction Criteria
When the enable conditions are fulfilled, the monitor is started. On the basis of the temperature after the throttle, the engine coolant temperature and the pressure ratio (intake manifold absolute pressure / pressure after throttle), a modeled charge air temperature is determined. If the difference between the measured charge air temperature (mean value from the charge air temperatures of bank 1 and bank 2) and the modeled charge air temperature is greater than a threshold value, the fault "charge-air cooler, efficiency too low" is detected.