Curiosii for ever!: Car repair manuals for everyone.

Battery Energy Control Module Monitoring

8. Battery energy control module monitoring

8.1 Sub CPU monitoring (P0ABA, P0BB8, P0B63)

8.1.1 Monitoring strategy
This monitoring strategy will check, if Sub CPU has fault status.
Sub CPU is used for voltage and current measurement, and transmits voltages and current to main CPU.
A sub CPU malfunction is transmitted to main CPU as a sub CPU status.
These are the malfunctions which can be detected:
sub CPU malfunction status
sub CPU communication is perturbed
Voltage Sensor HV-GND open (If HV-GND is disconnected voltage measurement is impossible).
Voltage Sensor P-GND open

8.1.2 Enable conditions






8.1.3 Chart(s) and flowchart(s)






8.2 Battery high voltage fuse monitoring(P0A95)
The battery contains one high voltage fuse in the center of the battery, to protect battery against over current.

8.2.1 Monitoring strategy
This monitoring strategy will use the internal sub CPU to detect a battery high voltage fuse malfunction (melt or broken).

8.2.2 Enable conditions






8.2.3 Chart(s) and flowchart(s)






8.3 Battery low voltage power supply circuit (P0A1F)

8.3.1 Monitoring strategy
The battery contains several internal low voltage power circuits, which are monitored.
A malfunction is detected, if the BECM measures an abnormal status of power supply circuit.

8.3.2 Enable conditions






8.3.3 Chart(s) and flowchart(s)






8.4 Internal AD converter monitoring (P0606)

8.4.1 Monitoring strategy
BECM contains an internal A/D converter.
This monitoring strategy will check, if A/D converter converts within a defined time.

8.4.2 Enable conditions






8.4.3 Chart(s) and flowchart(s)






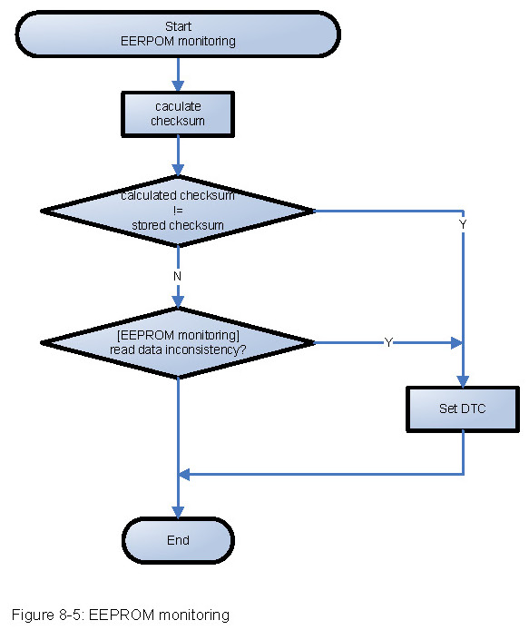
8.5 EEPROM Monitoring (P062F)

8.5.1 Monitoring strategy
This monitoring strategy will check, if BECM EEPROM has a malfunction.
The BECM compares the checksum value which is stored in EEPROM and calculates a checksum value from EEPROM data. If the checksums are unequal a malfunction is detected.

8.5.2 Enable conditions






8.5.3 Chart(s) and flowchart(s)






8.6 Battery watchdog monitoring (P0A1F)

8.6.1 Monitoring strategy
BECM contains a hardware watch dog (WDT).

8.6.2 Enable conditions






8.6.3 Chart(s) and flowchart(s)






8.7 random access memory (RAM) monitoring (P0604)

8.7.1 Monitoring strategy
This monitoring strategy will check, if the BECM random access memory has a malfunction during initialization.

8.7.2 Enable conditions






8.7.3 Chart(s) and flowchart(s)