Curiosii for ever!: Car repair manuals for everyone.

Part 4

Exhaust Gas Sensor Monitoring Contd.

7.6 Signal range and electrical circuit monitoring of the rear oxygen sensor
This diagnostic monitors the rear sensor of bank 1.






7.6.1 System overview
The downstream oxygen sensor of the pre-catalyst is monitored.






7.6.2 General description
The diagnostic monitors the two-step oxygen sensors in the exhaust system for wiring faults and effects of heater switching couplings onto the sensor signal. Short circuits to ground and to battery, and open circuits in the signal wiring and the ground wiring, are detected. If a fault is detected in a sensor, the operational readiness will be withdrawn.
The sensor voltage range for a faultless sensor is 0 to 1 Volt. As it is not possible to measure negative sensor voltages in the control unit, signal range exceedances can only be detected for voltages greater than 1 Volt. Since the sensor voltage for open circuits and shorts to ground remains within the plausible range, an additional evaluation criterion is required: the sensor voltage charged with a load impulse is measured, as it is also utilized to measure the internal resistance of a sensor.

7.6.2.1 General enable conditions (for all the following diagnostics)

Physical Enable Conditions
-->Speed for running engine detected (typical speed > 80 rpm)
-->Vehicle system voltage > threshold value (typically 11 V)

Enable Conditions for "Operational Readiness of the Oxygen Sensor fulfilled" (to cover the case that the sensor is faultless):
-->The sensor voltage has exceeded the cold sensor range of +/- 450 mV (typically lower than 400 mV, or greater than 600 mV but lower than 1080 mV)
-->see illustration below

-->Sensor is sufficiently heated. This criterion is defined as
- Sensor is sufficiently heated up AND
- Dew point in the vicinity of the sensor is exceeded (can optionally be calibrated)

OR

Enable Conditions for "Theoretical Operational Readiness of Oxygen Sensor fulfilled" (to cover the case that the sensor voltage does not exceed the voltage range due to an open circuit):
-->The sensor is sufficiently heated for an extended defined time period AND
-->The dew point in the vicinity of the sensor is exceeded (can optionally be calibrated)

Definition of a Sufficiently Heated Sensor
-->The modeled exhaust gas temperature in the vicinity of the oxygen sensor exceeds a threshold value
OR
-->The heating power exceeds a threshold value for a defined time period
AND
-->No heater output stage fault is present in the current driving cycle (monitor is activated immediately after the sensor heating is activated)






7.6.2.2 Short circuit to battery, P0138

Additional enable condition for this diagnostic:
- Setpoint lambda value > 0.995

Monitoring strategy
Measurement and Evaluation of the Sensor Voltage

Malfunction criteria
In order to prevent sensor voltage peaks > 1 V caused by heater couplings, the diagnostic is not activated before the sensor has sufficiently heated up. These heater couplings occur quite frequently when two-point sensors with a planar sensor element are used.
The condition "sensor sufficiently heated" is set TRUE, when either the heating power exceeds a defined heating power threshold value or the modeled exhaust gas temperature exceeds a temperature threshold value for a defined time period, and when the completed heater output stage diagnostic has not detected a fault in the current driving cycle.
When, during sensor operation between slightly rich (lambda > 0.995) and lean, a voltage is detected that exceeds a threshold value for a defined time period (typically 1.08 V), the fault P0138 for the rear sensor of bank 1 is set, and the operational readiness of the sensor is withdrawn.






Flowchart






7.6.2.3 Short circuit to ground, P0137

Additional enable conditions for this diagnostic:
- Overrun fuel cut-off inactive
- Catalyst purge inactive (after overrun phase)

Monitoring strategy
Measurement and evaluation of the sensor voltage, when charged with load pulses

Malfunction criteria
When the sensor voltage remains below a minimum threshold value (typically 40 to 60 mV) for a defined time period (typically 3 s), and if during this period neither overrun fuel cut-off nor catalyst purge after overrun is active, a fault is indicated and the corresponding flag is set. This fault indication triggers the request of three consecutive load pulses. For each of these load pulses, the unloaded and the loaded sensor voltages are measured.
When the mean value of the differences between the loaded and the unloaded sensor voltages is lower than a minimum calibratable threshold value, the fault P0137 for the rear sensor of bank 1, and the operational readiness of the sensor is withdrawn.
The measurement with load pulses corresponds to the measurement of the sensor internal resistance, as it is utilized for determining the sensor temperature, and for the heater diagnostic.

Determination of loaded / unloaded sensor voltage and internal resistance
The internal resistance of the oxygen sensor's Nernst cell can be determined by using a pulsed pump current. Since the internal resistance increases substantially when the heater is defective, or when the heating power is considerably decreased, with the exhaust temperature not being too high (typically T < 700 °C), the internal resistance is used, indirectly, to monitor the sensor heating. Additionally, the internal resistance may be used as a criterion for the electrical wiring diagnostic.






The load resistance RB is dimensioned in a way that a pump current of 0.5 mA flows into the oxygen sensor. Measuring the internal resistance is effected as follows:






In order to determine the internal resistance Ri of the Nernst cell, the unloaded and the loaded sensor voltages are measured. The last measured voltage value before the activation of the voltage pulse is stored. Applying the current pulse to the oxygen sensor causes a voltage drop at the internal resistance of the Nernst cell, and thus an increase in the sensor voltage.






Flowchart






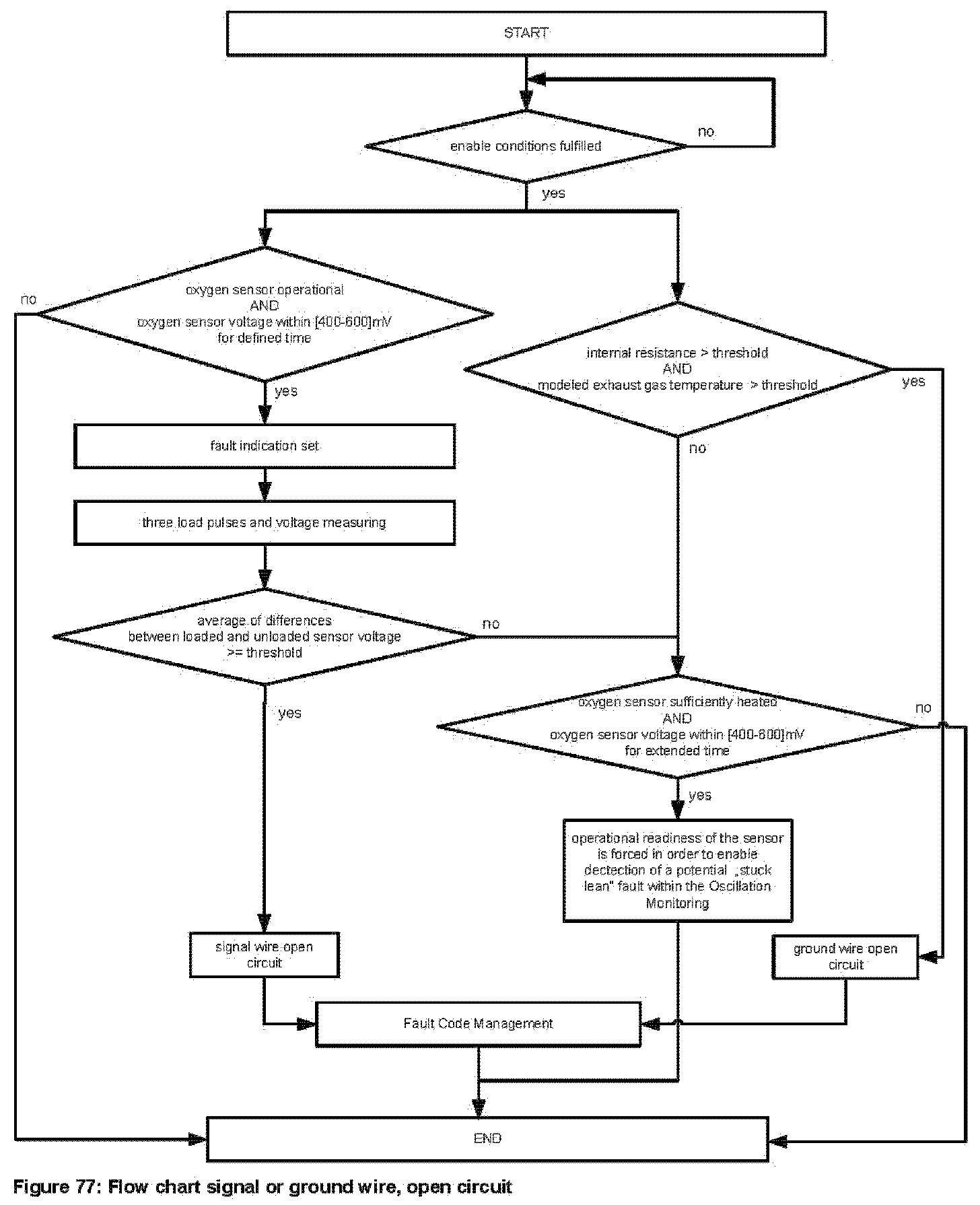
7.6.2.4 Signal wire or ground wire, open circuit - P0140

Monitoring strategy
Due to the wiring arrangement in the ECU (high-resistance connection of the sensor to a counter voltage of 450 mV), exceedances of the +/- 450 mV voltage range indicate that the internal resistance of the Nernst cell has exceeded a defined threshold. Therefore, these exceedances of the above voltage range are also utilized to detect the operational readiness of the oxygen sensor.
Depending on the current exhaust gas composition in the exhaust system, the oxygen sensor voltage drops below the minimum (lean) voltage threshold value (typically 400 mV), or it exceeds the maximum (rich) threshold value (typically 600 mV), however remaining below the short circuit voltage threshold value (typically 1.08 V).

Malfunction criteria - signal wire, open circuit
When the sensor voltage remains within the voltage range of +/- 450 mV, the oxygen sensor is either too cold, or the signal wire is interrupted.
When the sensor voltage remains within the voltage range of approximately 400 to 600 mV after the sensor has reached its operational readiness, or the sensor has reached its theoretical operational readiness for a defined time period (typically 3 s), a fault is indicated.
This fault indication triggers the request of three consecutive load pulses. For each of these load pulses, the unloaded and the loaded sensor voltages are measured.
When the mean value of the differences between the loaded and the unloaded sensor voltages is greater than or equal to a threshold value, the fault P0140 for the rear sensor of bank 1 is set, and the operational readiness of the sensor is withdrawn.

Malfunction criteria - ground wire, open circuit

Additional enable condition for this diagnostic:
- To ensure that there is a valid measurement of the sensor internal resistance, the number of internal resistance measurements must exceed a threshold value (typically 6 to 10).

Using planar sensors, heater couplings onto the sensor signal may occur at high exhaust temperatures and an interrupted ground wire. Therefore the voltage does not necessarily have to remain within the +/- 450 mV range.

For this reason, another diagnostic path exists to reliably detect an interrupted ground wire. When the internal resistance exceeds a maximum threshold value (typically > 40.000 Ohms) and the modeled exhaust gas temperature exceeds a maximum threshold value (typically 660 °C), the fault P0140 for the rear sensor of bank 1 is set, and the operational readiness of the sensor is withdrawn.

A fault must be assumed if the sensor voltage does not exceed the voltage range defined for a cold sensor, despite sufficient heating, for an extended time period (approx. 20 s), even if no open circuit fault has been detected by the current-pulse method. In this instance, the operational readiness is forced. This is to enable fault detection by the oscillation monitoring of the rear oxygen sensor and, consequently, a "stuck lean" fault is registered. Hence, it is even possible to detect a manipulation by simulating the presence of the sensor with a fixed voltage between 400 mV and 500 mV applied to the sensor signal pin.

Flowchart






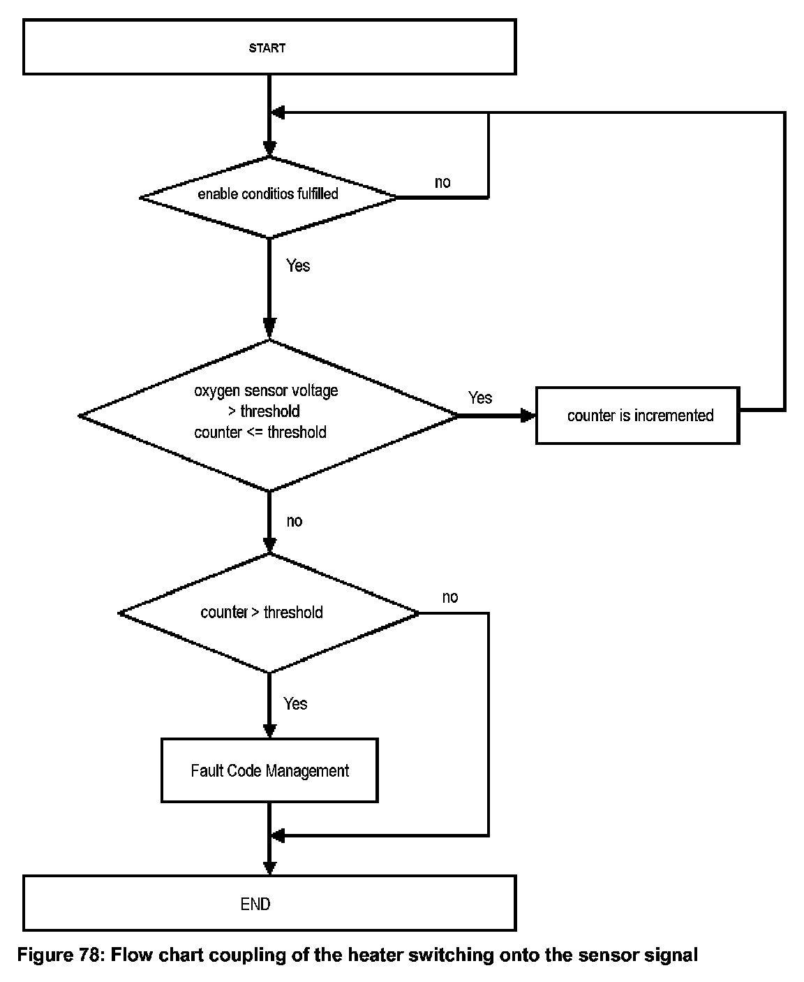
7.6.2.5 Coupling of the heater switching onto the sensor signal, P0136

Additional enable conditions for this diagnostic:
- In order to avoid diagnostic errors while the sensor is still too cold, the dew point in the vicinity of the sensor must have been exceeded for a calibrated time period. AND
- Heater activation is off (PWM signal)

Monitoring strategy
A short circuit between the oxygen sensor heater and the oxygen sensor signal wire may cause heater couplings, which disturb the sensor signal. This fault case cannot be detected by the short circuit to battery detection, as the measured sensor voltage is implausibly high for a short time only, when the heater is switched off. The heater coupling diagnostic is based on measuring the corresponding sensor voltage at heater switch-off and comparing it to a defined threshold value.

Malfunction criteria
If the above threshold value is exceeded, a counter is incremented. When this counter exceeds the respective threshold value, the fault P0136 for the rear sensor of bank 1 is set, and the operational readiness is withdrawn.

Flowchart






7.6.3 In-Use Monitoring Performance Ratio
Since all above diagnostics are continuous monitors, neither numerators nor denominators are created.

7.7 RO2 Sensor response time and transition time monitoring

7.7.1 Response rate monitoring rear sensor
Aging, contamination or insufficient heating of the rear HO2S may slow down the sensor's response rate. A slow response rate could influence the catalyst diagnostic and can lead to higher emissions. Therefore this diagnostic function monitors the HO2S Response Rate. The monitor is designed to be executed repeatedly (multiple times) within the same driving cycle as long as the enable conditions are fulfilled or fulfilled again and consist of two monitoring functions. The Response Rate and the Transition Time monitoring function.
The diagnostic function is executed while fuel cut-off during coast down driving condition is present. The diagnostic results are updated depending on the driving profile and the length of the fuel cut-off period. Typical monitoring frequency during a FTP72 is at minimum one to two events, during the Unified Cycle approximately 5 events and during normal driving on road in customer's hand the typical frequency is 10 to 15 events (based on engineering evaluation of road-data).






Diagnostic Enable / Disable Conditions

Physical Parameters:
- HO2S ready
- Exhaust temperature post catalyst above an applicable level (typical value: 500°C) (dew point exceeded; to ensure homogeneous temperature distribution in the catalyst)
- Internal resistance of the HO2S is less than an applicable value
- HO2S voltage able to cross control level (typical value: 0.6-0.65 V) of fuel trim (optional parameter)
- Exhaust mass flow exceeds an applicable value (typical value: ~15-25 kg/h)
- Slope of exhaust mass flow post catalyst is less than an applicable value ((typical value: Delta mass flow of ~10 kg/h)

Disable Conditions:
- Cycle flag of aging diagnostic HO2S post catalyst (lash) not set or failure(s) detected
- Cycle flag of EVAP purge diagnostic not set or failure(s) detected
- Cycle flag HO2S front catalyst not set or failure(s) detected
- No failures detected on final stage for O2S heater

Signal Evaluation / Validation:
For a robust monitoring function the HO2S signal needs to fulfill the following conditions ensuring a certain level of signal quality:
- HO2S voltage post catalyst exceeds a certain level (typical value: ~0.55 - 0.6 V) before fuel cut-off occurs
- Fuel cut-off is present (Bit for this condition is set)
- HO2S in front of the catalyst is ready and shows definitely "lean" (e.g. Lambda is equal or greater than 10). The front HO2S signal range maximum value is equivalent to a Lambda of 16.
- The signal of the HO2S is monotone decreasing (outlier detection)*
- No HO2S faults detected by the dynamic diagnostic within the actual driving cycle

Outlier Detection
The outlier detection is necessary to exclude interferences of the catalyst during fuel cut-off conditions on the HO2S signal.
The rich-to-lean dynamic diagnostic of the H02S post catalyst is based on the physical / chemical effect that during fuel cut-off the Lambda value changes in a step response from Lambda equal one to a Lambda equal or greater than 10 indicating the Oxygen storage capability (OSC) of the catalyst is exceeded. In reality the signal behavior of the rear O2S shows occasionally during fuel cut-off a first decrease of sensor voltage to approximately 0.4 Volts, remains at that voltage level for a certain time and then falls again to a voltage of 0.1 Volts. In this specific case the measured transition time is above the fault threshold of the diagnostic but can not be counted as a O2S failure because the event is based on chemical reaction within the catalyst.

Explanation of chemical effect:
At the beginning of the fuel cut-off the CO post catalyst reaches a minimum level because of the increase of Oxygen available in the catalyst allowing an increase in CO-conversion rate into CO2, the O2S voltage decreases to approximately 0.4 Volts and stays at that level until the OSC of the catalyst is exceeded and the Oxygen level post catalyst increases causing another O2S voltage drop to approximately 0.1 Volts. This interference of the catalyst on the O2S voltage must be excluded from further evaluation by the monitor to prevent false failure detection by the response time diagnostic.

The described physical / chemical effect on the rear O2S signal is shown in figure below.






7.7.2 Monitoring of the response time

Definition
Once fuel cut-off is present, the response time is defined as the O2S signal time needed to fall below a certain voltage level (typical value: ~0.15 V). This part of the diagnostic replaces the former diagnostic of the O2S aging-monitor (DLSAHK) conducted during fuel cut-off.






Application of response time diagnostic
The main factors influencing the response time diagnostic are the exhaust mass flow, engine operating condition and the aging level of the catalyst. The maximum time allowed needs to be determined on the catalyst with the highest OSC value (e.g. new catalyst). The evaluation of the response time therefore is a measure whether the O2S signal is capable to show a voltage drop below a certain level within a certain time. If the enable conditions are fulfilled and the O2S signal falls below an applicable voltage level (typical value: ~0.15 Volts) or the mass of Oxygen lead into the catalyst is above an applicable value (typical value: ~ 2.5 g O2) the measured value of response time is valid. Every valid value is evaluated and counted. The memory of response time and counted events will be cleared with power fail or with the OBD fault memory deleted by use of a Generic Scan Tool (GST).
If the event counter exceeds an applicable level the cycle flag can be set or in case of a response time measured exceeding the applicable fault threshold the diagnostic trouble code (DTC) is stored.






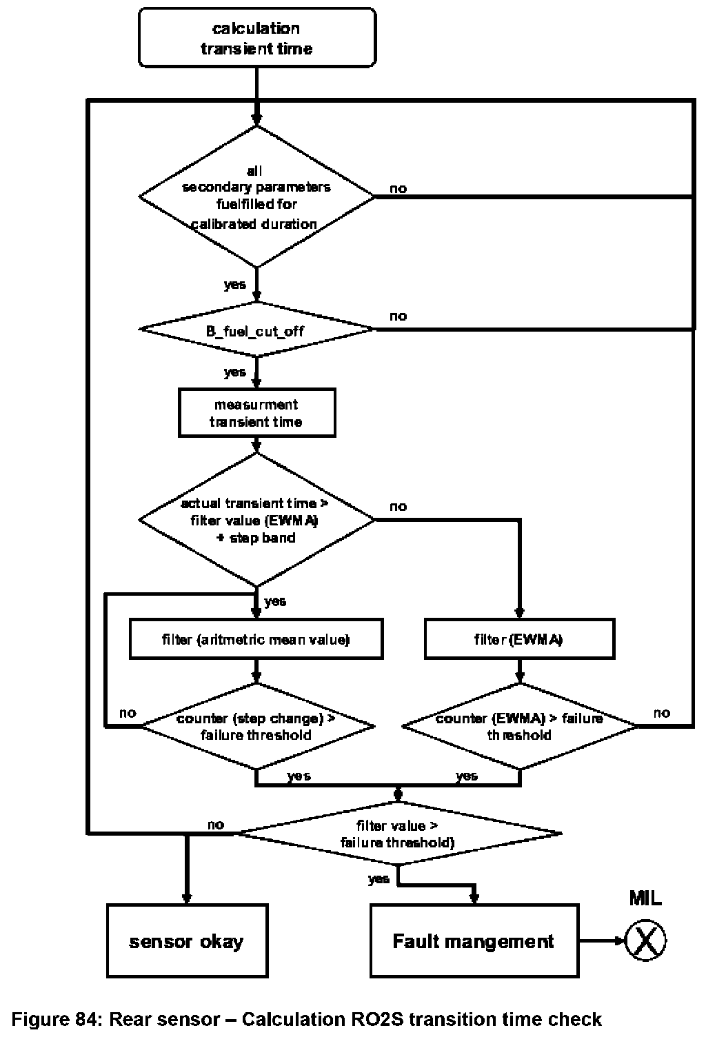
7.7.3 Monitoring of transition time

Definition:
The transition time is defined as the time the O2S signal needs to pass-through an applicable voltage band (typical range: ~0.4 - 0.2 V). This diagnostic function shall ensure that the reduced O2S signal dynamic (e.g. due to aging) exceeds a specified time threshold. This function is also used to improve the monitoring capability by minimizing the theoretical possibility of "false passes" of an aged catalyst caused by reduced HO2S dynamic.






Application of transition time diagnostic
If all enable conditions are fulfilled and the difference between actual and stored transition time value is less than a calibrated value (typical value: ~0.3 V) the valid measured value is filtered (moving average) and an event counter is increased. The filter features a "step change" capability in case of difference between actual measured transition time and previously stored transition time is greater than a calibrated value (typical value: ~0.3 V) a second filter (arithmetic mean value) and a second event counter is used. This ensures an adequate system reaction in cases of suddenly occurrence of great deterioration in O2S dynamic by storing a diagnostic trouble code in a shorter time. The memory of transition time and counted events will be cleared with power fail or with the OBD fault memory deleted by use of a Generic Scan Tool (GST).

If the event counter exceeds an applicable level the cycle flag can be set or in case of the filtered transition time exceeding the applicable fault threshold the diagnostic trouble code (DTC) is stored.

The following schematic shows the principle of the diagnostics






7.7.4 In-Use Monitoring Performance Ratio
The incrementing of the numerator, the denominator and the ratio calculation for the HO2S 'Response Rate' monitor is executed by the "IUMPR-Kernel" as a subroutine. Like all monitors for which a standardized tracking and reporting of the in-use performance is required, the HO2S "Response Rate" monitor reports to the "IUMPR Kernel"-function via status flags.

Incrementing the numerator
The numerator is incremented, once per driving cycle in case of a fault is detected or if the Oxygen mass flow integral exceeds an calibrated value (typical value: ~2.5 - 3.5 g O2) and a certain number of valid measurements has been conducted (typical value: ~1 - 3 measurements).

Incrementing the denominator
The denominator is incremented if the standardized conditions are fulfilled within the actual driving cycle and the monitor is not inhibited due to already stored faults or faults detected on the sensors necessary to determine the denominator itself.






7.8 RO2 Sensor heater
For diagnostic of the sensor heater a specific current pulse is supplied via a load resistance and the voltage is measured. The intern resistance of the sensor heater is calculated with the voltage deviation. The result will be compared with a reference resistance map which considers ageing and sampling deviations. In case of internal resistance > map resistance the diagnosis stores a fault and the MIL will be illuminated.






For proper function of the Oxygen sensors, their ceramic elements must be heated. A non-functioning heater delays or prevents the proper signal output for closed loop control and thus influences emissions. The heating up is controlled by the heater control.

This chapter describes the sum of all possible heater checks of the downstream HO2S.
The diagnosis of the heater of the downstream HO2S monitors the internal resistance of the Nernst cell. The internal resistance of the Nernst cell depends on both the electrical power of the heater and the exhaust gas temperature.

The resistance of the Nernst cell is measured and compared with the calculated temperature-dependant reference value. If the measured resistance exceeds the calculated reference value for a calibrated period of time, a malfunction is detected and a plausibility fault HSH (rear sensor) is set.

Monitoring Conditions
- no faults of power stage of RO2 Sensor heater
- no faults of RO2 Sensor
- modeled exhaust gas temperature at the vicinity of the downstream front catalyst O2 Sensor lies within calibrated range
- engine soak time exceeds calibrated threshold
- intake air temperature exceeds calibrated threshold
- battery's voltage lies within calibrated range
- engine is running
- engine start is finished
- voltage supply for heater of oxygen sensor is active
- measuring of internal resistance is active
- no signal interruption of RO2 sensor's ground
- no fuel cut-off
- enabled by the diagnostic scheduler