Curiosii for ever!: Car repair manuals for everyone.

Part 3

Exhaust Gas Sensor Monitoring Contd.

7.3 FO2 Sensor rationality check
This chapter describes the sum of all possible rationality checks of the upstream HO2S.

7.3.1 Offset check
This diagnostic function continuously checks the heated upstream oxygen sensor's (HO2S) response signal by comparing it with that of the downstream oxygen sensor or by utilizing technical parameters of the engine control system. A faulty sensor signal is implied when the characteristic lambda curve derived from the upstream HO2S's response signal (see figure below) indicates an air-fuel mixture that is leaner or richer than that expected from the nominal curve.






The integral component of the downstream lambda controller is interpreted as a sensor/fueltrim system fault. A shift is acceptable (because of tolerances) only when it lies between a calibrated minimum and maximum threshold value.
If the integral component of the downstream lambda controller exceeds the calibrated maximum 'sensor' threshold value for a calibrated debouncing delay, an unacceptable 'shift to lean' is detected and a maximum fault (PLLSU) is set.
If the integral component of the downstream lambda controller exceeds the calibrated maximum 'fueltrim' threshold value for a calibrated debouncing delay, an unacceptable 'shift to lean' is detected and a maximum fault (FTDLA) is set.
If the integral component of the downstream lambda controller lies below the calibrated minimum 'sensor' threshold value for a calibrated debouncing delay, an unacceptable 'shift to rich' is detected and a minimum fault (PLLSU) is set.
If the integral component of the downstream lambda controller lies below the calibrated minimum 'fueltrim' threshold value for a calibrated debouncing delay, an unacceptable 'shift to rich' is detected and a minimum fault (FTDLA) is set.

NOTE:
Normally the rationality check monitors aging effects of the HO2S or other effects in the exhaust system. This aging effects develop very slow. Due to this reason the integral component of the downstream lambda controller will change slow too. Emissions are quite well during this behavior. If the integral component exceeds an irrational threshold a "fueltrim" fault is set. Such a malfunction can not be found in one FTP test cycle.
To detect suddenly occurring faults a step function is implemented. On basis of the control difference of the rear sensor voltage and the control value of the downstream lambda controller a predicted magnitude of failure is made which results in a strongly reduced diagnosis time. Such "sensor" malfunctions can be.

Monitoring conditions for offset check
- engine start has finished
- no critical misfire rate
- lambda control active for calibrated period of time
- after critical misfire rate or
- in case of second driving cycle to confirm P-code
- diagnoses of downstream HO2S performed without any fault
- diagnosis of 'upstream HO2S' voltage performed without faults
- diagnosis of 'exchanged upstream HO2S' performed without faults
- no fault of 'heater influence on upstream HO2S' diagnostic
- no fault of 'upstream HO2S' response rate' diagnostic
- no fault of 'CJ125 evaluation IC of the upstream HO2S' diagnostic (i.e. no electrical faults and no communication errors)
- no fault of 'upstream HO2S heater' diagnostic
- no fault of 'upstream HO2S heater power stage' diagnostic
- no lean shift fault in last driving cycle without cooled off sensor
- no fault debouncing active
- downstream HO2S switches from lean to rich or vice versa during debouncing
- enabled by diagnostic scheduler

7.3.2 Plausibility check with help of upstream and downstream O2S signals
The following checks determine, in selected operating points, if the deviation of the upstream HO2S signal is out of certain limits using upstream and downstream oxygen sensor signals and closed loop controller condition as main parameters.

Plausibility check - shift to lean
A shift of the upstream HO2S characteristic lambda curve towards lean will cause a rich A/F ratio at the downstream HO2S. Because of an airtight exhaust system the mixture at position of upstream HO2S and the mixture at position of downstream HO2S has to be equal. So lean mixture at upstream and rich mixture at downstream HO2S is not rational and shows a malfunction.
The following methods are performed.

Method A1 - shift to lean
If the upstream HO2S measures a lean mixture and the downstream HO2S measures a rich mixture and the monitoring conditions are simultaneously fulfilled, a malfunction is detected and a plausibility fault PLLSU is set after debouncing.

Method A1 - shift to lean - monitoring conditions
- both the upstream and downstream oxygen sensors are ready for operation
- one of the following 2 conditions is fulfilled
A the following conditions are fulfilled
- the lambda controller has reached its limit in the rich direction
- debouncing is finished (see the following conditions):
- integrated mass airflow exceeds calibrated threshold

B the following conditions are fulfilled
- diagnoses of downstream HO2S performed without any fault
- the proportional component of the downstream lambda controller is active
- the absolute value of the proportional component of the rear controller is greater than calibration and the integral component and the proportional component both have the same sign, or the absolute value of the proportional component is greater than (Integral component + calibration)
- debouncing is finished (see the following conditions):
- integrated mass airflow exceeds calibrated threshold

Method B1 - shift to lean
If the normalized A/F-ratio setpoint value of the upstream HO2S lies in a desired region (see monitoring conditions) and the downstream HO2S measures a rich mixture and the monitoring conditions are simultaneously fulfilled for a calibrated period of time a malfunction is detected and a plausibility fault PLLSU is set after debouncing.

Method B1 - shift to lean - monitoring conditions
- both the upstream and downstream oxygen sensors are ready for operation
- the lambda controller has not reached its limit in the lean direction
- diagnoses of downstream HO2S performed without any fault
- one of the following 2 conditions is fulfilled
A the following conditions are fulfilled
- desired normalized A/F-ratio setpoint value equals one
- the absolute value of the proportional component of the rear controller is greater than calibration and the integral component and the proportional component both have the same sign, or the absolute value of the proportional component is greater than (Integral component + calibration).
- the proportional component of the downstream lambda controller is active
- debouncing is finished (see the following conditions):
- integrated mass airflow exceeds calibrated threshold
- downstream HO2S switches from lean to rich or vice versa

B the following conditions are fulfilled
- desired normalized A/F-ratio setpoint value exceeds calibrated threshold (lean region)
- closed loop lambda control is active
- debouncing is finished (see the following conditions):
- integrated mass airflow exceeds calibrated threshold
- downstream HO2S switches from lean to rich or vice versa.

Plausibility check - shift to rich
A shift of the upstream HO2S characteristic lambda curve towards rich will cause a lean A/F ratio at the downstream HO2S. Because of an airtight exhaust system the mixture at position of upstream HO2S and the mixture at position of downstream HO2S has to be equal. So rich mixture at upstream and lean mixture at downstream HO2S is not rational and shows a malfunction. The following methods are performed.

Method A2 - shift to rich
If the upstream HO2S measures a rich mixture and the downstream HO2S measures a lean mixture and the monitoring conditions are simultaneously fulfilled, a malfunction is detected and a signal fault PLLSU is set after debouncing.

Method A2 - shift to rich - monitoring conditions
- both the upstream and downstream oxygen sensors are ready for operation
- one of the following 2 conditions is fulfilled
A the following conditions are fulfilled
- the lambda controller has reached its limit in the lean direction
- debouncing is finished (see the following conditions):
- integrated mass airflow exceeds calibrated threshold

B the following conditions are fulfilled
- diagnoses of downstream HO2S performed without any fault
- the proportional component of the downstream lambda controller is active
- the absolute value of the proportional component of the rear controller is greater than calibration and the integral component and the proportional component both have the same sign, or the absolute value of the proportional component is greater than (Integral component + calibration)
- debouncing is finished (see the following conditions):
- integrated mass airflow exceeds calibrated threshold

Method B2 - shift to rich
If the normalized A/F-ratio setpoint value of the upstream HO2S lies in a desired region (see monitoring conditions) and the downstream HO2S measures a lean mixture and the monitoring conditions are simultaneously fulfilled for a calibrated period of time, a malfunction is detected and a plausibility fault PLLSU is set after debouncing.

Method B2 - shift to rich - monitoring conditions
- both the upstream and downstream oxygen sensors are ready for operation
- the lambda controller has not reached its limit in the rich direction
- diagnoses of downstream HO2S performed without any fault
- one of the following 2 conditions is fulfilled
A the following conditions are fulfilled
- desired normalized A/F-ratio setpoint value equals one
- the absolute value of the proportional component of the rear controller is greater than calibration and the integral component and the proportional component both have the same sign, or the absolute value of the proportional component is greater than (Integral component + calibration).
- the proportional component of the downstream lambda controller is active
- debouncing is finished (see the following conditions):
- integrated mass airflow exceeds calibrated threshold
- downstream HO2S switches from lean to rich or vice versa

B the following conditions are fulfilled
- desired normalized A/F-ratio setpoint value lies below calibrated threshold (rich region)
- closed loop lambda control is active
- debouncing is finished (see the following conditions):
- integrated mass airflow exceeds calibrated threshold
- downstream HO2S switches from lean to rich or vice versa














7.3.3 Diagnosis of O2 sensor voltage (FO2S not in exhaust system)
This chapter describes the sum of all possible LSU voltage checks of the upstream HO2S.

The diagnosis performs a range check of the voltage VA of the output signal of the heated wide band upstream oxygen sensor (HO2S) after amplification by the CJ125 integrated circuit. VA depends on the characteristics of the oxygen sensor itself and those of the peripheral circuitry of CJ125.

Generally, in homogenous or homogenous-lean engine operation the measured output voltage VA lies clearly below the voltage read when the oxygen sensor lies in ambient air. If the measured Voltage VA exceeds the calibrated ambient air voltage but lies below a calibrated maximum voltage, all for a calibrated period of time, a malfunction is detected and a plausibility fault (ULSU) is set. .

A fault could be triggered if an electrically connected oxygen sensor is not properly mounted in the exhaust system.






Monitoring conditions
- all injection valves are active
- engine start is finished
- upstream oxygen sensor has reached operating temperature
- upstream oxygen sensor is ready for operation
- set point value of normalized air-fuel ratio lies below threshold value
- no lean shift fault in last driving cycle without cooled off sensor
- fuel tank level has been validated
- AIR injection not active
- no fault of crankshaft ventilation diagnosis
- diagnosis of 'evaluation IC of the upstream HO2S' performed without faults
- enabled by the diagnostic scheduler






7.3.4 Heater Coupling Check
This monitoring function will detect any short circuits between sensor heater and the Nernst cell of the Oxygen sensor by watching the Lambda signal. The Lambda value variation is checked by the ECM. The heater is operated by a pulsating signal with a frequency of two Herz. The sensor signal characteristic is checked for noises with a significant level and a frequency of the heater operation. If the level of noises is greater than a threshold, a low resistance short-cut between heater and pump current or the current of the Nernst cell is detected.

7.4 FO2 Sensor heater
For proper function of the Oxygen sensors, their ceramic elements must be heated. A non-functioning heater delays or prevents the sensor readiness (LSU) for closed loop control and thus influences emissions.
The heating up is controlled by the heater control.
The heater control loop is integrated within the oxygen sensor hardware and has to achieve a target temperature of about 750 °C of the ceramic element.






This chapter describes the sum of all possible heater checks of the upstream HO2S.
The operating temperature of the HO2S depends on the type used. Internal heating is required when the heat dissipated from the exhaust gas isn't sufficient to maintain the HO2S at its operating temperature. The extra power required for heating depends on the deviation from the operating temperature. It can be controlled by varying the duty cycle factor of the heater.






7.4.1 Calibration resistor check
A reliable Nernst cell temperature determination is ascertained by referencing a calibration resistor. The resistance of this calibration resistor mounted in the ECM is constant.
If the difference between its nominal and measured value exceeds a calibrated threshold for a calibrated period of time, a malfunction is detected and a signal fault HSV (heater sensor voltage) is set.
If the signal fault is present, a proper Nernst cell temperature determination will be impossible.

Monitoring conditions for calibration resistor check
- battery's voltage lies within calibrated range
- engine start has finished
- engine is running
- temperature upstream catalyst exceeds dew-point
- heater of upstream oxygen sensor is ready for operation
- no faults of diagnosis of 'Evaluation IC of the upstream HO2S'

7.4.2 Temperature check of Nernst cell after engine start
The oxygen sensor's ceramic temperature is determined by measuring the internal resistance of its Nernst cell. If the ceramic temperature of the sensor lies below a calibrated minimum after a calibrated period of time, a malfunction is detected and a plausibility fault is set.

Monitoring conditions for temperature check after engine start
- the heater control is active
- all injection valves are activated
- internal resistance calculation (with respect to heater control) is possible
- no faults of diagnosis of 'Evaluation IC of the upstream HO2S'
- no HO2S power stage faults
- battery's voltage lies within calibrated range
- engine start has finished
- engine is running
- temperature upstream catalyst exceeds dew-point
- no fault of calibration resistor check
- engine soak time exceeds calibrated threshold
- engine start temperature exceeds calibrated threshold
- enabled by the diagnostic scheduler
- diagnosis enabled time for 'temperature check of Nernst cell after engine start' not elapsed

7.4.3 Maximum heater output check
If the target temperature of the oxygen sensor's ceramic isn't reached during controlled operation, the duty cycle factor of the output function will converge towards one. A duty-cycle factor equal to one for a long period of time is implausible and prohibited.

If, with maximum heater output, the temperature of the oxygen sensor's ceramic lies below a calibrated threshold for a calibrated period of time, a malfunction is detected and a maximum fault HSV is set

Monitoring conditions for maximum heater output check
- battery's voltage lies within calibrated range
- diagnosis of 'Evaluation IC of the upstream HO2S' performed without faults
- the heater control is active
- calculated model of exhaust gas temperature is valid
- modeled exhaust gas temperature exceeds calibrated threshold
- no fuel cut-off
- engine start has finished
- engine is running
- temperature upstream catalyst exceeds dew-point
- no reduced heating power active
- no fault of power stage of upstream oxygen sensor heater
- enabled by the diagnostic scheduler














7.5 Rear downstream oxygen sensor (RO2S) dynamic
In case of oxygen sensor (LSF1, rear sensor) signal shows permanently 'lean' voltage, ECM is forcing an enrichment of mixture. If sensor voltage shows still lean, a 'stuck low' fault is detected.

In case of oxygen sensor (LSF1) signal shows permanently 'rich' voltage, ECM enables lean out of mixture. If sensor voltage shows still rich, ECM is watching the sensor signal during the next coasting condition. In case of no signal change during coasting, a 'stuck high' fault is detected.

The diagnosis of the aging of the rear O2 sensor consists of an oscillation check and a threshold check during fuel cut-off. The diagnosis runs continuously.

General Monitoring Conditions
- the canister purge system diagnosis has detected no faults
- no faults of the canister purge valve's power stage diagnosis
- no battery voltage faults
- the downstream oxygen sensor connectors are correctly matched with their corresponding banks

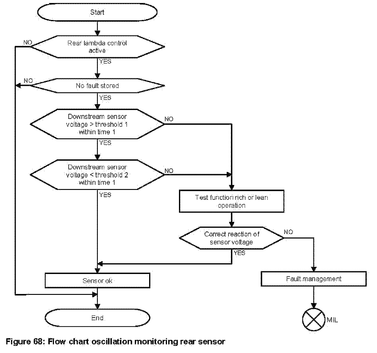
7.5.1 Diagnosis of aging of RO2 Sensor - Oscillation check (rear sensor)
During normal engine operation the normalized A/F ratio and hence the voltage of the RO2 sensor oscillates about the set point value. The oscillation check triggers a test function if the measured voltage of the O2 sensor signal permanently lies below or above the set point value for a calibrated period of time. The test function applies a rich A/F mixture if the voltage is below the set point value or a lean A/F mixture if the voltage is above the set point value.
If the voltage doesn't cross the set point value in the expected direction after applying a lean or rich A/F mixture, a malfunction is detected and a minimum or maximum fault LASH will be respectively set.

Monitoring conditions for oscillation check
- all general monitoring conditions have been fulfilled
- the proportional part of the mixture control system on the downstream side of the main catalyst has been activated
- the mass airflow is greater than calibration
- the canister purge valve is inactive
- fuel control error threshold has not been exceeded
- no critical misfiring rate.

7.5.2 Threshold check during trailing throttle fuel cut-off (rear sensor)
This check determines whether the voltage of the RO2 sensor signal exceeds a calibrated threshold for a calibrated period of time during fuel cut-off. A malfunction is detected and a signal fault LASH is set if this is true.

Monitoring conditions - threshold check during trailing throttle fuel cut-off
- all general monitoring conditions are fulfilled
- fuel cut-off for a calibrated period of time
- the required mass airflow for response rate determination has been reached
- no electrical faults of the downstream HO2S
- no electrical fault of the downstream HO2S' heater
- no electrical fault of the downstream HO2S heater's power stage
- the modeled exhaust gas temperature on the downstream side of the catalyst is above a calibrated threshold
- the downstream HO2S has been sufficiently heated up
- the dew-point temperature on the downstream side of the catalyst has been exceeded.