Curiosii for ever!: Car repair manuals for everyone.

Engine Coolant System Monitoring

10 ENGINE COOLANT SYSTEM MONITORING

10.1 General description
The engine cooling system consists of the following main parts:
- Radiator
- Engine Coolant Temperature Sensor
- Thermostat
- Bypass Cooling Circuit
- Main Cooling Circuit
- Radiator Temperature Sensor (certain OBD groups only)

During warm-up of the engine, the coolant flows first inside the bypass cooling circuit. After the coolant reaches a sufficient temperature the thermostat opens the main cooling circuit to integrate the engine coolant radiator.

The engine coolant temperature sensor measures a mixed temperature between the coolant coming from the bypass and main cooling circuits.

On some concepts, a radiator temperature sensor is used to measure the temperature at the inlet (OBD group BBE-V) of the radiator.






10.2 Concepts without radiator temperature sensor

10.2.1 Monitor Functional Description
The engine cooling system monitoring strategy consists of two main diagnostic parts, shown in Figure 90.






Each engine cooling monitoring function has its own specific engine temperature range in which it will be enabled.






10.2.2 Cooling System Performance (P2181)
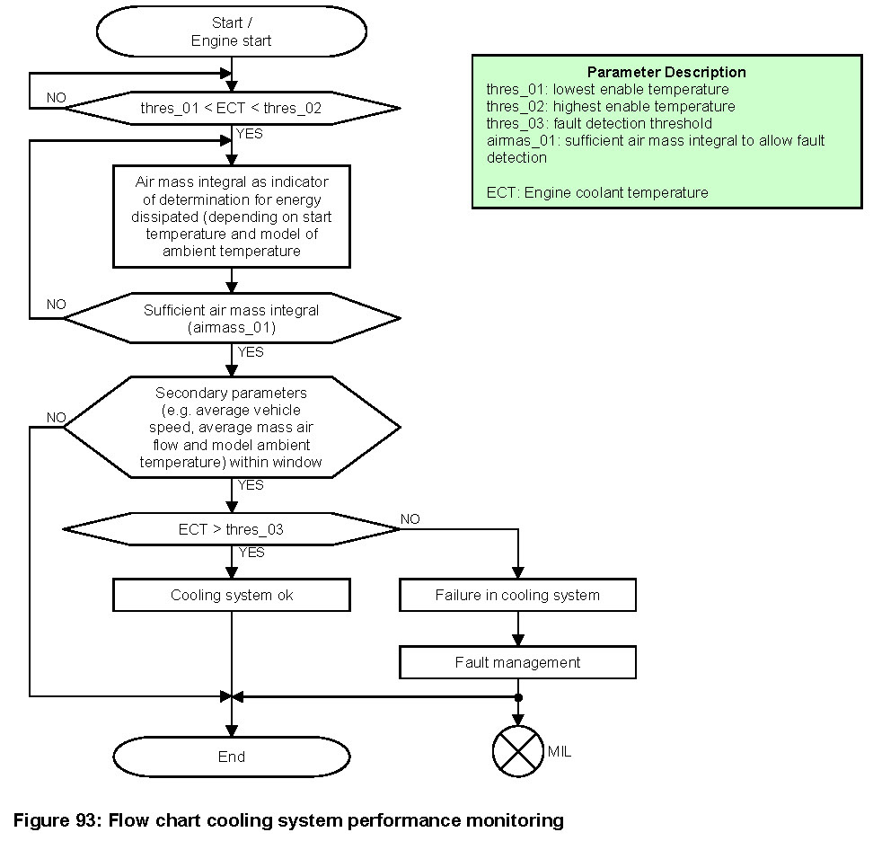
In case that the engine coolant temperature does not reach a certain value after a sufficient mass air flow under normal driving conditions, the cooling system performance is considered to be reduced.






Flow chart cooling system performance (P2181)






10.2.3 Engine Coolant Temperature Sensor Rationality (P3081)
In case that the engine coolant temperature does not fit to a reference model temperature in a certain range, the cooling system is defective or the sensor is not in a plausible range.






Flow chart coolant temperature sensor rationality (P3081)






10.2.4 Engine Coolant Temperature Sensor Stuck (P0116)
After engine start the system stores continuously the lowest and highest ECT above the thermostat control temperature for a driving cycle. In case that after several driving conditions the difference between ECT max and ECT min is lower than the threshold the sensor is stuck at a high (Figure 96) or low (Figure 97) value, depending on start temperature, respectively. Figure 98 is a flow chart of the function.










Flow chart engine coolant temperature sensor stuck high (P0116)






10.2.5 Engine coolant temperature sensor extended stuck check (P0116)
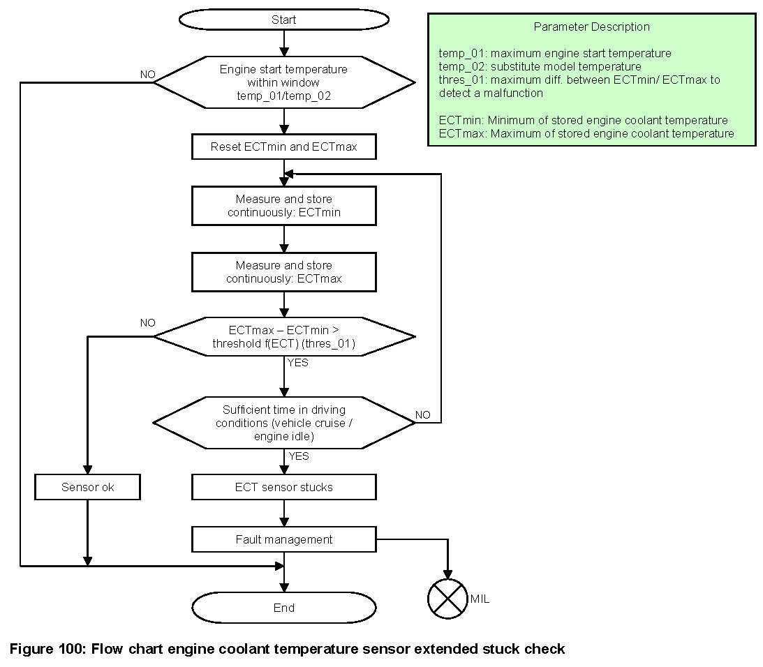
After engine start the system stores continuously the lowest and highest ECT below the thermostat control temperature for a driving cycle. In case that after several driving conditions the difference between ECT max and ECT min is lower than the threshold the sensor stucks at low values.






Flow chart engine coolant temperature sensor extended stuck check (P0116)






Flow chart engine coolant temperature sensor stuck test (all temperatures above threshold) (P0116)

Monitoring of ECT during driving and during engine shut off time










10.2.6 Engine coolant temperature sensor out of range check (P0118 / P0117)
The signal of engine coolant temperature sensor is evaluated and considered to be electrically out of range if either the upper or the lower thresholds is exceeded.






10.2.7 Engine Coolant Temperature Sensor Rationality (P0116)
In case that the engine coolant temperature does not fit to a reference model temperature in a certain range, the cooling system is defective or the sensor is not in a plausible range.










10.2.8 Engine Coolant Temperature Sensor Stuck (P0116)
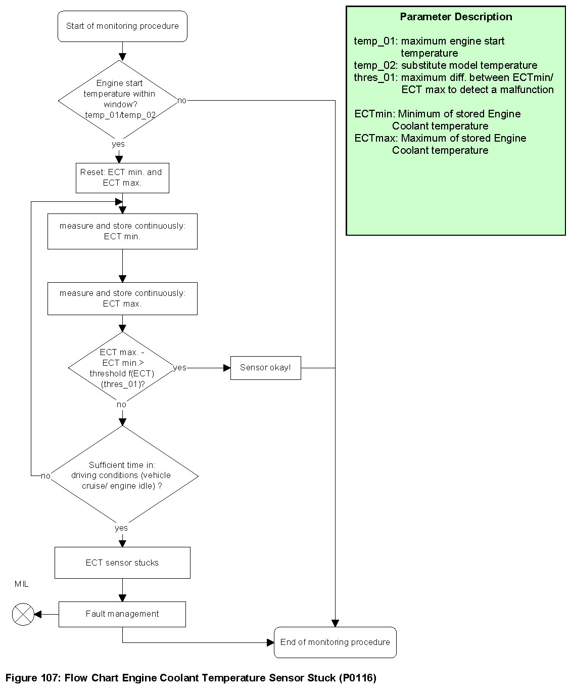
After engine start the system stores continuously the lowest and highest ECT above the thermostat control temperature for a driving cycle. In case that after several driving conditions the difference between ECT max and ECT min is lower than the threshold the sensor is stuck, independent of start temperature (Figure 106). Figure 107 is a flow chart of the function.










10.2.9 Engine Coolant Temperature Sensor Out of Range Check (P0115 / P0117)
The signal of Engine Coolant Temperature Sensor is evaluated and considered to be electrically out of range if either the upper or the lower thresholds is exceeded.