Curiosii for ever!: Car repair manuals for everyone.

Cold Start Emission Reduction Strategy Monitoring

11 COLD START EMISSION REDUCTION STRATEGY MONITORING

11.1 General Description
This strategy comprises several different measures, initiated by the ECM, in order to reduce cold start exhaust gas emissions. The key parameters in the cold start emission reduction strategy (CSERS) are controlled by components which are included in and covered by the OBD II system. Any malfunction of one of these components would be indicated by the MIL.

The strategy is utilized to attain the catalyst operating temperature as quickly as possible. In terms of emission control, the cold start phase corresponds to the catalyst heating phase:
- The idle speed is increased within the specially defined "engine idle state" during the cold start phase. This measure is called "catalyst-heating idle speed increase" (refer to chapter 15.4.2)
- The ignition timing is retarded during the entire cold start phase
- The VVT camshaft timing is adapted in order to achieve optimum cylinder charging efficiency (refer to chapter 13.4)
- A cold-start specific high pressure adaptation in the fuel system is executed (refer to chapter 6.3.3)

These cold start measures are monitored by comparing the individual measured values/ranges to modeled values/ranges. Error detection is based on identifying deviations that result from these comparisons.

The following components influence the key parameters for the warm-up strategy:
1. Injection valves
2. Throttle unit
3. MAF / MAP
4. Ambient pressure sensor
5. Intake air temperature sensor
6. Ignition coils
7. Variable valve timing system
8. Camshaft/crankshaft alignment
9. Phase sensor
10. Engine speed sensor
11. Fuel pressure sensor

11.2 Monitoring function description
All of the components listed above are monitored by the OBD system during cold start at least for circuit continuity.
The components with influence on injection and ignition are also monitored by the misfire diagnostic function during the cold start. For all concepts which are not applied to chapter 11.4 a pull-back on ignition retard is allowed only in certain range during a cold start condition. This range will be determined by definition of the maximum value for ignition retard.

11.3 Parameters of cold start condition
The parameters which determine cold start conditions are:
1. Mass air integral below threshold
2. Engine coolant start temperature within a range
3. Altitude below threshold






11.4 Ignition timing monitor during cold start
The final ignition timing request is monitored, based on the ignition timing efficiency.
Monitoring of final commanded spark timing is based on monitoring spark efficiency during state "catalyst heating active".
The spark timing monitor will be performed for two different engine operation modes:
"idle" and "off-idle" (minimum duration for each mode has to be exceeded).






11.4.1 Signal Range Fault in Idle Speed Range: P050B

Monitoring Strategy
This monitoring function assesses whether the difference between the actual ignition timing efficiency and the setpoint ignition timing efficiency exceeds an upper defined threshold value in idle speed.

Enable Conditions
- Engine running in idle speed
- Ignition timing retard for catalyst heating is active
- Requested ignition timing efficiency < threshold value (enough spark retard commanded)

Malfunction Criteria
The monitoring function is activated only when the requested ignition timing efficiency is low enough that the monitoring threshold can be exceeded when a malfunction is present.
To detect a fault, the difference between the actual ignition timing efficiency and the setpoint ignition timing efficiency is integrated, and the corresponding time accumulated to generate a quotient of these two values in a later phase. The calculation of the integrator value and the time counter is temporarily stopped when the setpoint ignition timing efficiency exceeds a calibrated threshold value. As soon as the efficiency is again below this threshold value, the integration and the time counter are continued.
When a calibrated minimum dwell time in idle speed is reached and the catalyst heating phase has ended, the value of the quotient described above is determined and used as a basis for assessing faults. When the value of this quotient exceeds a calibrated threshold, a fault is detected.

Flowchart






In-use monitoring performance ratio

Incrementing the numerator:
The numerator is incremented when the conditions for the defined "idle speed" operating state are fulfilled for longer than a calibratable minimum dwell time, and when the catalyst heating is completed.

Incrementing the denominator:
The denominator is incremented when the conditions for incrementing the general denominator are fulfilled, and when, in accordance with CCR (d) (4.3.2.) (E) (ii), retarded ignition timing for catalyst heating has been active for a cumulative time greater than or equal to ten seconds.

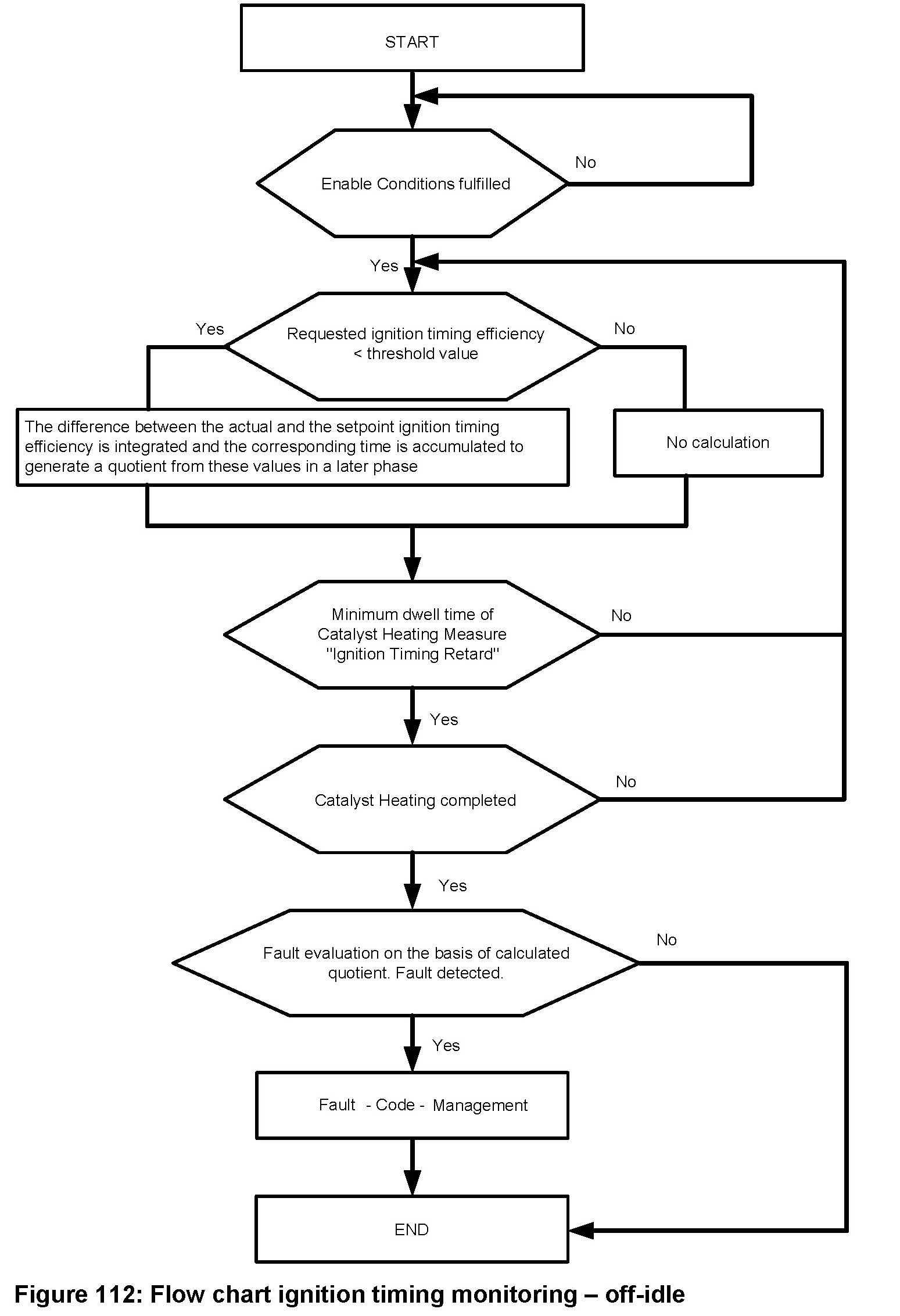
11.4.2 Signal Range Fault in Off-Idle Operation: P13EA

Monitoring Strategy
This monitoring function assesses whether the difference between the actual ignition timing efficiency and the setpoint ignition timing efficiency exceeds an upper or falls below a lower defined threshold.

Enable Conditions
- Engine running in off-idle
- Ignition timing retard for catalyst heating active
- Requested ignition timing efficiency < threshold value (enough spark retard commanded)

Malfunction Criteria
The monitoring function is activated only when the requested ignition timing efficiency is low enough that the monitoring threshold can be exceeded when a malfunction is present.
To detect a fault, the difference between the actual ignition timing efficiency and the setpoint ignition timing efficiency is integrated, and the corresponding time is accumulated to generate a quotient of these to values in a later phase. The calculation of the integrator value and the time counter are temporarily stopped when the setpoint ignition timing efficiency exceeds a calibrated threshold value. As soon as the efficiency is again below this threshold value, the integration and the time counter are continued.
When a calibrated minimum dwell time in off-idle operation is reached and the catalyst heating phase has been completed, the value of the quotient described above is determined and used as a basis for assessing faults. When the value of this quotient exceeds a calibrated threshold, a fault is detected.

Flowchart






In-use monitoring performance ratio

Incrementing the numerator:
The numerator is incremented when the conditions for the defined "off-idle" operating state are fulfilled for longer than a calibrated minimum dwell time, and when catalyst heating is completed.

Incrementing the denominator:
The denominator is incremented when the conditions for incrementing the general denominator are fulfilled, and when, in accordance with CCR (d) (4.3.2.) (E) (ii), retarded ignition timing for catalyst heating has been active for a cumulative time greater than or equal to ten seconds.