Curiosii for ever!: Car repair manuals for everyone.

Engine Cooling System Monitoring

8 Engine Cooling System Monitoring

8.1 Electrical Coolant Temperature Diagnosis

General Description
The purpose of this diagnosis is to detect electrical faults of the sensor signal. The input signal is analog from a NTC and has to be in a calibratable range. Short cut to ground can be detected immediately, short cut to voltage battery or open load after a delay time. If an error symptom is detected, the error counter is debounced.

Flow chart: Coolant Temperature Sensor Diagnosis - Electrical check






8.2 Coolant Temperature Gradient Diagnosis

General Description
The purpose of this diagnosis is to detect an implausible gradient on the coolant temperature signal. The diagnostic function checks whether the difference between one measured coolant temperature value and the succeeding value is too big.

Input parameters for monitoring:
measured ECT

Flow chart: Coolant Temperature Gradient Diagnosis






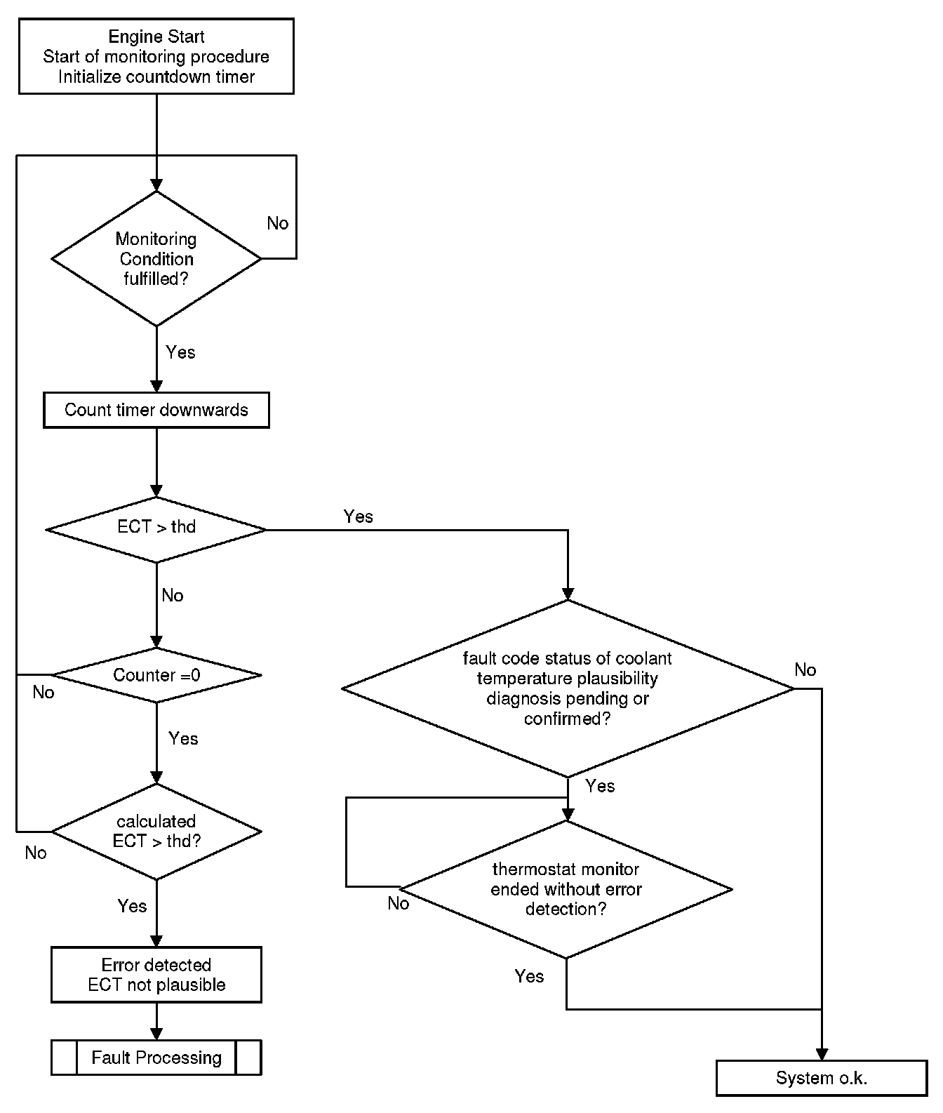
8.3 Coolant Temperature Plausibility Diagnosis

General Description
To monitor if the highest minimum enable temperature is reached the rationality between the coolant temperature increase (ECT sensor), the calculated (modeled) ECT and the expired time since engine start is checked.
The coolant temperature plausibility diagnosis is performed once per engine run.
For RBM handling the Cold Start Denominator is considered.

Error Symptom:
ECT plausibility error

Input parameters for monitoring:
Measured ECT
(modeled) ECT

Flow chart: Coolant Temperature Plausibility Diagnosis






8.4 Coolant Temperature Stuck High Diagnosis

General Description
The diagnosis is based on monitoring the alteration of the coolant temperature signal (positive and negative change) to determine a malfunctioning sensor (stuck signal) over the complete temperature range.
After engine start, a change of the coolant temperature signal caused through different engine operating conditions can be observed. The diagnosis is performed once per engine run.

After engine start the system stores continuously the lowest and highest ECT. In case that after several driving conditions the difference between ECT max and ECT min is lower than the threshold stuck signal error is detected.






Error Symptom:
ECT signal stuck high error

Flow chart: Coolant Temperature Stuck High Diagnosis






Coolant Temperature Stuck in Range Diagnosis

General Description
The purpose of this diagnosis is to detect a coolant temperature signal that is stuck in high range above the lowest maximum enable temperature. The diagnostic function checks the rationality between the measured engine coolant temperature and the time the engine is stopped.
If the measured engine temperature at engine start is above a calibratable value and the diagnosis conditions are fulfilled, the error is set.

For RBM handling the Cold Start Denominator is considered.

Flow chart: Coolant Temperature Stuck in Range Diagnosis