Curiosii for ever!: Car repair manuals for everyone.

Vehicle Speed Sensor: Testing and Inspection

18. Vehicle Speed Signal

General Description
The purpose of this diagnostics is to detect vehicle speed CAN errors. This can be a timeout of the messages which contain the vehicle speed signals or a signal received with error value.

Flowchart: Vehicle Speed - CAN Fault Diagnostics






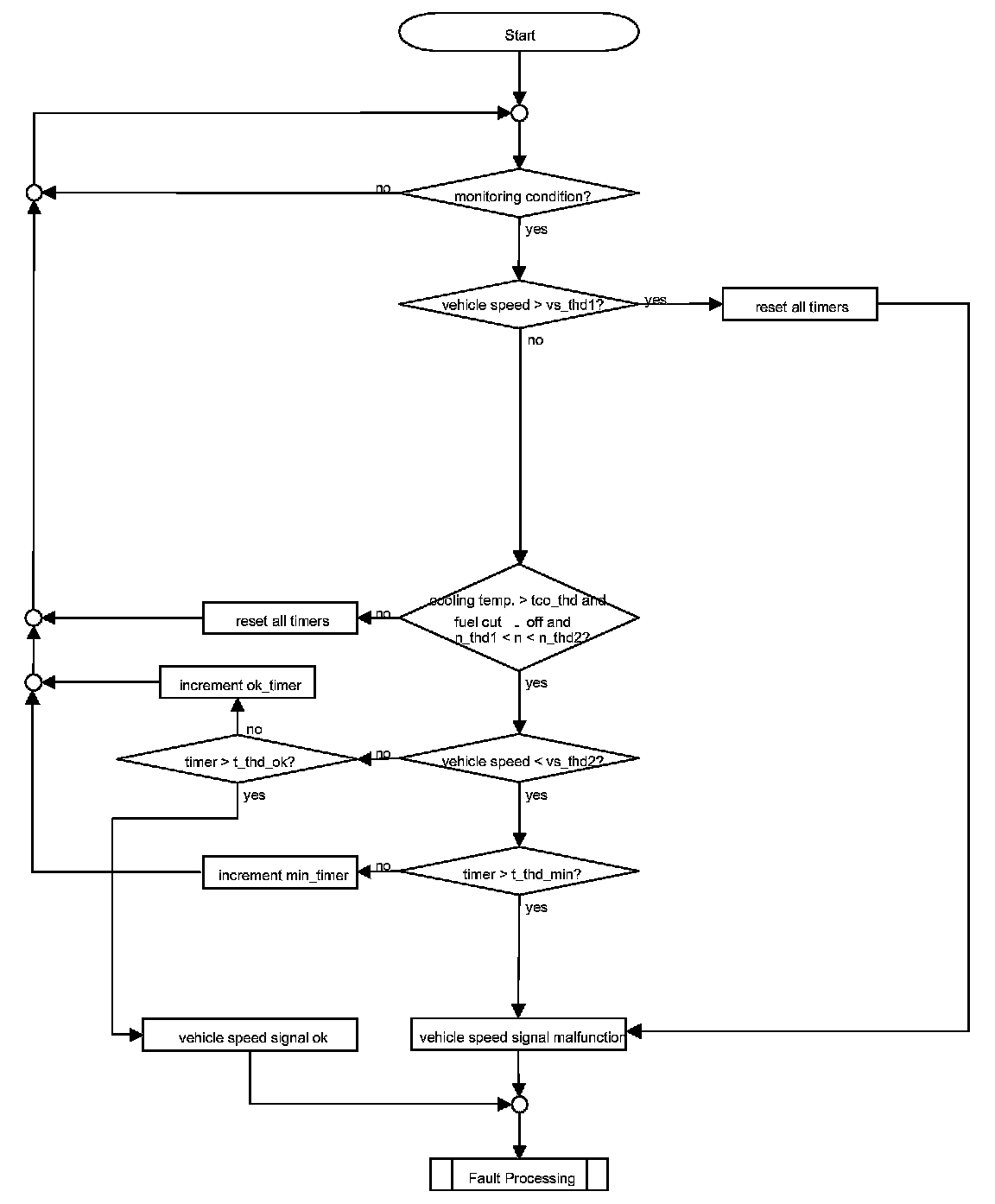
Vehicle Speed - Plausibility Diagnostics

General Description
The purpose of this diagnostics is to detect vehicle speed signal errors.

Max. error is detected if the vehicle speed is higher than a calibratable threshold.

Min. error is detected if the vehicle speed is lower than a calibratable threshold during closed throttle fuel cut-off.

The vehicle speed signal is diagnosed as not faulty if during closed throttle fuel cut-off the vehicle speed is above the appropriate threshold.

Flowchart: Vehicle Speed - Plausibility Diagnostics