Curiosii for ever!: Car repair manuals for everyone.

Comprehensive Component Monitoring

12. Comprehensive Component Monitoring

Principle:
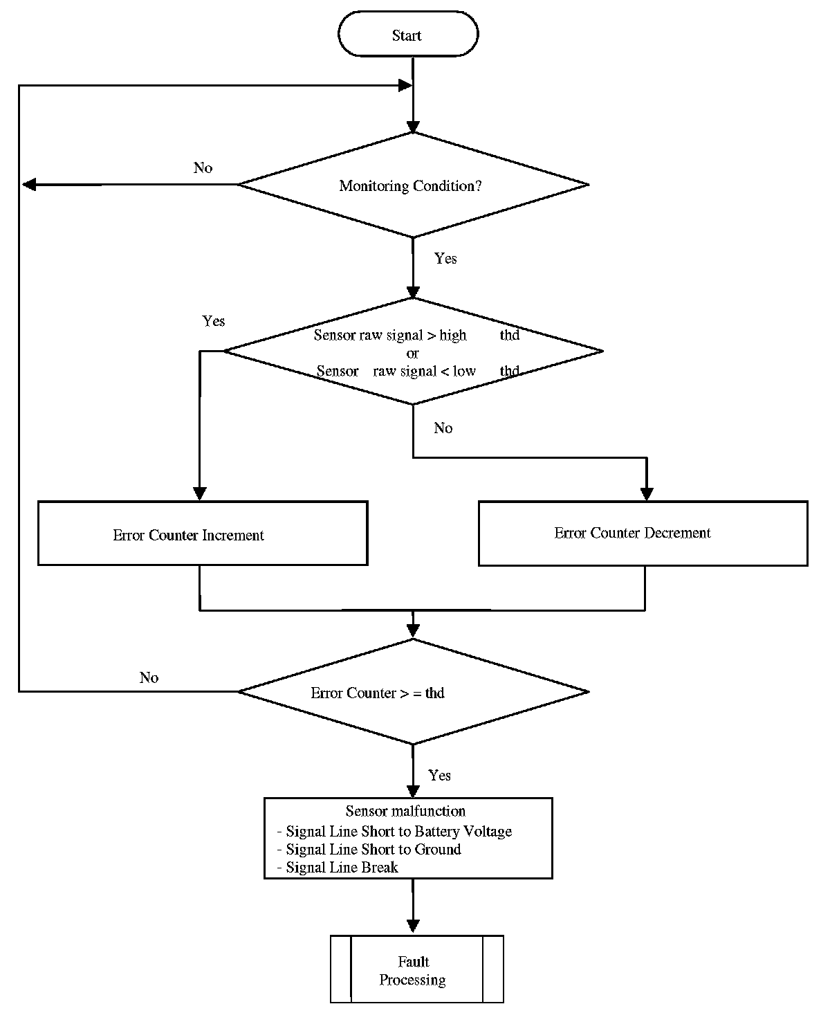
- Sensors that can affect emissions or are used to monitor other component / system are monitored for circuit continuity and short to battery voltage and / or to ground using high and low voltage signal limit.
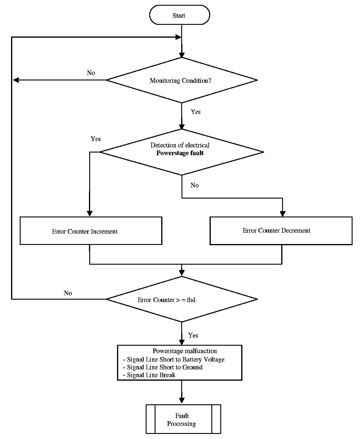
- Actuators that can affect emissions or are used to monitor other component / system are monitored by power stage voltage check for valid signals.

For some of sensors or actuators, plausibility checks are included to ensure proper operation of the components.

Monitoring Conditions:
Continuous Monitoring

Monitoring Strategy for sensors:
- Sensor signals out of a defined range are regarded as circuit malfunctions shorted to BATT, GND or Open circuit.

Monitoring Strategy for actuators:
- Invalid actuator output signals at power stage are regarded as circuit malfunctions shorted to BATT, GND or Open circuit.

Rationality Check:
- Components are checked for the integrity of their values. This is accomplished by the use of a model or other sensor inputs. If a component does not function as expected or the integrity is in question (values are not within a threshold) it is considered out of range / plausible.

Comprehensive Components

Sensors / Input signal:
- Intake air temperature sensor
- Ambient air temperature sensor
- Oil temperature sensor
- Manifold air pressure sensor
- Load / Throttle rationality
- Vehicle speed sensor
- Ambient pressure sensor
- Crankshaft and Camshaft sensor
- Battery voltage
- CAN Communication
- Engine off time
- Pedal position sensor
- Fuel pressure sensor

Actuators / Output signal:
- Idle speed control
- Throttle control system
- Ignition system
- Fuel pressure actuator
- Power stage check
- Engine control unit
- Thermostat (electrical check)
- Valve lift solenoid
- Camshaft solenoid

Flow chart: - Monitoring strategy for sensors






12.1 CAN Communication Monitoring

General Description
The purpose of this diagnostics is to detect a CAN communication error of the signal to switch on the Malfunction Indicator Lamp in the instrument cluster.

Flowchart: CAN - MIL on signal






12.2 CAN bus off detection
The purpose of this diagnostics is to detect CAN bus-off error.

Flowchart: CAN - Bus-off






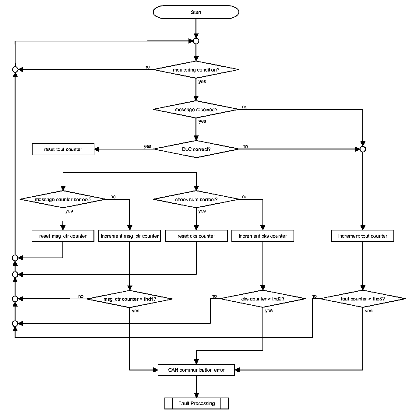
12.3 CAN - Diagnostics

General Description
The purpose of this diagnostics is to detect CAN communication errors with relevant CAN nodes (transmission).
The error will be detected for timeout, message inconsistency (data length code, check sum) or alive counter error.
Debouncing for timeout distinguishes between single message timeout or timeout for the complete CAN node.

Flowchart: CAN - Diagnostics






Flow chart: - Monitoring strategy for actuators