Curiosii for ever!: Car repair manuals for everyone.

Manifold Pressure/Vacuum Sensor: Testing and Inspection

20. Pressure Sensor Diagnosis - For Naturally Aspirated Engines

20.1 Ambient Pressure Electrical Check

General Description
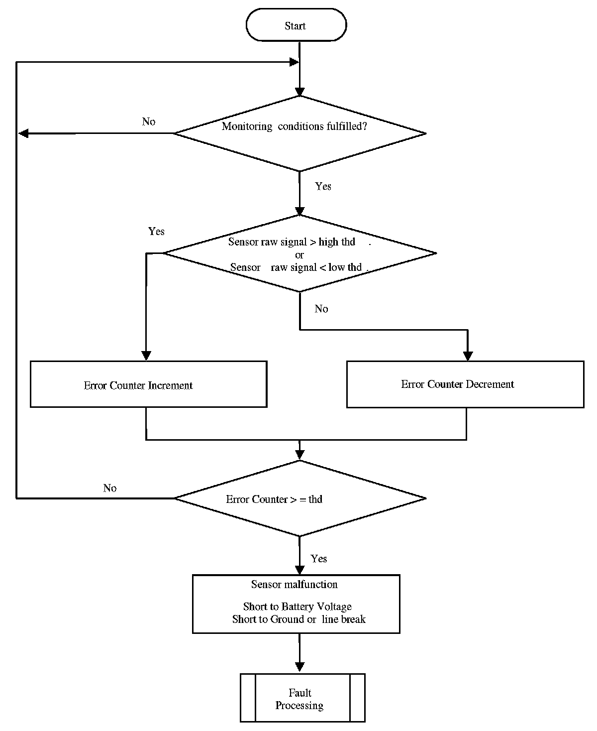
The purpose of this diagnosis is to detect electrical faults as defined in OBDI requirements. The input signal is the sensor voltage. If the voltage is out of a calibratable range, an error symptom is set and an error counter is de-bounced.

Flowchart: Ambient Pressure Electrical Check






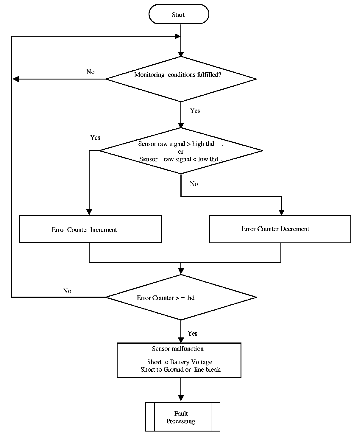
20.2 Ambient Pressure Sensor out of range check

General Description
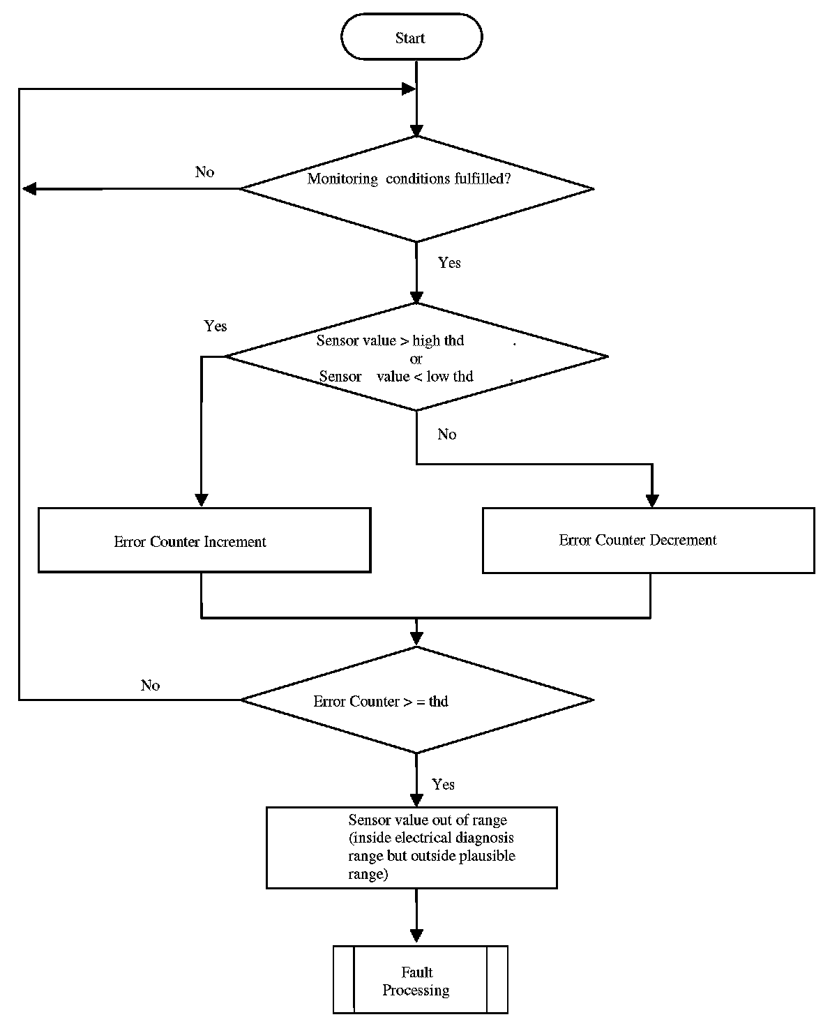
The purpose of this diagnosis is to detect faults as defined in OBD-II requirements. The input signal is the pressure value of the sensor. If the value is out of a calibratable range but inside the electrical error thresholds, an error symptom is set and an error counter is de-bounced.

Flowchart: Ambient Pressure Sensor out of range check






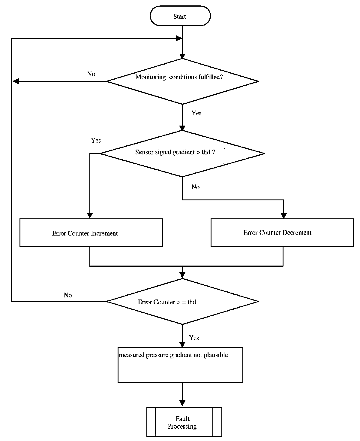
20.3 Ambient Pressure Gradient Check

General Description
The purpose of this diagnosis is to detect faults as defined in OBD II requirements. If the sensor signal gradient is too high and the sensor has no electrical or other error, an error symptom is set and an error counter is de-bounced.

Flowchart: Ambient Pressure Gradient Check






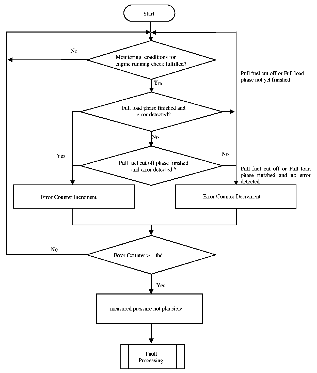
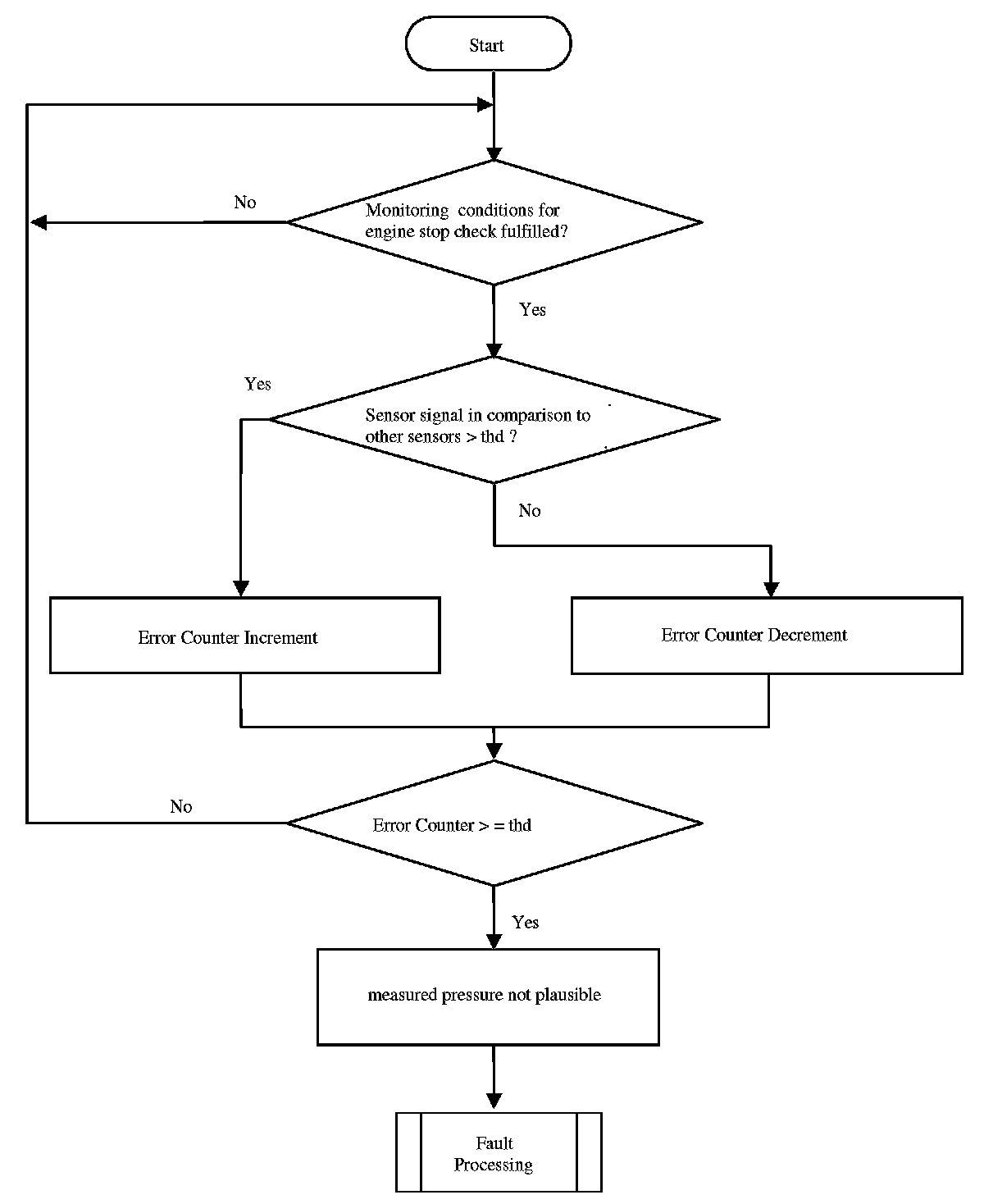
20.4 Ambient Pressure Plausibility Check for naturally aspirated engines

General Description
The purpose of this diagnosis is to detect faults as defined in OBD II requirements. There are different possibilities to check the plausibility of the ambient pressure signal.
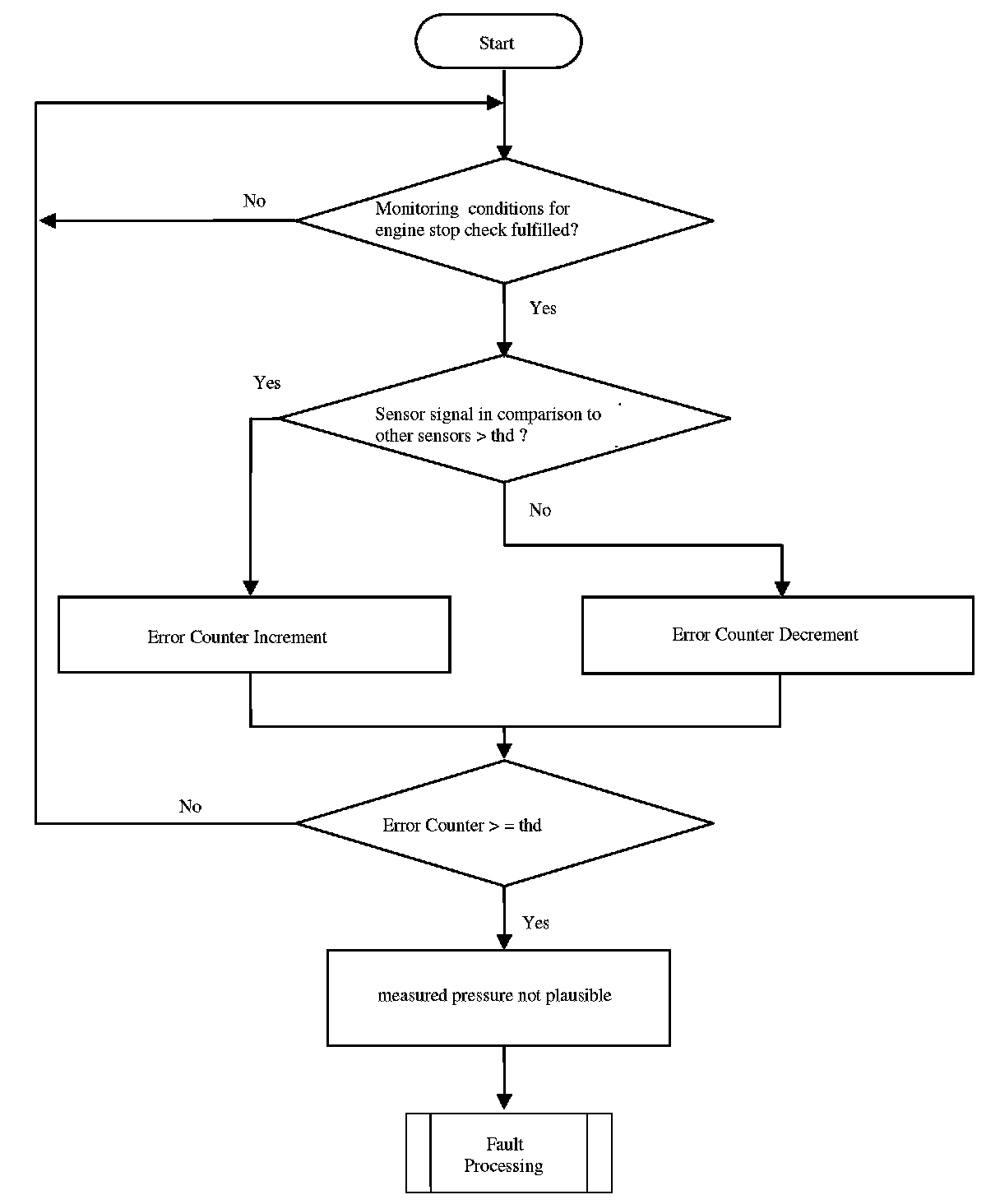
If the engine is not running and the ignition key is on or the ECU is in power latch phase, the ambient pressure sensor signal should be nearly the same as the manifold air pressure. For naturally aspirated engines there are only 2 sensors to compare together. Therefore the check over 3 sensors (as in turbo engines) is not possible. The strategy here is to compare the sensor values from the last power latch phase with the current values at ignition key on and engine stop.
If the deviation between the two sensors is too much during power latch phase, an error symptom is set and an error counter is de-bounced.
If the last power latch suspects an error (ambient pressure and manifold pressure sensor signal are too much different) and the ambient and manifold pressure signal is too much different, an error symptom is set and an error counter is de-bounced.
If the last power latch suspects no error (ambient pressure and manifold pressure sensor signal are nearly the same) and the current ambient pressure signal is too much different to the manifold pressure signal and the two signals (ambient and manifold) from last power latch, an error symptom is set and an error counter is de-bounced.

If the engine is running, the detection of a faulty sensor will be done during full load and pull fuel cut off phase. In full load, the manifold pressure and the ambient pressure should be nearly the same. If they are unequal (difference above threshold) an error symptom is set and an error counter is de-bounced. In the pull fuel cut off phase, manifold pressure should be below threshold. If it's above the threshold, an error symptom is set and an error counter is de-bounced.

Flowchart: Ambient Pressure Plausibility Check for naturally aspirated engines (engine stop)






Flowchart: Ambient Pressure Plausibility Check for naturally aspirated engines (engine run)






20.5 Manifold air pressure Electrical Check

General Description
The purpose of this diagnosis is to detect electrical faults as defined in OBD I requirements. The input signal is the sensor voltage. If the voltage is out of a calibratable range, an error symptom is set and an error counter is de-bounced.

Flowchart: Manifold air pressure Electrical Check






20.6 Manifold air pressure Sensor out of range check

General Description
The purpose of this diagnosis is to detect faults as defined in OBDII requirements. The input signal is the pressure value of the sensor. If the value is out of a calibratable range but inside the electrical error thresholds, an error symptom is set and an error counter is de-bounced.#

Flowchart: Manifold air pressure Sensor out of range check






20.7 Manifold Pressure Plausibility Check for naturally aspirated engines

General Description
The purpose of this diagnosis is to detect faults as defined in OBD II requirements. There are different possibilities to check the plausibility of the ambient pressure signal.
If the engine is not running and the ignition key is on or the ECU is in power latch phase, the ambient pressure sensor signal should be nearly the same as the manifold air pressure. For naturally aspirated engines there are only 2 sensors to compare together. Therefore the check over 3 sensors (as in turbo engines) is not possible. The strategy here is to compare the sensor values from the last power latch phase with the current values at ignition key on and engine stop.

If the deviation between the two sensors is too much during power latch phase, an error symptom is set and an error counter is de-bounced.
If the last power latch suspects an error (ambient pressure and manifold pressure sensor signal are too much different) and the ambient and manifold pressure signal is too much different, an error symptom is set and an error counter is de-bounced.
If the last power latch suspects no error (ambient pressure and manifold pressure sensor signal are nearly the same) and the current ambient pressure signal is too much different to the manifold pressure signal and the two signals (ambient and manifold) from last power latch, an error symptom is set and an error counter is de-bounced.

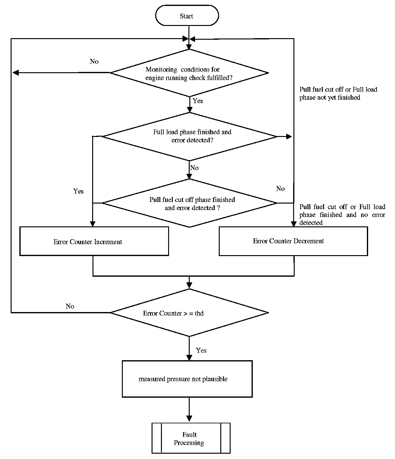
If the engine is running, the detection of a faulty sensor will be done during full load and pull fuel cut off phase. In full load, the manifold pressure and the ambient pressure should be nearly the same. If they are unequal (difference above threshold) an error symptom is set and an error counter is de-bounced. In the pull fuel cut off phase, manifold pressure should be below threshold. If it's above the threshold, an error symptom is set and an error counter is de-bounced.

The plausibility check is tracked by an In-use monitor performance Ratio.

Flowchart: Manifold Pressure Plausibility Check for naturally aspirated engines (engine stop)






Flowchart: Manifold Pressure Plausibility Check for naturally aspirated engines (engine run)