Curiosii for ever!: Car repair manuals for everyone.

Comprehensive Components Monitoring

14 COMPREHENSIVE COMPONENTS MONITORING

14.1 Injection valve
Check is performed while using 0

General Description
The gearbox is fitted with a oil temperature sensor, 2 rotation speed sensors (in/out), a shift lever sensor and 1 for reverse gear. Based on these sensors the diagnosis is checking if the gearbox is working correctly. For controlling the gearbox there are 7 pressure regulators and 2 magnetic valves necessary.
With the pressure regulators the clutches, the cooling, the system are controlled. The magnetic valves are need for the selection of the clutches. Also there's one valve for thermo management. BUS system is CAN.

1. Start Stop
For start stop function there is an Electrical oil pump needed. It is controlled via driver. The ATCU detects temperature and failure of EOP via CAN.

2. Plausibility Checks
2a. Shift lever diagnosis
Based on the driver action the movement of the shift lever were checked by the shift lever sensors with several plausibility checks. Also the sensors can detect manual shifting.

Output Stage Check

14.2 Ignition coil
Check is performed while using 0

General Description
The gearbox is fitted with a oil temperature sensor, 2 rotation speed sensors (in/out), a shift lever sensor and 1 for reverse gear. Based on these sensors the diagnosis is checking if the gearbox is working correctly. For controlling the gearbox there are 7 pressure regulators and 2 magnetic valves necessary.
With the pressure regulators the clutches, the cooling, the system are controlled. The magnetic valves are need for the selection of the clutches. Also there's one valve for thermo management. BUS system is CAN.

1. Start Stop
For start stop function there is an Electrical oil pump needed. It is controlled via driver. The ATCU detects temperature and failure of EOP via CAN.

2. Plausibility Checks
2a. Shift lever diagnosis
Based on the driver action the movement of the shift lever were checked by the shift lever sensors with several plausibility checks. Also the sensors can detect manual shifting.

Output Stage Check

14.3 Idle Speed Control

14.3.1 Idle Speed Control (warm engine)

14.3.1.1 General Description
The idle speed should be as constant as possible under any operating condition. It should be set so as to allow a fast throttle response while also maintaining optimum exhaust gas emission levels and fuel consumption. The idle speed control regulates the air mass provided to the engine at idle speed.

14.3.1.2 Engine Speed Less Than Setpoint Value - P0506

Monitoring Strategy
The difference between the setpoint engine idle speed and the actual engine idle speed is compared against a calibrated threshold value.

Enable Conditions
- Vehicle speed = 0 km/h
- Engine running at idle speed (accelerator pedal angle = 0)
- Altitude < 2700 m above sea level
- Engine temperature > threshold value
- Intake air temperature > threshold value

Malfunction Criteria
If the engine speed remains below the threshold value for longer than a defined time period, a fault is detected. A "low engine speed" fault is present if the difference between the setpoint engine speed and the actual engine speed remains greater than a positive threshold value for longer than a defined time period and if the integrator of the idle speed control has reached its maximum.

Flowchart






14.3.1.3 Engine Speed Greater Than Setpoint Value - P0507

Monitoring Strategy
The difference between the setpoint engine idle speed and the actual engine idle speed is compared against a calibrated threshold value.

Enable Conditions
- Vehicle speed = 0 km/h
- Engine running at idle speed (accelerator pedal angle = 0)
- Altitude < 2700 m above sea level
- Engine temperature > threshold value
- Intake air temperature > threshold value

Malfunction Criteria
If the engine speed remains greater than the threshold value for longer than a defined time period, a fault is detected. An "engine speed too high" fault is present if the difference between the setpoint engine speed and the actual engine speed remains below a negative threshold value for longer than a defined time period and if the integrator of the idle speed control has reached its minimum.

Flowchart






14.3.1.4 Rationality Fault - P0506

Monitoring Strategy
Monitoring for engine surges or impermissible engine speed oscillations

Enable Conditions
- Vehicle speed = 0 km/h
- Engine running at idle speed (accelerator pedal angle = 0)
- Altitude < 2700 m above sea level
- Engine temperature > threshold value
- Intake air temperature > threshold value

Malfunction Criteria
A rationality fault is detected when engine speed oscillations greater than the setpoint idle speed oscillation repeatedly occur and the total sum of the areas formed by these positive and negative engine speed gradients exceeds a calibrated threshold (see illustration below).






Flowchart






In-Use Monitor Performance Ratio

Incrementing the numerator
The numerator is incremented when the dwell time at idle speed that would be necessary for the integration part of the idle controller to reach its maximum given an existing fault has elapsed and the additional waiting period of the diagnostic has elapsed.

Incrementing the denominator
The denominator is incremented when the conditions for incrementing the general denominator in accordance with CCR (d) (4.3.2.) (E) (ii)) are fulfilled.

14.3.2 Idle control check during cold start
The idle speed increase helps the catalyst reach its operating temperature faster by completing more combustion cycles per time unit than in normal idle speed and thus achieving higher mass air flow rates.

14.3.2.1 Signal Range Fault: P050A

Monitoring Strategy
The engine speed must not exceed the upper threshold value or fall below the lower threshold value for longer than a defined time period.

Enable Conditions
- Altitude less than 2700 meters above sea level
- Engine running in idle speed (accelerator pedal position = 0)
- Vehicle speed = 0
- catalyst heating active

Malfunction Criteria
A malfunction is detected when the engine speed exceeds the upper or falls below the lower threshold value for longer than the defined time period. An overspeed malfunction is detected when the difference between the actual engine speed and the setpoint engine speed exceeds the upper threshold value for longer than a defined time period.
An underspeed malfunction is detected when the difference between the actual engine speed and the setpoint engine speed falls below the lower threshold value for longer than a defined time period.

Flowchart






In-use monitoring performance ratio

Incrementing the numerator
The numerator is incremented when the dwell time in idle speed that would be necessary for the integration part of the idle controller to reach its maximum in case of an existing fault, has elapsed, and the additional waiting period of the diagnostic has passed.

Incrementing the denominator
The denominator is incremented when the conditions for incrementing the general denominator are fulfilled, and when, in accordance with CCR (d) (4.3.2.) (E) (ii), the commanded idle speed increase for catalyst heating has been active for a cumulative time greater than or equal to ten seconds.

14.3.2.2 Rationality Fault: P050A

Monitoring Strategy
Monitoring for engine surge or impermissible engine speed oscillations

Enable Conditions
- Altitude less than 2700 meters above sea level
- Engine running in idle speed (accelerator pedal position = 0)
- Vehicle speed = 0
- Commanded idle speed increase for catalyst heating is active

Malfunction Criteria
A rationality fault is detected when engine speed oscillations greater than the setpoint idle speed fluctuation permanently occur and the total sum of the areas formed from these positive and negative engine speed gradients exceed a calibratable threshold (see illustration below).






Flowchart






14.4 Engine speed sensor






14.5 Signal range check for input sensor
Refer to Input / Output table in applicable OBD Group submission for list of sensors.






14.6 Mass air flow sensor monitoring (MAF)

14.6.1 Single MAF Sensor System






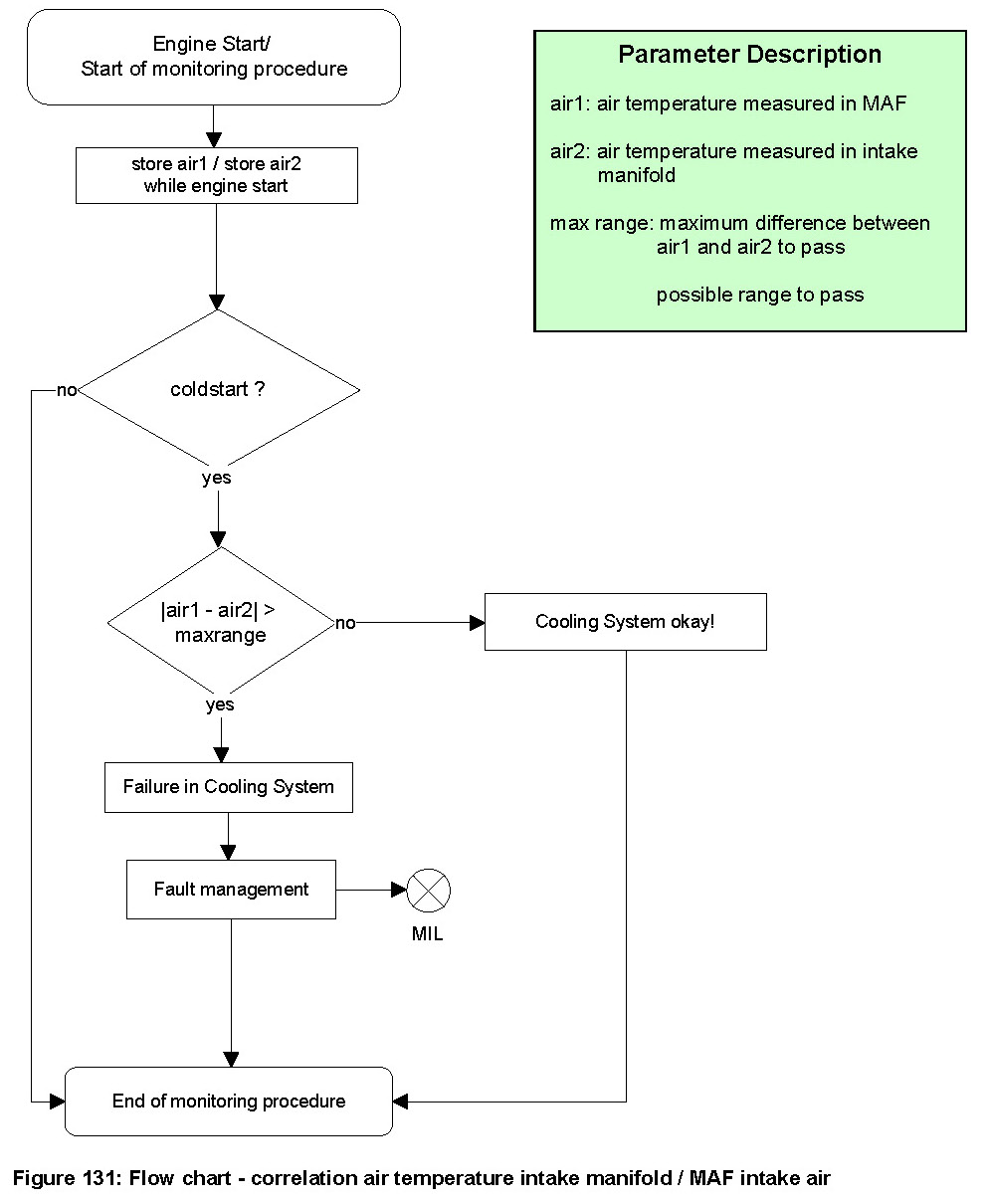
14.6.2 Correlation Air temperature intake manifold/ MAF intake air

General description
The main parts, that belong to the cross check, are shown in Figure 129.






To run a cross check it is necessary to compare the two temperature signals during the cold start. In this case the MAF air temperature and intake manifold air temperature have to be in an sufficient range.

Monitor structure
In case that the difference between MAF air temperature and the intake manifold air temperature is to big during a cold-start, the monitoring system detects a "correlation fault" between these both sensor signals.






Flowchart






14.7 Vehicle speed sensor (VSS)

14.7.1 Vehicle Speed Signal Monitoring via ESP/ABS

14.7.1.1 General Description
The vehicle speed signal faults detected by the ESP/ABS control module are transmitted to the ECM via the FlexRay/CAN bus by means of an OBD error nibble (= half-byte = 4 bits) which contains the fault information of each wheel speed sensor. Obtaining the fault information, the ECM forwards it to its fault memory. A fault code is only registered in the ECM if none of the wheel speed sensors provides the ESP/ABS control module with a valid signal, and thus the MIL is commanded on if none of the wheel speed sensors is fault-free.






14.7.1.2 Vehicle Speed Signal faulty - P0501/P0502

Monitoring Strategy
The EPS/ASB fault memory is read out.

Enable Conditions
These diagnostics in the brake control module are run continuously; hence no enable conditions are defined.

Malfunction Criteria
In the ESP/ABS control module, the individual fault states of the wheel speed sensors are mapped to an error nibble, and in the ECM they are classified either as electrical faults or rationality faults and assigned to a P-Code, respectively. The MIL is commanded on if none of the individual signals from the wheel speed sensors is assessed as fault-free.






14.7.2 Vehicle Speed Signal Monitoring via Deceleration Fuel Cut-Off Check

14.7.2.1 General Description
The ECM receives the vehicle speed signal via the FlexRay/CAN bus from the ESP/ABS control module. The ESP/ABS control module calculates the vehicle speed from the signals of the four wheel speed sensors and sends the information to the ECM.
The ECM monitors the incoming vehicle speed information regarding signal range validity and rationality.

14.7.2.2 Vehicle Speed Signal too high - U0415

Monitoring Strategy
The vehicle speed signal must not exceed an upper threshold.

Enable Conditions
No enable conditions defined.

Malfunction Criteria
The vehicle speed signal sent from the ESP/ABS control module to the ECM is monitored and must not exceed an upper threshold. When the upper vehicle speed threshold is exceeded, a failure is detected.

Flowchart






Flowchart






14.7.2.3 In-Use Monitor Performance Ratio

Incrementing the numerator
The numerator is incremented after the enable conditions (i.e. the deceleration fuel cut-off is active, the engine temperature is greater than a threshold, the engine speed is within a defined engine speed range) of the deceleration fuel cut-off rationality check have been fulfilled beyond the fault confirmation time.

Incrementing the denominator
The denominator is incremented when the conditions for incrementing the general denominator (according to CCR (d) (4.3.2) (E) (ii)) are fulfilled.

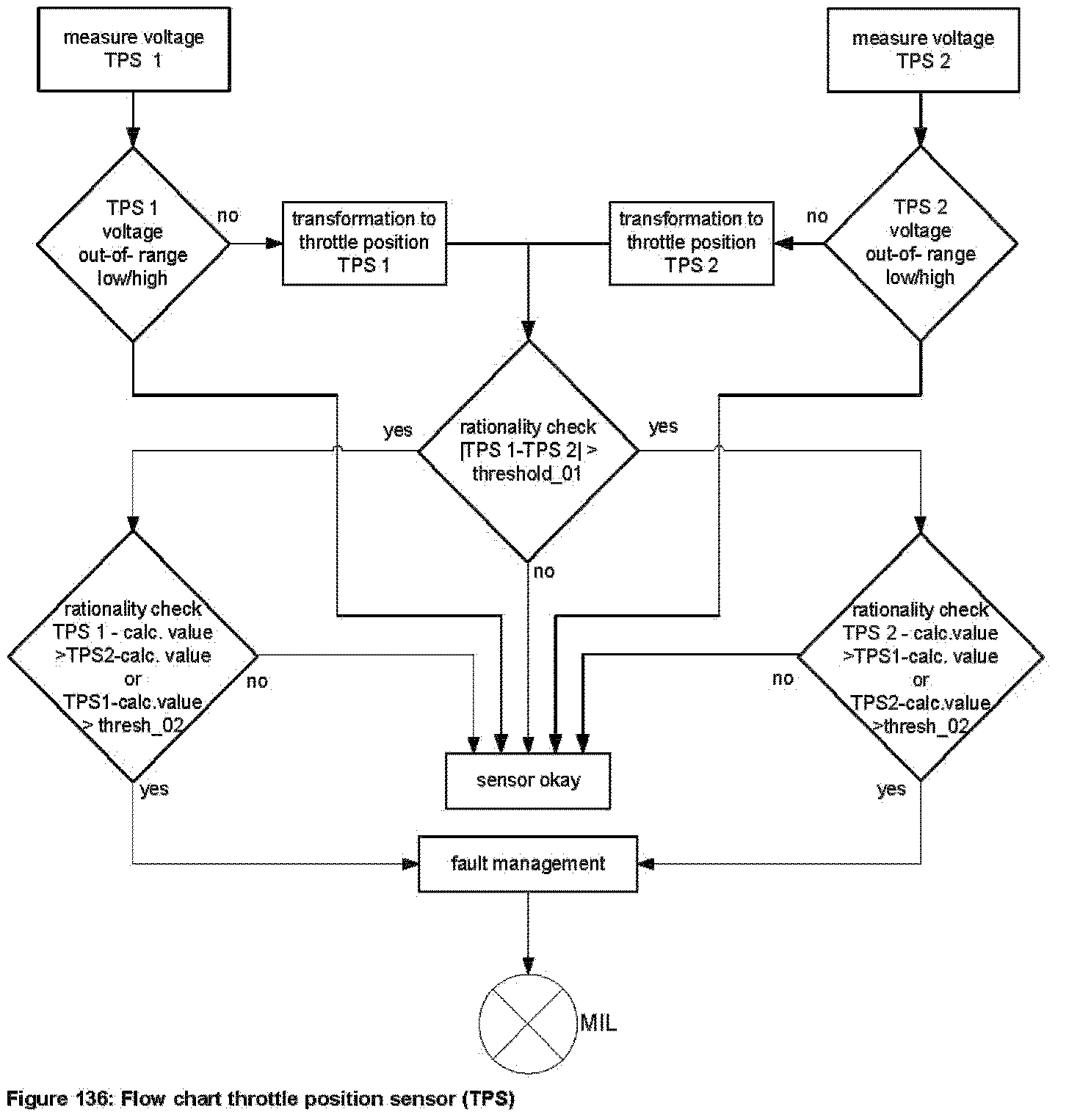
14.8 Throttle position sensor (throttle unit with E-gas actuator)
The throttle body consists of two potentiometers (reversed voltage logic). During the first start, the potentiometer characteristics are adapted and stored. The diagnosis monitors the corrected values of potentiometer 1 and 2. In case of a higher difference than a threshold value both signals are compared to the engine load to determine and disable the faulty one. A fault code will be stored and the MIL will be illuminated.






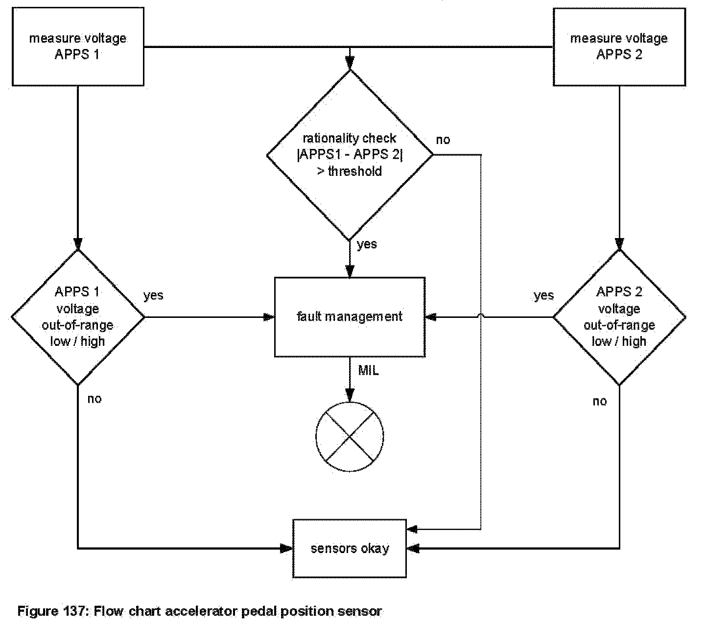
14.9 Accelerator pedal position sensor (APPS)






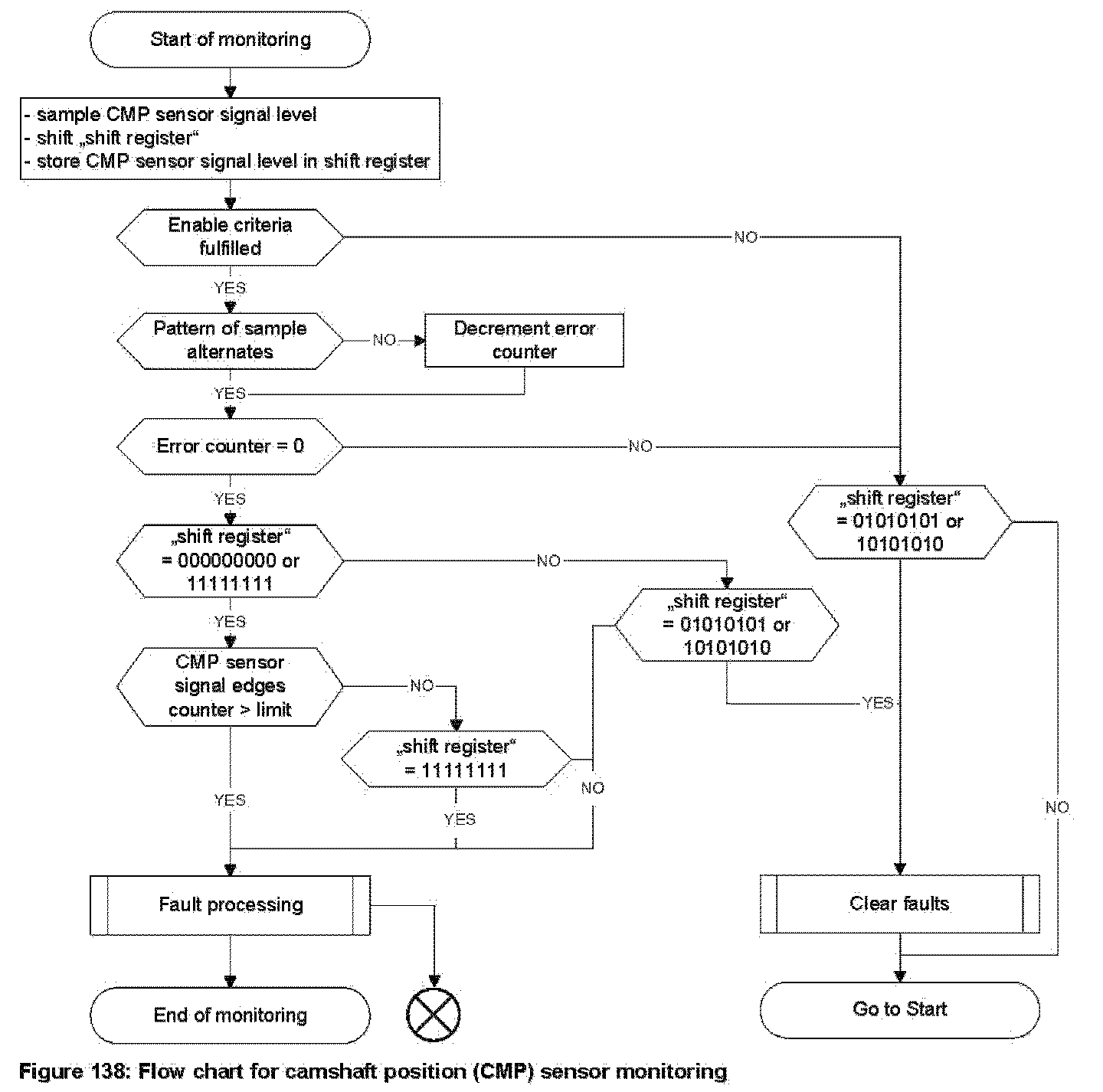
14.10 Camshaft position (CMP) sensor






14.11 Boost pressure control valve
Not applicable.

14.12 Boost pressure sensor
Not applicable.

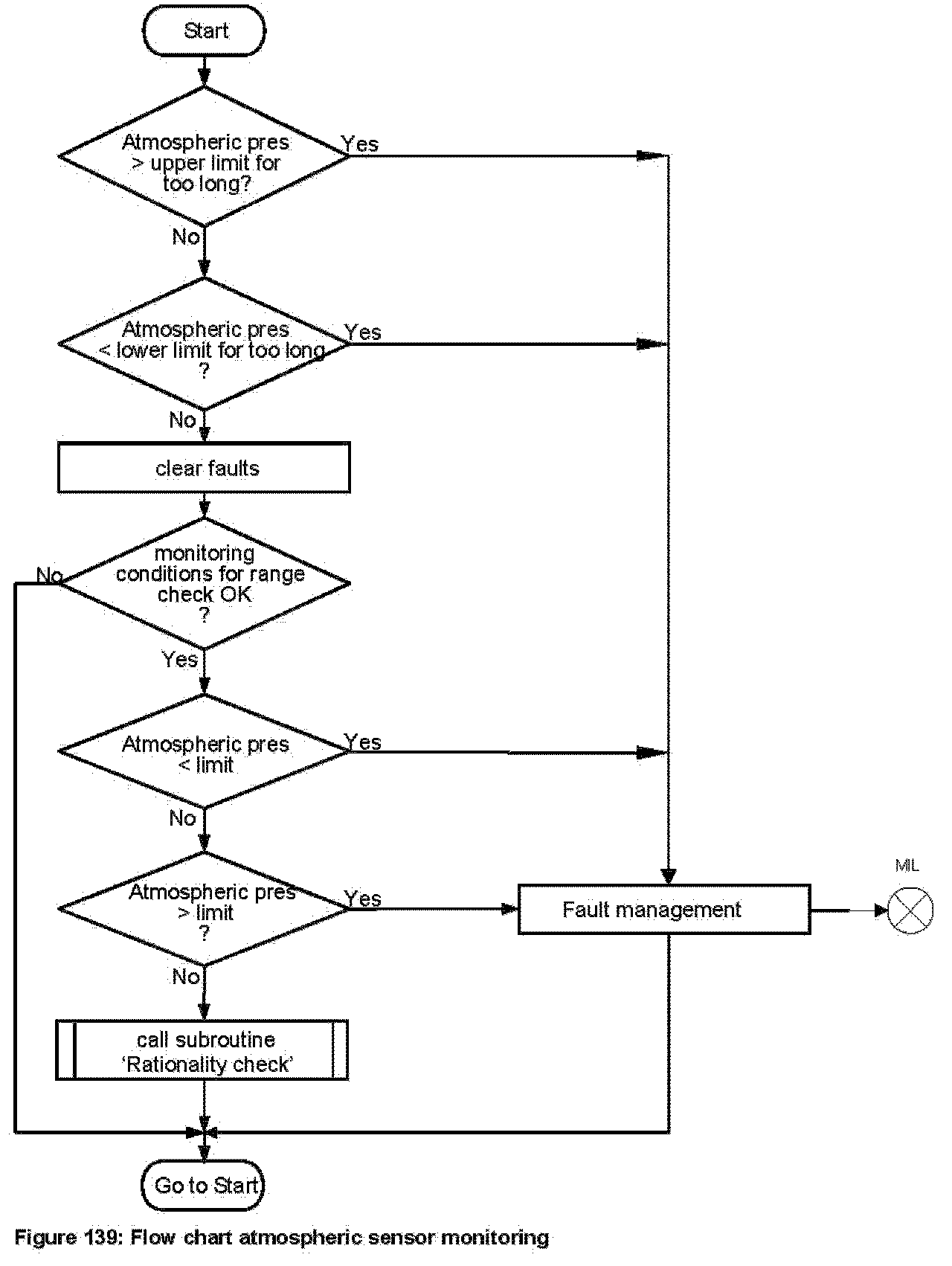
14.13 Atmospheric Pressure Sensor

14.13.1 General description
The atmospheric pressure sensor monitor checks for circuit continuity, out of range signals and a rationality check.

14.13.2 Monitoring function description

Circuit Continuity
If the atmospheric pressure exceeds an upper limit for too long, a short circuit to battery is detected and a Atmospheric Pressure Circuit High fault is set.

If the atmospheric pressure stays below a lower limit for too long, a short circuit to ground is detected and a Atmospheric Pressure Circuit Low fault is set.

Range Check
If the atmospheric pressure exceeds an upper limit for too long, out of range high is detected, and a Atmospheric Pressure Circuit fault is set.

If the atmospheric pressure stays below a lower limit for too long, out of range low is detected, and a Atmospheric Pressure Circuit fault is set.

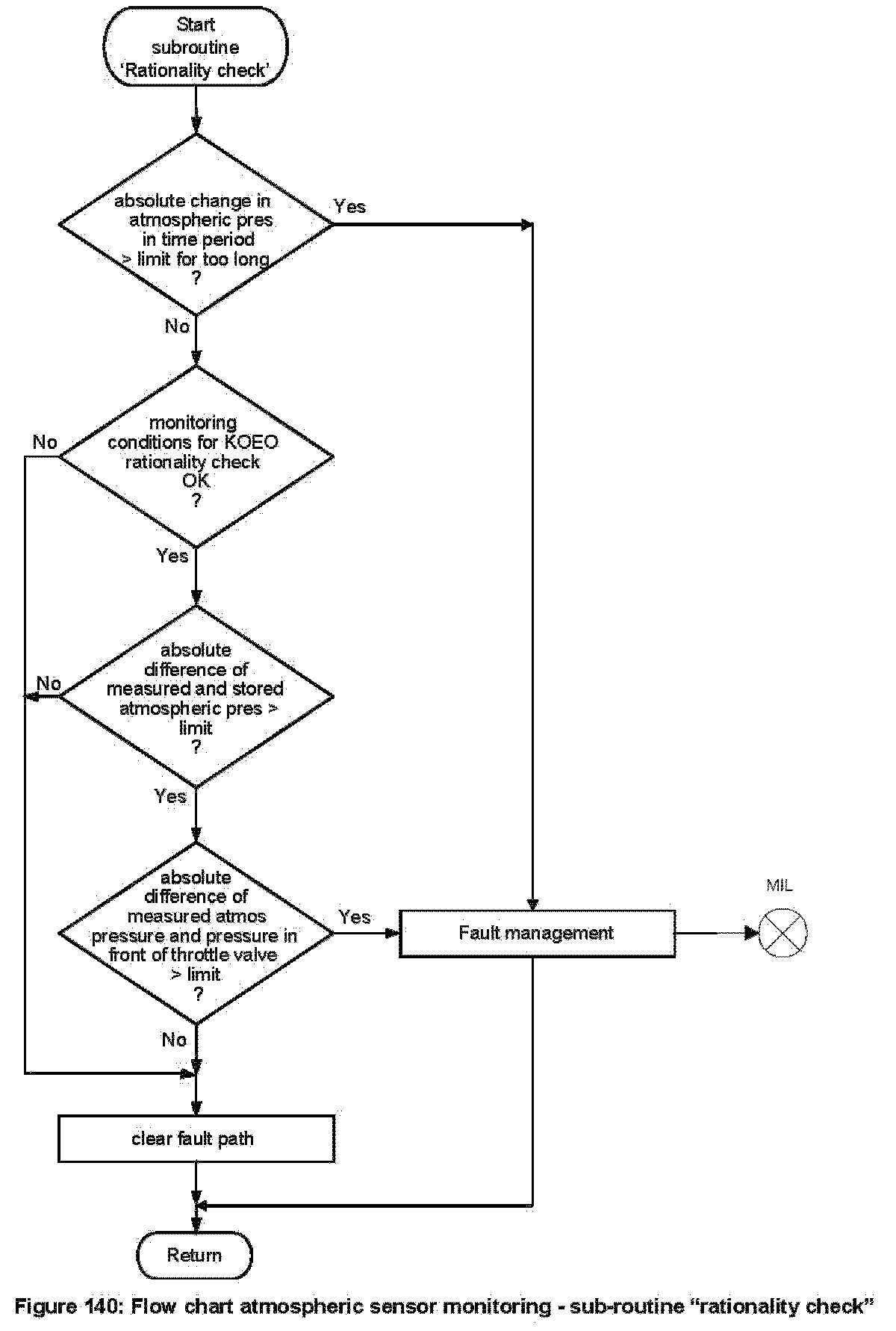
Key On, Engine Off (KOEO) Check
The KOEO check compares the atmospheric pressure at KOEO with the value stored at the last engine shut down. If this is not the same, and the atmospheric pressure is not similar to the upstream throttle pressure at KOEO, an Atmospheric Pressure Circuit Range/Performance fault is set.

14.13.3 Flow charts atmospheric sensor monitoring






Flow chart atmospheric sensor monitoring - sub-routine "rationality check"






14.14 Ambient Air Temperature (AAT) Monitor

14.14.1 Concepts receiving AAT over CAN

General Description
The AAT monitor checks that the measured AAT value is valid. It checks that the CAN message is received & uncorrupted; that the AAT value received is valid and that the AAT is plausible.

Monitoring Strategy
The monitor comprises four parts:
1. CAN message check - if the CAN message containing AAT is not received, or is incomplete or corrupted, a fault is detected
2. AAT is compared to upper and lower limits; if outside of these limits an out-of-range fault is detected
3. Rationality check at cold start - immediately after a cold start, AAT is compared to Intake Air Temperature; if the difference between the two is outside of limits, a fault is detected
4. Rationality check at normal engine temperature - AAT is compared to a modelled value; if the difference is outside of limits, a fault is detected.

















14.15 Knock sensor monitoring (KS)

14.15.1 General description
The knock sensor signals are evaluated and processed in a custom integrated circuit (IC). This IC is controlled by the ECM microprocessor and the processed signals from the knock IC are sent to the microprocessor for knock control and diagnosis.






The knock sensor monitor checks for electrical circuit faults and signal plausibility. In some cases, it can also detect excessive engine noise due to (for example) piston or valve gear problems.


14.15.2 Monitoring function description

Zero test
For monitoring purposes the knock sensor signals can be switched off and the integrated circuit is operated with a "zero signal" as input. The zero signal is integrated in the circuit and the integrator output at the beginning (int_beg) and at the end (int_end) of a monitoring window is used for diagnostics.

Integrator check
The first part monitors the integrator value at the beginning of the measuring window, which is typically about 715 mV. If the absolute value of the difference between integrator and 715 mV exceeds a limit on a number of occasions, a Knock Control System Error fault is set.

Integrator gradient check
A second check is performed by monitoring the gradient of the integrator. The difference in the integrator output between the end and beginning of the measuring window is compared against a limit. If the absolute value of this difference exceeds the limit on a number of occasions, a Knock Control System Error fault is set.

Monitoring structure pulse test
For monitoring purposes the knock sensor signals can be switched off and the integrated circuit is operated with a "test pulse" as input.

For an advanced diagnosis a test pulse can be generated at the input of the knock control circuit. In this mode, the test pulse signal is integrated instead of the signal from the knock sensors.

The integral of the test pulse is calculated in a monitoring window. The test pulse signal is integrated in the circuit and the integrator output at the beginning (int_beg) and at the end (int_end) of a monitoring window is used for diagnostics.

Therefore the content of the signal integrator at the beginning of the measuring window is subtracted from its content at the end of the window. If the difference is below a limit for a number of samples, a Knock Control System Error fault is set.

Monitoring structure knock sensor monitor
A reference signal (uref) is calculated based on the knock sensor signal. This reference value represents the basic noise of the current cylinder being monitored.
If uref exceeds the upper limit for a number of samples, a Knock Sensor Circuit High fault is set.
If uref stays below the lower limit for a number of samples, a Knock Sensor Circuit Low fault is set.

14.15.3 Flow charts knock control monitoring






Flow chart knock control monitoring - pulse test






Flow chart knock control circuit monitoring






14.16 Diagnosis of Double Clutch Transmission

General Description
The gearbox is fitted with a oil temperature sensor, 2 rotation speed sensors (in/out), a shift lever sensor and 1 for reverse gear. Based on these sensors the diagnosis is checking if the gearbox is working correctly. For controlling the gearbox there are 7 pressure regulators and 2 magnetic valves necessary.
With the pressure regulators the clutches, the cooling, the system are controlled. The magnetic valves are need for the selection of the clutches. Also there's one valve for thermo management. BUS system is CAN.

1. Start Stop
For start stop function there is an Electrical oil pump needed. It is controlled via driver. The ATCU detects temperature and failure of EOP via CAN.

2. Plausibility Checks

2a. Shift lever diagnosis
Based on the driver action the movement of the shift lever were checked by the shift lever sensors with several plausibility checks. Also the sensors can detect manual shifting.

14.17 Output Stage Check
The output stages are integrated in manufacturer specific IC's:

The IC has a binary diagnostic line (e.g. SJ401).
If the control line of one stage has a different signal than the output line, the logic circuit inside the IC detects a malfunction. The logic circuit within the IC can separate the type of fault to a short circuit to minus, an open line, or a short circuit to plus. The check result will be sent to the ECM via diagnosis line.






To identify which components use the output stage check please refer to the respective OBD Group summary matrix.

14.18 Engine off timer monitoring

14.18.1 General Description
Some monitoring functions require the information that a cold start situation is present on a motor vehicle with an internal combustion engine. A cold start situation is for example detected by temperature sensors fitted to the vehicle, however the temperature values provided by the sensors are not fully reliable. This is because the impact of varying ambient air temperatures and different mounting locations with their different thermal conditions may have a negative influence on the accuracy of the temperature values. As an alternative to the evaluation of the temperature values provided by the temperature sensors, a cold start situation can generally also be detected on the basis of an engine-off time provided by the engine control module.

14.18.2 Engine-Off Time Rationality Check in the case of an engine restart during ECM Keep Alive Time

14.18.2.1 Engine-off time implausible - too long - P150A

Monitoring Strategy
The engine-off time provided by the instrument cluster is compared against the ECM keep alive time.

Enable Conditions
- Ignition on
- CAN communication active

Malfunction Criteria
If the difference between the engine-off time provided by the instrument cluster and the engine-off time obtained from the ECM keep alive time counter is greater than a positive upper threshold value, an implausibly long engine-off time is detected.

Flowchart






14.18.2.2 Engine-off time implausible - too short - P150A

Monitoring Strategy
The engine-off time provided by the instrument cluster is compared against the ECM keep alive time.

Enable Conditions
- Ignition on
- CAN communication active

Malfunction Criteria
If the difference between the engine-off time provided by the instrument cluster and the engine-off time obtained from the ECM keep alive time counter is less than a negative lower threshold value, an implausibly short engine-off time is detected.






14.18.3 Engine-Off Time Rationality Check in the case of an engine restart post to ECM Keep Alive Time

In this case, the engine-off time provided by the instrument cluster control module can only be assessed as "implausible - too short", as the ECM keep alive time has a defined limit, after which the engine-off time cannot be assessed as "implausible - too long", because after the ECM keep alive time, it will always be greater than the maximum keep alive time, and thus a comparison does not provide a result.

14.18.3.1 Engine-off time implausible - too short - P150A

Monitoring Strategy
The engine-off time provided by the instrument cluster is compared against the maximum ECM keep alive time.

Enable Conditions
- Ignition on
- CAN communication active

Malfunction Criteria
If the difference between the engine-off time provided by the instrument cluster and the maximum engine-off time obtained from the ECM keep alive time counter is less than a negative lower threshold value, an implausibly short engine-off time is detected.