Curiosii for ever!: Car repair manuals for everyone.

Information Bus: Diagrams



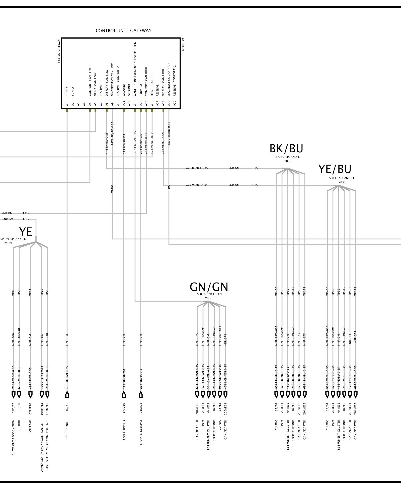
CU Gateway - Sheet 07


CU Gateway - Sheet 07 (Part 1):





CU Gateway - Sheet 07 (Part 2):





CU Gateway - Sheet 07 (Part 3):





CU Gateway - Sheet 07 (Part 4):






Diagrams: Other diagrams referred to by name and sheet number/coordinate (i.e. "Instrument Cluster 3/C5") within these diagrams can be found at the vehicle level under Diagrams By Name. Diagrams By Name