Curiosii for ever!: Car repair manuals for everyone.

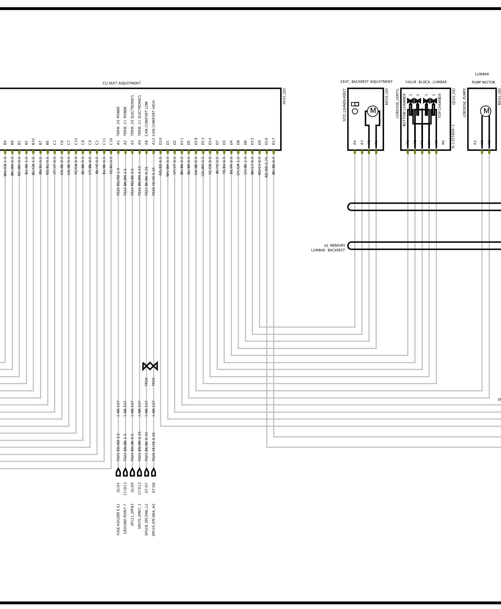
Driver Seat Memory Control Unit - Sheet 10AM



Driver Seat Memory Control Unit - Sheet 10AM


Driver Seat Memory Control Unit - Sheet 10AM (Part 1):





Driver Seat Memory Control Unit - Sheet 10AM (Part 2):





Driver Seat Memory Control Unit - Sheet 10AM (Part 3):






Diagrams: Other diagrams referred to by name and sheet number/coordinate (i.e. "Instrument Cluster 3/C5") within these diagrams can be found at the vehicle level under Diagrams By Name. Diagrams By Name