Curiosii for ever!: Car repair manuals for everyone.

Fuel System Monitoring

Fuel System Monitoring

Diagnostic Overview / Monitoring Function:
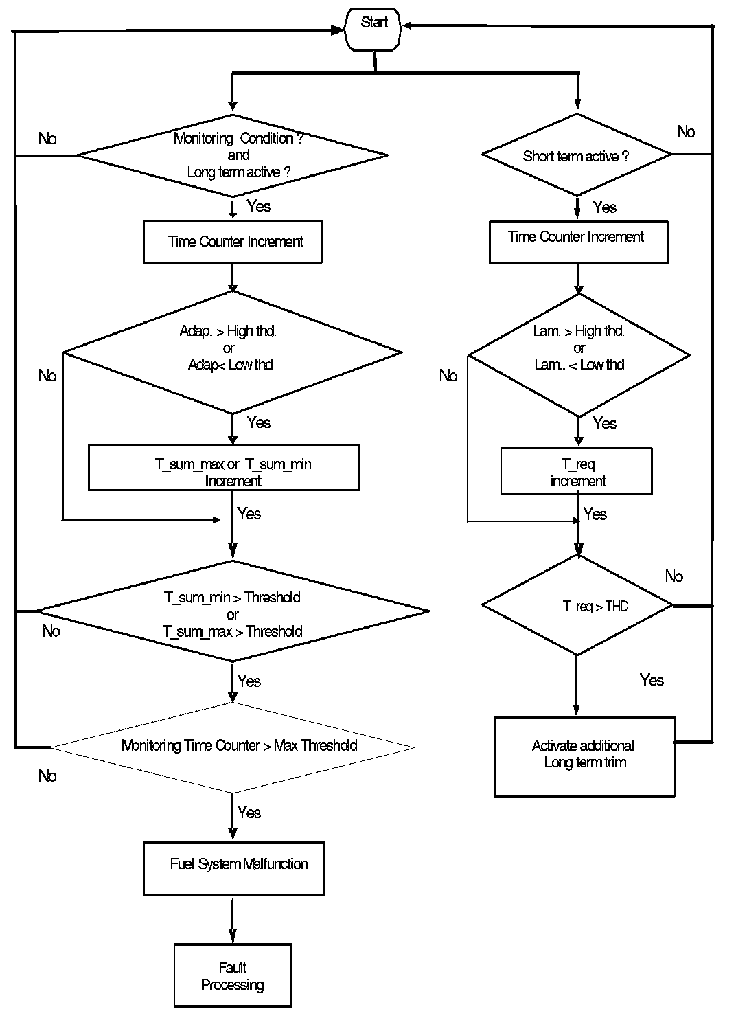
The fuel system diagnosis is monitoring the long term fuel trim deviation based on the lambda adaptation function. This evaluation of the long term fuel trim is active during its learning process and is not active during canister purge phases of the evaporative system. Because of this an additional learning process (forced adaptation) can be started in case of large deviations of the short term fuel trim (lambda controller) and the evaluation can run. When monitoring conditions are met different timers are started to react on failure and no failure case.

If no failure symptom is present the end of diagnostic timer is incremented and when exceeding a calibration threshold diagnostic is declared to be passed without failure.

The error is detected as soon as one of the timers reaches its calibration threshold.

Similar Conditions Function
When the engine management system recognizes a failure in the misfire or fuel systems, the engine management system is required to record the conditions present when the fault occurred. These recorded conditions include engine speed, engine load (MAF), and warm up status of the first event that resulted in the storage of a code. These conditions are referred to as similar conditions.

Once the similar conditions are met without a failure in the misfire or fuel system, the flag is set to 1. Once this flag is set the driving cycle counter for that failure can be decrement.

The code and stored freeze frame conditions may be erased if similar conditions are not encountered during the next 80 driving cycles immediately following the initial detection of the malfunction.

The MIL may be extinguished after three sequential driving cycles in which similar conditions have been encountered without exceeding the thresholds of the fuel system diagnostic.

Flowchart: Evaluation of the long term fuel control






Trim Control Plausibility Monitoring

Monitoring function:
The trim control plausibility monitoring detects a high deviation of the I-share of lambda trim control. If it exceeds given thresholds the malfunction is detected.

Monitoring description:






Flowchart






Oxygen Sensor Monitoring (linear upstream / binary downstream)

Upstream Oxygen Sensor Monitoring (linear)

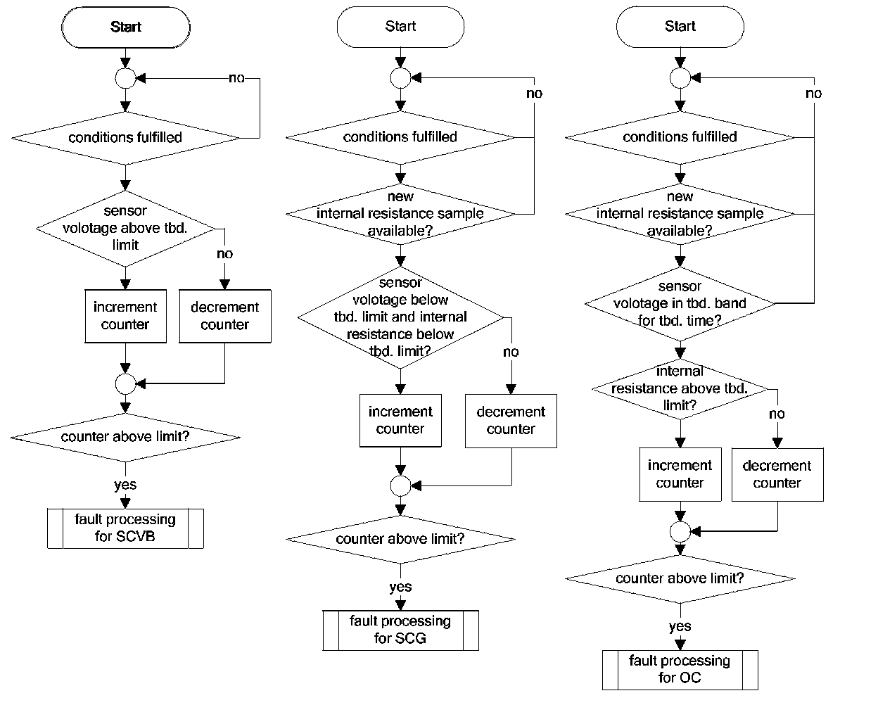
Upstream Oxygen Sensor - Short Circuit Monitoring


Monitoring function:
The oxygen sensor circuit monitoring detects the malfunctions by evaluating the error information received from oxygen sensor microcontroller:

- Short circuit of sensor signal to battery voltage
- Short circuit of sensor signal to ECM ground

If one of the above mentioned malfunctions is detected, the corresponding fault code is stored.

Flowchart






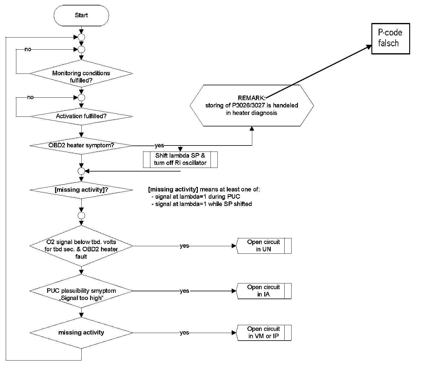
Upstream Oxygen Sensor - Open Circuit Monitoring

Monitoring Description:
This function determines, if an open circuit in any of the four electric lines (Reference Voltage, Virtual Ground, Pumping Current and Trim Current) is present in the WRAF Sensor. This function shall be triggered only if one of the following diagnosis has completed (to set the readiness bit), which are 'Upstream Oxygen Sensor - Signal Monitoring During Fuel Cutoff' and 'Upstream Oxygen Sensor - Heater Monitoring' and the WRAF sensor activity check. The function shall go to the state = "active" only if one of the above diagnosis detected a fault.

(Reference Voltage)
If a heater error exists and sensor voltage is too low, while the internal resistance measurement is turned off, an open circuit in the line 'Reference voltage' occurred. Before the internal resistance measurement is turned off, the sensor temperature-failure is stored.

(Virtual Ground) or (Pumping Current)
An open circuit in line Virtual Ground or in the line Pumping current can be detected if the sensor signal sticks near lambda 1. The sensor non-activity can be detected by the Oxygen Sensor Signal Monitoring During Fuel Cut-off (signal voltage below e.g. 2.1 V) in fuel cut off or WRAF sens activity check.

(Trim Current)
If the sensor shows an augmented gain, i.e. the sensor signal is higher than the nominal characteristic line, the plausibility test during the fuel cutoff phase shall detect this symptom (signal voltage above e.g. 5.6 V) during fuel cut off) and an Open Circuit is assigned to the line Trim Current.

Flowchart:






Upstream Oxygen Sensor - Signal Controller Monitoring

Diagnostic Overview:

Sec (e) (7.2)
This function will detect an error during the initialization and/or operation of a WRAF sensor controller through SPI communication. Information communicated from the Basic Software (BSW) is used for initialization and communication between application software (ASW) and the controller. This is used to determine if the function is working properly.

Monitoring Function:

Sec (e) (7.2.1)
After an ECU reset, the WRAF sensor controller is started and the diagnosis checks if the initialization has been performed in the allowed time. If not successful, then a DTC will be stored. If this is successful, then the last and current values of the communication error counter are compared in every diagnosis cycle. If differences are found too often, then the communication between CPU and sensor controller has a problem and the corresponding fault code is set.
All of the above checks are performed internal to the ECU. (See flowchart)

Flowchart:






Upstream Oxygen Sensor - Sensor-in-Air Check

Monitoring description:
The oxygen sensor in air check monitors if the sensor is attached to the exhaust pipe and whether the exhaust is sampled correctly (no leakage). A malfunction is detected if the oxygen sensor voltage is above a threshold (shows too lean mixture in part load or full load) for a specified time.

Flowchart:






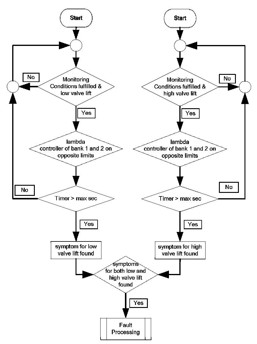
Upstream Oxygen Sensor - Swapped Sensors Check

Monitoring Description:
This function will detect if the Oxygen Sensor wire harness has been cross connected, i.e., Bank 1 with Bank 2. This is performed by the use of the output of the fuel correction (lambda controller) of each bank. If this control is on opposite limits at bank 1 and bank 2, the sensors are swapped and the corresponding fault code is stored.
For a successful detection of the error, the symptom must have been detected in both high and low valve lift mode.

Flowchart:






Upstream Oxygen Sensor - Active Signal Check (Shift to lean / rich)

Monitoring Function

Sec (e)(7.1.1)(e)(6.2)

This monitor is an enhancement of the Downstream Oxygen Sensor - Active Signal Check (Stuck lean / rich) and the Trim Control Plausibility Monitoring. Its purpose is to help determine the root cause of a sticking downstream sensor signal or a implausible high I-share of the fuel trim controller.
The monitor will only be enabled if a fuel correction fault has been detected and a malfunction code has been stored or if the rear sensor signal check has detected, that the rear sensor signal is very rich or very lean and the corresponding malfunction fault code has stored.
If one of the listed fault codes exists, this diagnosis will be enabled to determine if the root cause of the malfunction is due to a stuck signal or characteristic line shift of the upstream O2 sensor or due to a stuck signal of the downstream O2 sensor or another system malfunction, i.e. vacuum leak, injector, etc...
If it has been determined that the upstream O2 signal was the root cause of the fuel correction fault, the appropriate DTC will be stored along with the fuel correction DTC or with the downstream sensor stuck DTC.

Sensor Monitoring - characteristic shift up to rich






Sensor Monitoring - characteristic shift up to rich






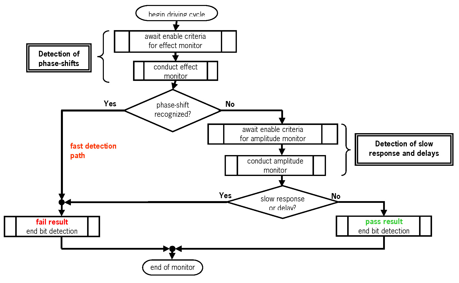
Upstream Oxygen Sensor - Signal Dynamic Monitoring
(Slow Response/Delay/Symmetrical/Asymmetrical)


Monitoring Function

Monitoring strategy
The oxygen sensor signal dynamic monitoring detects deviations of the dynamic behavior of the sensor signal compared to the nominal behavior. The change of the dynamic behavior can be caused by extreme aging of the sensor or a low sensor temperature which slows down the sensor compared to the nominal behavior.
Phase shifts are detected by the effect monitor. Slow response and delays are detected by the amplitude monitor.
Numbers given in this chapter are as examples. They are typical values but might vary depending on vehicle type. Please see summary tables for exact values.






Effect Monitor - Function Principle

Determination of the diagnostic value
- Switch to different PI-gains
- Awaiting a stabilization time of typically 2 sec for trim control
- Determination of the diagnostic samples by integrating the trim control P-share for 5 sec
- Two integration cycles are conducted. The average value of both cycles yields the final diagnostic criteria
- The diagnostic criteria is normalized to the amplitude dynamic monitor

Failure detection
- A pass result of the monitoring path is obtained if the diagnostic value is below the failure threshold (e.g. 0.9).
- If not, a fail result is obtained.






Amplitude monitor - Function principle

Determination of the diagnostic value
- Switch to different PI-gains
- Amplitude measurement of the filtered WRAF sensor signal during a forced stimulation period (corresponding to one diagnostic cycle)
- The respective minimum/maximum values are derived from defined time slots (e.g. 100 ms-650 ms)
- These time slots only depend on engine load and engine speed, and are NOT impacted by the WRAF sensor response behavior
- The measured amplitudes are referenced to those of a nominal and limit sensor, under consideration of the engine load and engine speed.
- After reaching the required number of diagnostic cycles (10), the diagnostic value is calculated as mean of 10 cycles.

Failure detection
- A pass result of the monitoring path is obtained if the diagnostic value is below the threshold (e.g. 0.9).
- If not, a fail result is obtained.






Effect and amplitude monitoring paths are assigned to one trouble code, i.e. P0133/P0153 This is necessary to ensure a robust and unique MIL illumination within subsequent DTCs, since some dynamic failure patterns may be detected by both monitoring paths.

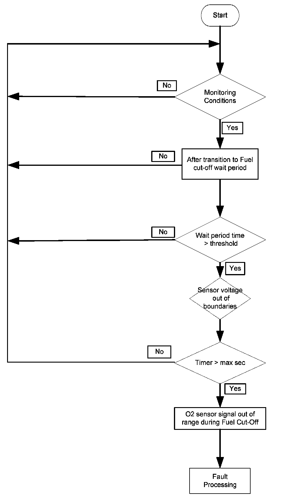
Upstream Oxygen Sensor - Signal Monitoring During Fuel Cut-off

Monitoring function
The oxygen sensor signal monitoring during fuel cut-off detects if the oxygen sensor signal is not plausible during fuel cut-off. A malfunction is detected if the oxygen sensor voltage is outside the normal operating voltage range (e.g. 3.1 V ... 5.68 V).)
If the oxygen sensor signal voltage is between e.g. 2.1 ... 3.1 V) during fuel cut-off, then the signal is not plausible.
If the oxygen sensor signal voltage is above a threshold during fuel cut-off (e.g. 5.6 V) or below a threshold (e.g. 2.1 V) then the open circuit diagnostic function is triggered (see chapter 'Oxygen Sensor Monitoring - Open Circuit'). The fault processing continues in this function.

Flowchart:






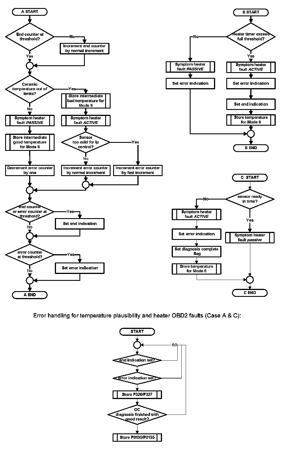
Upstream Oxygen Sensor - Heater Monitoring

Diagnostic Overview:

Sec (e) (7.2.3)

The purpose of this function is to detect oxygen sensor heater failures that would lead to an increase in emissions beyond the thresholds stated in the appropriate regulations. The enable conditions for the individual symptom monitors are different, please check the monitoring function.

The diagnosis shall be carried out by determining whether the measured oxygen sensor ceramic temperature falls below set limits over a number of measurement cycles. The violation of the limit is evaluated on a statistical "n out of m" basis.

Deviations in the oxygen sensor ceramic temperature or the oxygen sensor not being operatively ready in a timely manner (because of a too low temperature) can lead to an increase in emissions above the applicable standards or prevent the sensor signal from being used as a diagnostic system monitoring device. Deviations may occur due to, for example, ageing of the heater element, defective wiring, increased heater circuit connector contact resistance, defective heater driver etc.

Monitoring Function:
The diagnosis strategy is based on a statistical evaluation of the oxygen sensor ceramic temperature over a pre-defined number of monitoring cycles. The oxygen sensor ceramic temperature is obtained indirectly via the measured internal resistance of the sensor.

If the sensor is not ready after a defined time (e.g. 30s after start))* the sensor is set to forced readiness mode and the Upstream Oxygen Sensor Heater Monitoring is started.

Three cases can appear:
- sensor temperature is invalid (no measurement of sensor temperature possible because of an ECU internal (electrical) failure)
--> P0606 is stored
This monitor is started at the end of the warm up phase and continues for the rest of the driving cycle

- sensor temperature is outside the control band
This monitor is started after tbd. seconds after the basic sensor readiness was determined (to allow for the sensor temperature to reach the control band) and continues for the rest of the driving cycle.
The monitor has two failure detection times:
- short detection time (temperature signal at limit, suspicion of sensor signal line breaks)
- normal detection time (suspicion of weak heater)

A low sensor temperature can be caused by a weak heater or a open circuit in the temperature measurement line (line UN). After a low sensor temperature has been detected, the general temperature failure is stored. Then the open circuit diagnosis is triggered to check, if an open circuit in line UN is present. If there is an open circuit, then open circuit fault code is stored (see chapter 'Oxygen Sensor Monitoring - Open Circuit' and picture below). If there is no open circuit present, then the heater fault code is stored.

The parameter for the assessment is the ceramic temperature (converted value of the measured internal resistance).
The "ready" will be forced to set no later than 30 sec.
It is not necessary to perform several driving cycle to reach a result of that diagnosis, one driving cycle is sufficient.
If the enable criteria are set, the measurement of the temperature will be performed with a cycle of 100 ms and the following counter will run:

1. ok-case (temperature is above 680 °C) ---> The "ok-counter" will be incremented by steps of two (every 100ms) till it reaches 2000 ---> the sensor is diagnosed as properly working.
After the decision is made, the diagnosis is running nevertheless continuously.

2. the sensor is not heated properly (temperature between 650 °C and 680 °C): ---> an "error counter" will be incremented by a two step range till he reaches 2000 ---> an error will be stored.
After the decision is made, the diagnosis is running nevertheless continuously.

3. the sensor is not heated properly at all (temperature below 650 °C) ---> the "error counter" will be incremented by steps of twenty till it reaches 2000 ---> an error will be stored. In this specific case, the error will be detected in a faster time period. After the decision is made, the diagnosis is running nevertheless continuously.

If the heating performance coming back during the driving cycle (the error is not detected anymore), the counter will be decremented by steps of one.

In general, the sensor temperature set point is 780 °C, even under hot start conditions the sensor needs to be heated. Therefore the deterioration of the oxygen heater performance can be detected continuously (The ceramic temperature of an not sufficient heated sensor not reach the 680 °C even under warm start up conditions, e.g. FTP-test bag 3).

Flowchart:






Upstream Oxygen Sensor - Heater Circuit Monitoring

Monitoring function:

Sec (e) (7.3.3)

The oxygen sensor heater circuit monitoring detects the following malfunctions by evaluating the error information received from the power stage:
- HO2S up SCVB
- HO2S up SCG
- HO2S up Open circuit

If one of the above mentioned malfunctions is detected, the corresponding fault code is stored.

Flowchart:






Downstream Oxygen Sensor Monitoring (binary)

Downstream Oxygen Sensor - Circuit Monitoring

Monitoring function:

The oxygen sensor electrical monitor detects the following malfunctions:
- O2S Down signal SCVB
- O2S Down signal SCG
- O2S Down Signal Open circuit

If one of the above mentioned malfunctions is detected, the corresponding fault code is stored.


Flowchart:






Downstream Oxygen Sensor - Signal Dynamic / Plausibility Check During Fuel Cutoff

Monitoring function:
The following plausibility and activity monitoring is carried out: (e) (7.3.2)

Sensor signal plausibility and signal activity monitoring is performed during coasting conditions during fuel cut-off (slow response /sensor signal range too small).

After start of a fuel cut phase, it takes a certain time to purge the catalyst. After this, the signal should drop below a certain limit. It is verified that the signal starts above a certain threshold in the trim control set point range and moves below a certain lean threshold within a specified delay time after start of the fuel cut. A malfunction is detected if the signal was above the rich threshold at start of fuel cut and is still above the threshold after the delay.





If the above mentioned malfunction is detected, the corresponding fault code is stored.

Flowchart






Downstream Oxygen Sensor - Dynamic / Transition Time: Lean to Rich

Monitoring strategy
After leaving a deceleration fuel cut phase the engine is operated rich for a short period to bring the catalyst back into the designated operation point: Catalyst purge. The downstream oxygen sensor's signal gradient at the end of the catalyst purge phase is sampled to determine the too slow sensors. Signal disturbance during "normal" operation is not used for this monitor.






Function Principle






Downstream Oxygen Sensor - Active Signal Check (Stuck lean / rich)

Monitoring Function:

This monitor consists of two parts.

1. Part one monitors the downstream sensor voltage during active fuel trim controller p-share. If the fuel trim control is active, the downstream sensor voltage must be in a band around the trim control set point. If the voltage is outside this band, a mass air flow integral is incremented. If this integral is over a threshold, a malfunction is detected (see also picture below.). When the downstream sensor voltage will not switch to rich before the integral is over a threshold after a fuel cut-off phase, then this fault will be stored, too.

If the above mentioned malfunctions is detected, the corresponding fault code is stored.






2. Part two - Downstream Active Test:
This monitor is an enhancement of the Downstream Oxygen Sensor - Active Signal Check (Stuck lean / rich) and the Trim Control Plausibility Monitoring. Its purpose is to help determine the root cause of a sticking downstream sensor signal or an implausible high I-share of the fuel trim controller.

The monitor will only be enabled if a fuel correction fault has been detected and a malfunction code has been stored or if the rear sensor signal check has detected, that the rear sensor signal is very rich or very lean and the corresponding malfunction fault code has stored.

If one of the listed fault codes exists, this diagnosis will be enabled to determine if the root cause of the malfunction is due to a stuck signal or characteristic line shift of the upstream O2 sensor or due to a stuck signal of the downstream O2 sensor or a system malfunction, i.e. vacuum leak, injector, etc...

If it has been determined that the upstream O2 signal was the root cause of the fuel correction fault, the appropriate DTC will be stored along with the fuel correction or with the downstream sensor stuck DTC (see chapter' Upstream Oxygen Sensor - Active Signal Check (Shift to lean / rich)').

If it has been determined that the downstream sensor signal was the root cause of the fuel correction fault, the appropriate DTC (see table below) will be stored along with the fuel correction or with the downstream sensor stuck DTC.

This function will also detect, if the oxygen sensor wire harness has been cross connected, i.e., Bank 1 with Bank 2. When this failure is present, the downstream sensor voltages of bank 1 and 2 are on opposite limits.

If one of the above mentioned malfunctions is detected, the corresponding fault code is stored.


Flowchart: Downstream Active Test






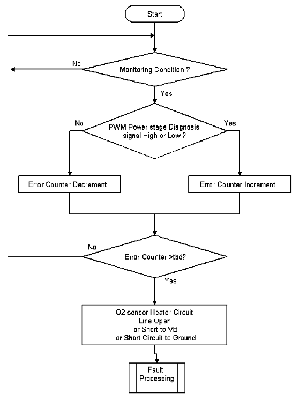
Downstream Oxygen Sensor - Heater Circuit Monitoring

Monitoring Function: Power stage
The purpose of this monitor is to detect errors within the O2 Sensor Heater Circuit. The signal for the O2 sensor heater is pulse-width modulated. The signal of the power stage is monitored internally by the driver. The driver can distinguish between three symptoms:

- HO2S Down SCVB (if duty ratio above tbd. %)
- HO2S Down SCG (if duty ratio below tbd. %)
- HO2S Down Open Line (if duty ratio within both limits)

If one of the above mentioned symptoms is present, a malfunction is detected and the corresponding fault code is stored.

Flowchart:






Downstream Oxygen Sensor - Heater Plausibility Monitoring

Monitoring Function: Circuit
For proper function of the oxygen sensor, the sensor element must be heated.
A non functioning heater delays the sensor readiness for closed loop control and thus influences emissions.
The monitoring strategy is based on the comparison of the O2 sensor resistance to a threshold. The cooling energy of the exhaust gas is calculated and compared to a calibrated threshold, and the diagnosis is activated if the cumulated cooling energy is equal or exceeds the threshold.
Then the O2 sensor resistance is compared to a threshold, and if the resistance higher than the threshold, an O2 sensor heater malfunction is detected and the corresponding fault code is stored.

Flowchart: