Curiosii for ever!: Car repair manuals for everyone.

Fuel Level Sensor: Diagrams



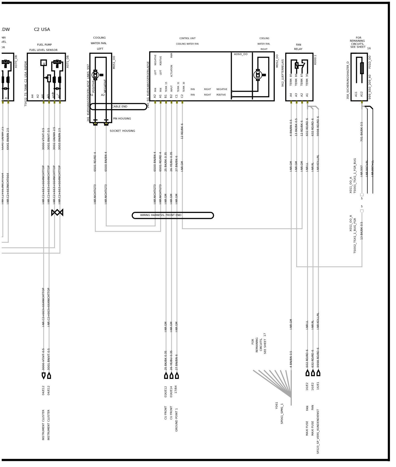
Tank System - Sheet 18











Diagram: Other diagrams referred to by name and sheet number/coordinate (i.e "Instrument Cluster 3/C5") within these diagrams can be found at the vehicle level under Diagrams By Name. Diagrams By Name