Curiosii for ever!: Car repair manuals for everyone.

Knock Sensor Monitoring

Knock Sensor Monitoring

Knock Sensor and Knock Signal Diagnosis
The knock sensor bases on the piezo-electric principle. The engine noise is transformed into a voltage raw signal. The combustion noise is filtered out of this raw signal by a special knock-IC.

The knock-IC, the sensor and the circuit are monitored by several monitors.

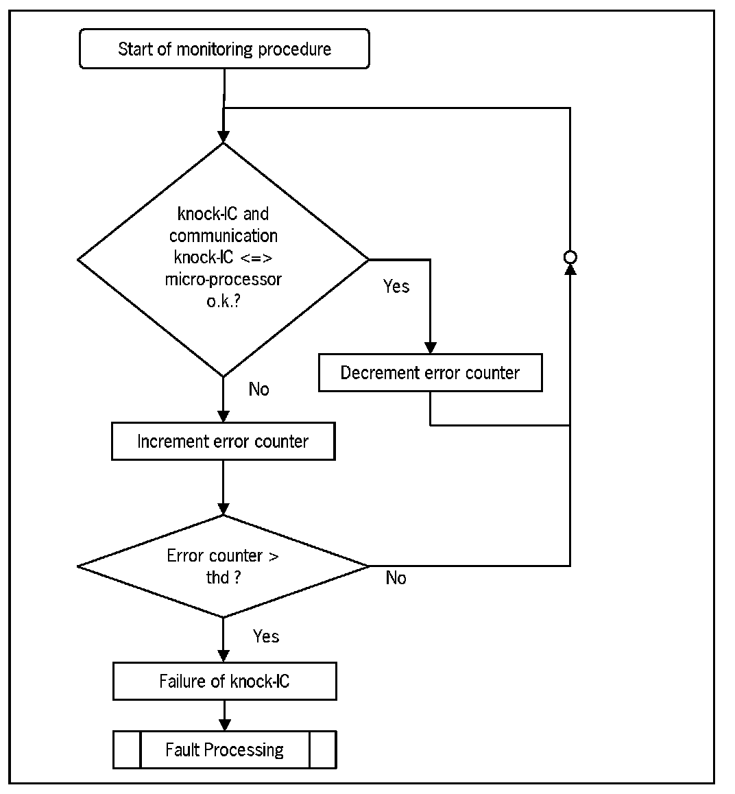
Knock-IC monitor (acquisition)
One monitor verifies the integrity of the knock-IC and the communication between the knock-IC and the main micro-processor.

Monitoring Conditions for knock-IC
- always on

Flowchart: Knock-IC monitor






Monitoring Conditions for basis value monitor
A properly working sensor typically measures a signal at a running engine even if no knocking occurs. Therefore the magnitude of deflection of the knock signal is verified by processing the absolute value in a mean value filter. If the mean value of the absolute knock value does not exceed a certain threshold the error counter for insufficient magnitude is incremented.
If the error counter exceeds a threshold the failure management is triggered and a DTC is stored.

Flowchart: Knock-signal basis value monitor






Knock-signal relative value monitor
The raw signal is typically not constant at a running engine even if no knocking occurs. If the absolute value of the difference between raw signal and filtered signal is below a certain threshold the error counter is incremented.
If the error counter exceeds a threshold the failure management is triggered and a DTC is stored.

Monitoring Conditions for relative value monitor
Knock control enabled
ECT > threshold
Mass air flow > threshold
Engine operation state: NOT deceleration or deceleration fuel cut

Flowchart: Knock-signal relative value monitor