Curiosii for ever!: Car repair manuals for everyone.

Catalyst Monitoring

CATALYST MONITORING

General Description
The diagnosis of the catalyst directly determines the OSC (oxygen storage capacity) of the catalyst and compares the result with the oxygen storage capacity of a modeled borderline catalyst (catalyst deteriorated to the malfunction criteria). The nonlinear correlation between conversion efficiency and oxygen storage capacity has been shown in various investigations.

System overview and catalyst diagnosis structure






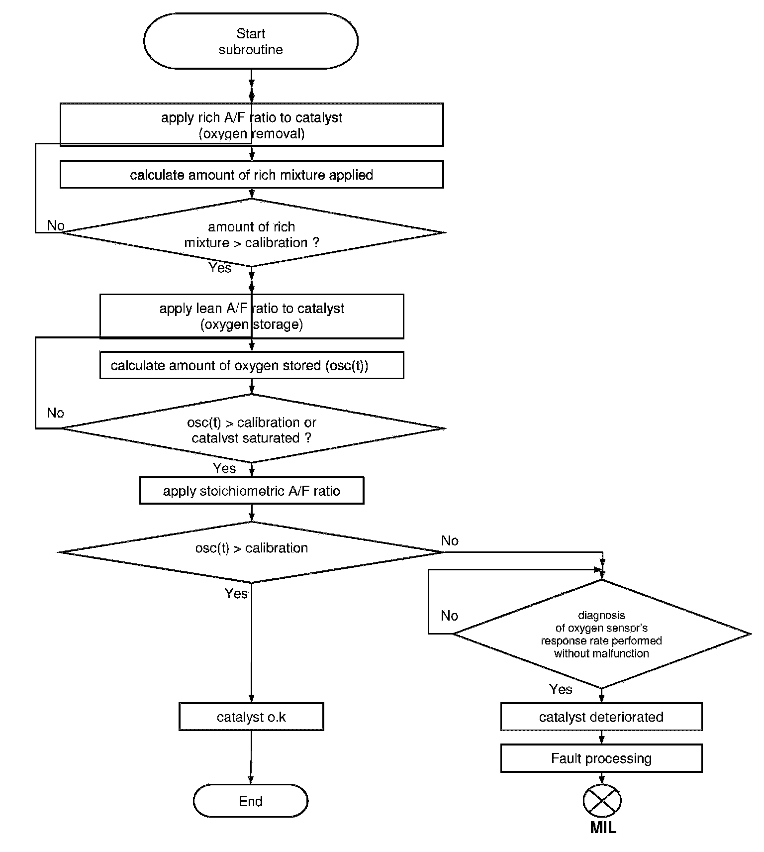
Main Catalyst check
The main catalyst check is based on the direct measurement of the catalyst's OSC during the transition from a rich to a lean air-fuel mixture. The required set up is depicted in figure 1. The air-fuel ratio can be precisely determined with the upstream wide band oxygen sensor. The downstream oxygen sensor delivers information about the OSC of the catalyst.

In a two step process oxygen is first completely flushed out of the catalyst with a rich air-fuel mixture. The downstream oxygen sensor indicates this with a voltage signal that is greater than a calibrated value. In the second step a lean air-fuel mixture is flushed into the catalyst and the amount of oxygen stored is calculated1 right up to the oxygen overflow point.






Oxygen overflow is indicated by a drop in voltage (below a calibrated minimum) of the downstream oxygen sensor's signal.






Monitoring conditions for main catalyst check
- downstream oxygen sensor ready for operation
- no faults of fuel supply system
- fuel control system closed loop active
- no activity of secondary air
- no monitoring of canister purge valve
- no fault of variable camshaft timing
- no fault of throttle position sensor
- no fault of canister purge valve
- no fault of canister purge valve power stage
- no fault of mass airflow sensor
- no fault of misfire detection
- no fault of engine coolant temperature sensor
- no fault of secondary air system
- no fault of upstream oxygen sensor
- no fault of downstream oxygen sensor
- no activity of forced oxygen removal
- modeled catalyst temperature within calibrated range
- modeled catalyst temperature gradient lies below calibrated threshold
- engine exhaust gas mass flow within calibrated range
- time after engine start exceeds calibrated threshold
- desired air-fuel ratio for catalyst diagnosis applied
- engine start temperature exceeds calibrated threshold
- diagnosis of catalyst not yet performed

Flowchart