Vehicle Speed Sensor: Testing and Inspection
Vehicle Speed SignalGeneral Description
The purpose of this diagnostics is to detect vehicle speed CAN errors. This can be a timeout of the messages which contain the vehicle speed signals or a signal received with error value.
Monitoring Conditions:
- ignition key on
- engine running for more than a required time
- battery voltage conditions required for CAN diagnostics fulfilled
Error Symptoms
- signal error (timeout)
- plausibility (signal error value)
Flowchart: Vehicle Speed - CAN Fault Diagnostics
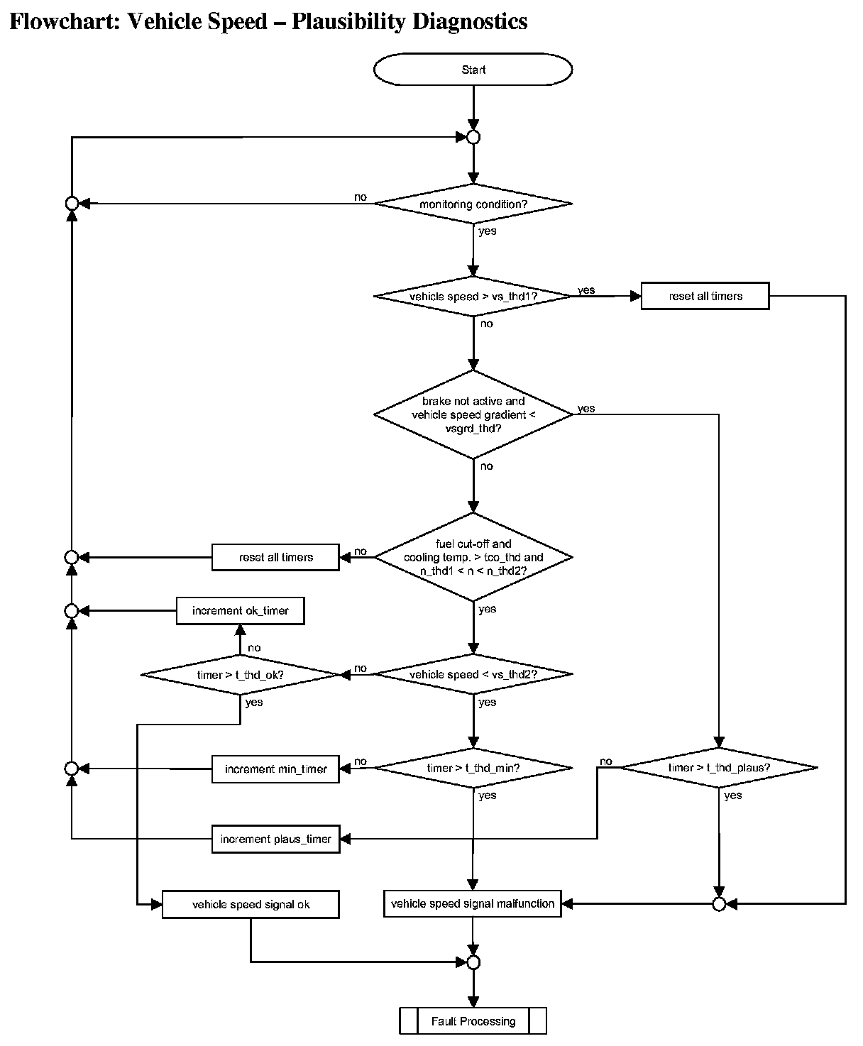
Vehicle Speed - Plausibility Diagnostics
General Description
The purpose of this diagnostics is to detect vehicle speed signal errors.
Max. error is detected if the vehicle speed is higher than a calibratable threshold.
Min. error is detected if the vehicle speed is lower than a calibratable threshold during closed throttle fuel cut-off.
Plausibility error is detected if the negative vehicle speed gradient is lower than a calibratable threshold, while the brake is not actuated.
The vehicle speed signal is diagnosed as not faulty if during closed throttle fuel cut-off the vehicle speed is above the appropriate threshold.
Monitoring Conditions:
- ignition key on
- engine running for more than a required time
- no vehicle speed CAN error present
Error Symptoms
- max. error
- min. error
- plausibility error
Flowchart: Vehicle Speed - Plausibility Diagnostics