Curiosii for ever!: Car repair manuals for everyone.

Engine Control Module: Testing and Inspection

Engine control unit

General Description
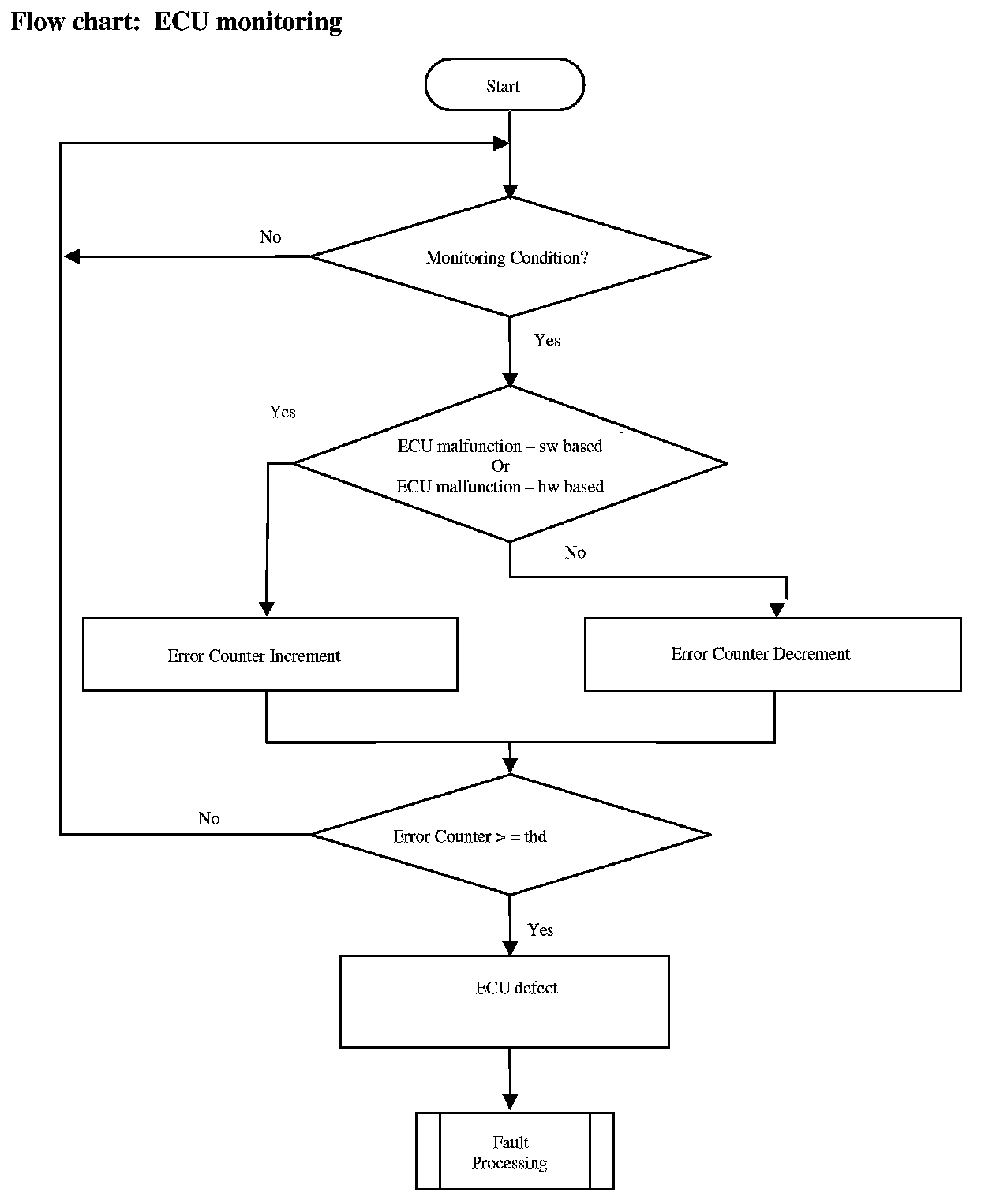
The purpose of this diagnosis is to detect electrical faults of the engine control unit.

Monitoring Conditions:
Ignition key on

Error Symptoms:
- Error based on ECU internal software checks
- Error based on ECU internal hardware checks

Flow chart: ECU monitoring