Curiosii for ever!: Car repair manuals for everyone.

Thermostat Monitoring

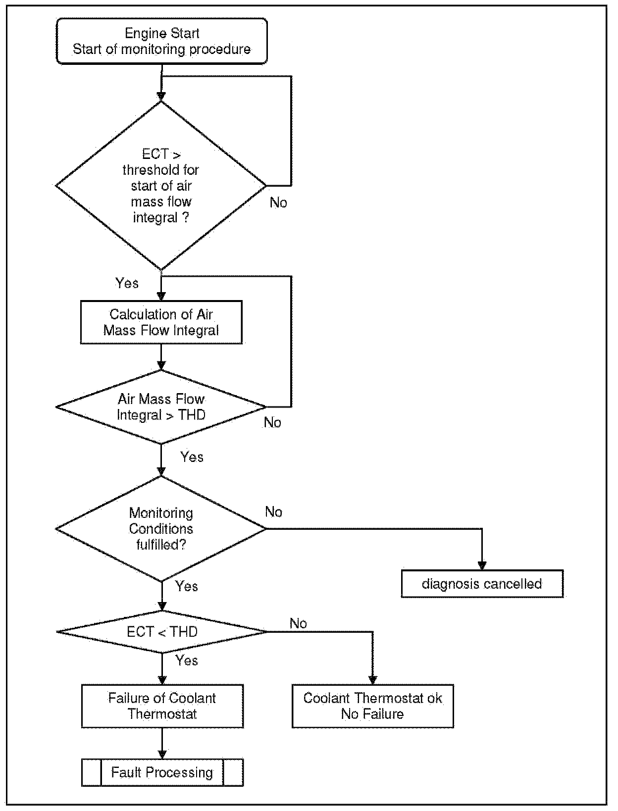
THERMOSTAT MONITORING

General Description

The coolant thermostat monitoring is done to detect a blocked open thermostat. It is based on the comparison of the measured ECT sensor signal with a calibrateable error threshold after fulfilling an air mass flow integral that describes a realistic engine warm-up time within this conditions. After engine start the air mass flow integral is calculated if the measured ECT is above a threshold. If the integral reaches a calibrateable threshold the measured ECT sensor temperature is compared to the error threshold.
If the ECT signal is below the error threshold a malfunctioning coolant thermostat is detected. The air mass flow integral threshold depends on ambient temperature and coolant temperature at start. The error threshold depends on coolant temperature at.start.
Before a malfunctioning coolant thermostat is entered into failure memory, several monitoring conditions have to be met. Also external failures are checked to inhibit the thermostat diagnosis for this driving cycle if necessary.

Flow chart: Thermostat Monitoring






Example of Monitoring Method:
Cooling System Performance

If the air mass flow integral reaches a calibratable threshold the measured ECT sensor temperature is compared to the fault detection threshold.
If under normal driving conditions the ECT signal is below this threshold a malfunctioning coolant thermostat is detected.