Curiosii for ever!: Car repair manuals for everyone.

Body Control Module



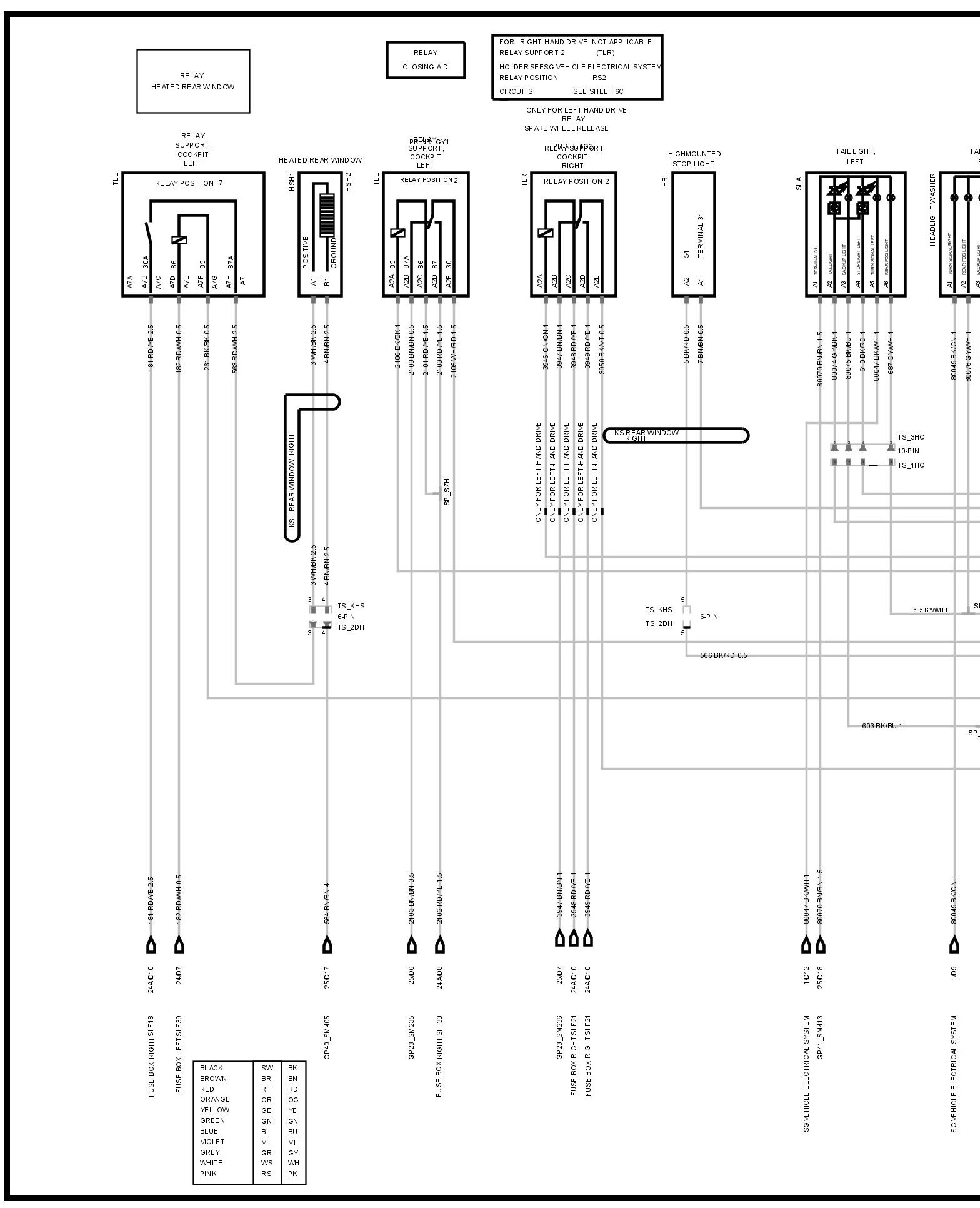
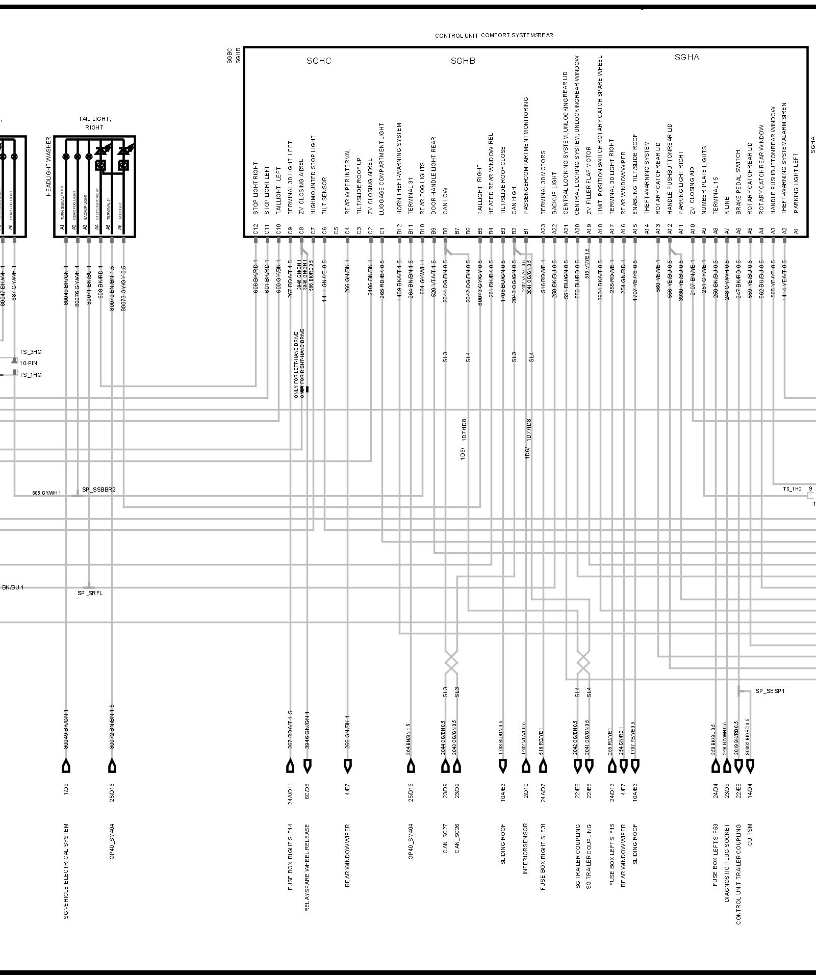
Control Unit Comfort Systems Rear Alarm Central Locking System - Sheet 8


Control Unit Comfort Systems Rear Alarm Central Locking System - Sheet 8 (Part 1):





Control Unit Comfort Systems Rear Alarm Central Locking System - Sheet 8 (Part 2):





Control Unit Comfort Systems Rear Alarm Central Locking System - Sheet 8 (Part 3):





Control Unit Comfort Systems Rear Alarm Central Locking System - Sheet 8 (Part 4):





Control Unit Comfort Systems Rear Alarm Central Locking System - Sheet 8 (Part 5):





Control Unit Comfort Systems Rear Alarm Central Locking System - Sheet 8 (Part 6):






Diagrams: Other diagrams referred to by name and sheet number/coordinate (i.e. "Instrument Cluster 3/C5") within these diagrams can be found at the vehicle level under Diagrams By Name. Diagrams By Name