Curiosii for ever!: Car repair manuals for everyone.

Load Throttle Rationality Diagnosis



Load-Throttle Rationality Diagnosis

Load-Throttle Rationality Check

General Description
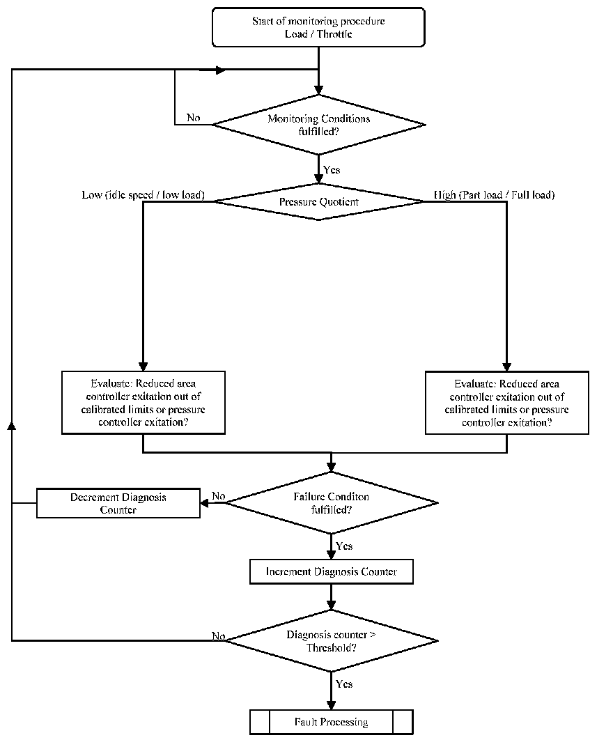
The Load-Throttle rationality check proofs the consistency between load (measured by mass air flow sensor) and throttle position. The rationality is checked by comparing the excitation of the intake manifold pressure controller or the throttle controller with the corresponding set point.

Load-Throttle Rationality Check