Curiosii for ever!: Car repair manuals for everyone.

Air Mass Meter



Air Mass Meter

Mass Air Flow Sensor Plausibility Check

General Description
The purpose of the diagnosis is to detect a defect air mass flow sensor, in case of failure. The calculated model value of mass air flow can be divided by the number of cylinder banks to calculate the value of the air mass flow which flows through each bank.

The measured air mass flow will be compared first with the minimal value of a maximal threshold and the calculated air mass flow multiplied by a factor. In case the measured air mass flow is bigger than this minimal election an error is detected (Mass air flow too high).

To detect a mass air flow too low, the measured air mass flow must be lower than a minimal threshold.

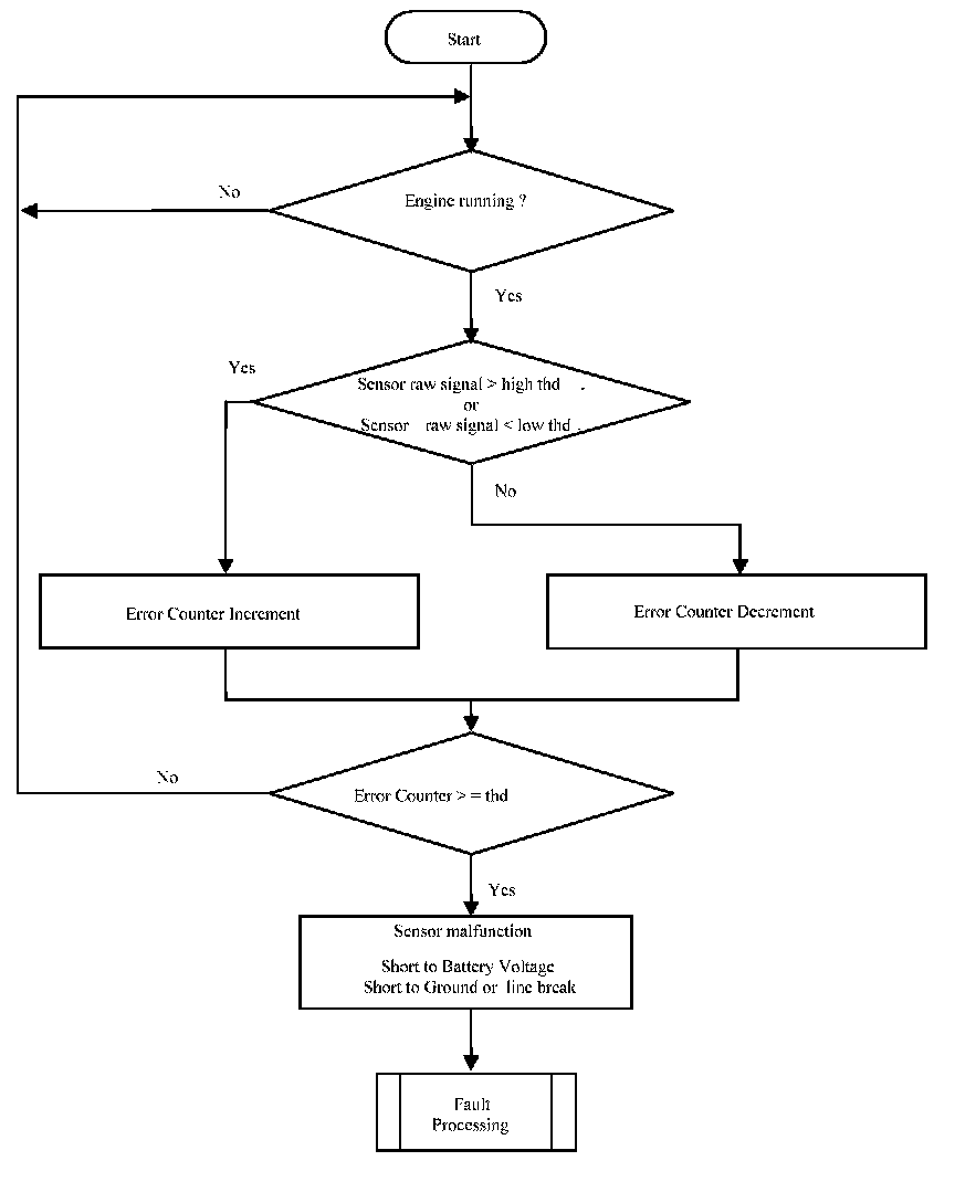
Flowchart: Mass Air Flow Sensor Plausibility Check







Mass Air Flow Sensor Electrical Check

Flowchart: Mass Air Flow Sensor Electrical Check