Curiosii for ever!: Car repair manuals for everyone.

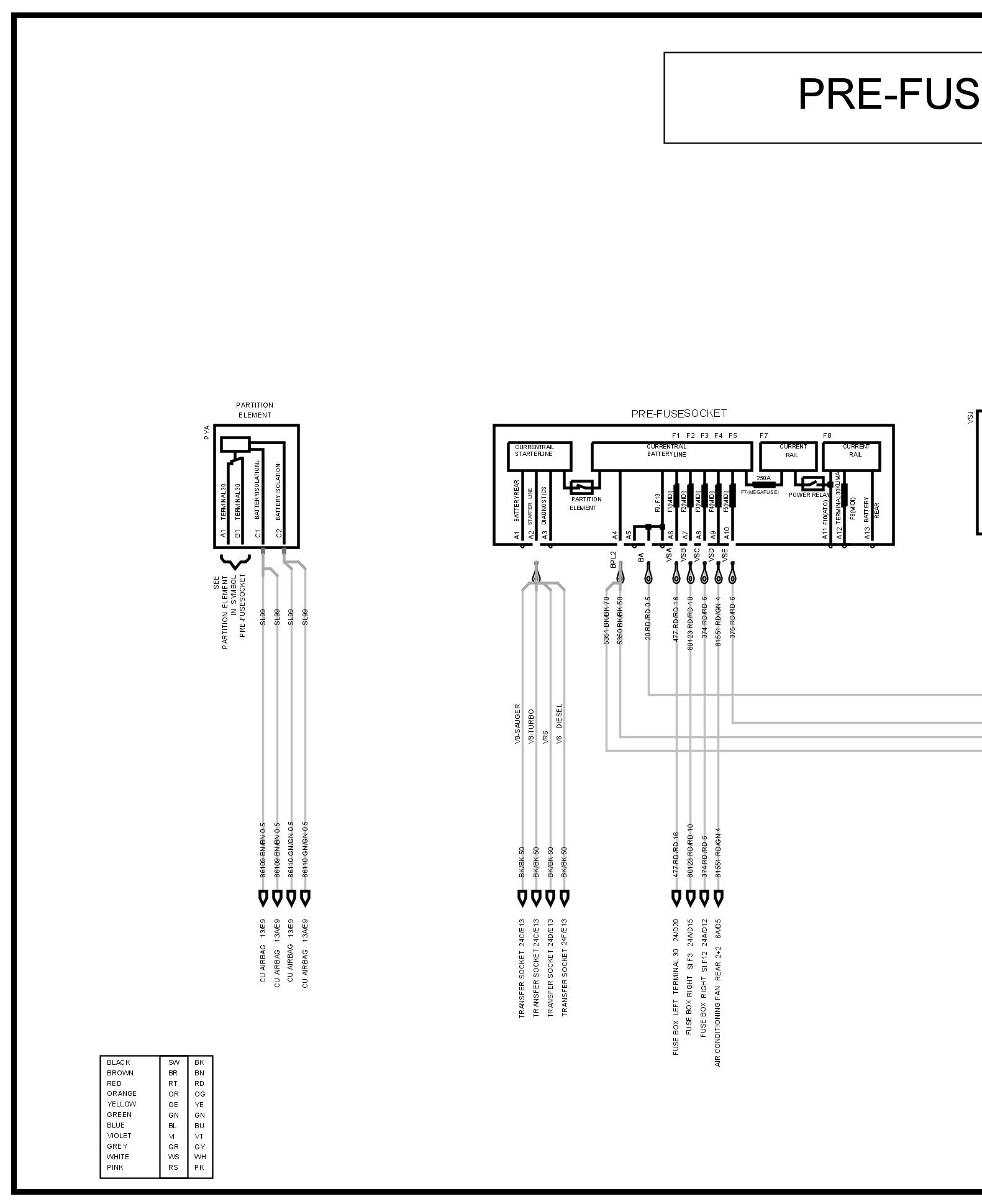
Power Distribution Module



Pre-Fuse Socket and Battery - Sheet 24B


Pre-Fuse Socket And Battery - Sheet 24B (Part 1):





Pre-Fuse Socket And Battery - Sheet 24B (Part 2):





Pre-Fuse Socket And Battery - Sheet 24B (Part 3):






Diagrams: Other diagrams referred to by name and sheet number/coordinate (i.e. "Instrument Cluster 3/C5") within these diagrams can be found at the vehicle level under Diagrams By Name. Diagrams By Name